Зарядное устройство для автомобильных аккумуляторов
Схема зарядного устройства представлена на микросхемах относительной сложности. Но если человек хоть немного знаком с электроникой, повторит без проблем. Создавалось это зарядное только ради одного условия: регулировка по току должна быть от 0 и до максимума (более широкий диапазон зарядки и типов акк). Обычные, даже заводские автомобильные зарядные имеют первоначальный скачок с 2,5-3 А и до максимума. В зарядном применен терморегулятор, который включает вентилятор охлаждения радиатора, но его можно исключить, это было сделано для того, что бы минимизировать размеры зарядного.

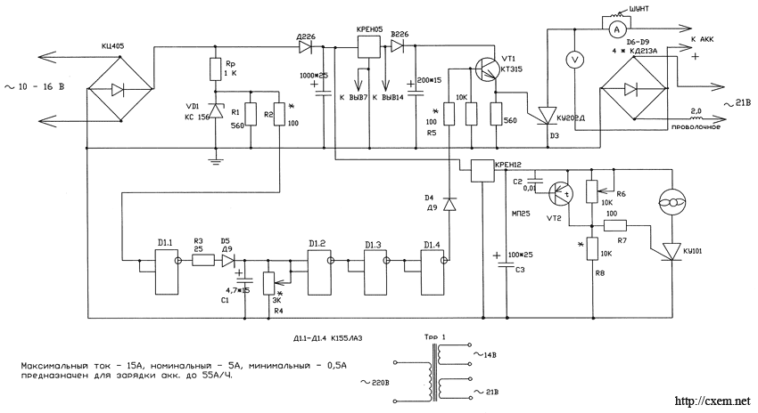
ЗУ состоит из блока управления и силовой части.
Блок управления.
Напряжение с трансформатора (трр) примерно 15 В, поступает на диодную сборку КЦ405, выпрямленное напряжение используется для питания управления тиристором D3 и для получения импульсов управления. Пройдя цепочку Rp, VD1, R1, R2, и первый элемент микросхемы D1.1, получаем импульсы примерно такой формы. (Рис 1).
Далее эти импульсы с помощью R3, D5, C1, R4, преобразуются в пилу, форма которой изменяется с помощью R4. (Рис 2). Элементы микросхемы c D1.2 по D1.4 выравнивают сигнал (придают прямоугольную форму) и препятствуют влиянию транзистора VT1. Готовый сигнал пройдя через D4, R5 и VT1 поступает на управляющий вывод тиристора. В результате сигнал управления меняясь по фазе открывает тиристор в начале каждого полупериода, в середине, в конце и т. д. (Рис 3). Регулирование по всему диапазону плавное.
Питание и микросхема и транзистор VT1 получают от КРЕН05. то биш это пятивольтовая кренка. К ней необходимо прикрутить маленький радиатор. Сильно кренка не греется, но все же отвод тепла нужен, особенно в жару. Вместо транзистора КТ315 можно применить КТ815, но возможно придется подобрать сопротивление R5, если не будет открываться тиристор.
Силовая часть.
Состоит из тиристора D3 и 4-х диодов КД213. Диоды D6-D9 выбраны из соображений, что подходят по току, напряжению и их не надо прикручивать. Они просто прижимаются к радиатору металлической или пластиковой пластинкой. Все это дело (включая тиристор) крепиться на одном радиаторе, а под диоды и тиристор подкладываются изолирующие теплопроводящие пластины. Я нашел очень удобный материал в старых сгоревших мониторах. Он же есть и в блоках питания от компов. На ощупь он похож на тонкую резину. Он вообще в импортной технике используется. Но конечно можно использовать и обычную слюду. (Рис 4). На худой случай (чтоб не заморачиваться) можно сделать на каждый диод и на тиристор свой отдельный радиатор. Тогда никакая слюда не нужна, но электрического соединения радиаторов быть не должно.
Трансформатор. Состоит из 3-х обмоток
1 – 220 В.
2 – 14 В, для питания управления
3 – 21 – 25 В, для питания силовой части. (мощная)

Настройка.
Проверяют работу следующим образом: подключают к зарядному вместо аккумулятора лампочку на 12 В, например от габаритов автомобиля. Про повороте R4 яркость лампочки должна изменяться от сильно яркого, до полностью погашенного состояния. Если лампочка не горит совсем, то уменьшите сопротивление R5 наполовину (до 50 Ом). Если лампочка не гаснет полностью, то увеличьте сопротивление R5. Прибавляйте примерно по 50-100 Ом.
Если лампочка не горит совсем и ничего не помогает, то перемкните коллектор и эмиттер транзистора VT1 сопротивлением 50 Ом. Если лампочка не загорелась – неправильно собрана силовая часть, если загорелась, ищите неисправность в цепи управления.
Итак, если все регулируется и загорается необходимо настроить ток заряда. На схеме есть сопротивление 2 Ом пров. т. е. проволочное сопротивление из нихрома на 2 ома. Сначала возьмите такое же, но на 3 ома. Включите зарядное и замкните накоротко провода, которые шли к лампочке и измерьте ток (по амперметру). Он должен быть 8-10 А. Если он больше или меньше, то настройте ток с помощью проволочного сопротивления Rпров. Сам нихром может быть диаметром 0,5-0,3 мм. Учтите, при этой процедуре сопротивление здорово греется. Оно греется и при зарядке, но не так сильно, это нормально. Так что обеспечьте его охлаждение, например дырочки в корпусе и пр. Зато любителям поискрить крокодильчиками равных не будет, искрите сколь угодно, зарядному нифига не будет. Укреплять сопротивление Rпров лучше на гетинаксовой (текстолитовой) площадке.
И последнее – о вентиляции. Из элементов КРЕН12, С2, С3, VT2, R6, R7, R8 собрана система охлаждения радиатора (навесным монтажом). По большому счету она не нужна (если вы конечно не делаете супер мини зарядное), это просто писк моды. Если у вас радиатор (например) из алюминиевой пластины 120*120 мм, то этого достаточно для отвода тепла (площадь заводского радиатора такого размера даже велика). Но уж если вам очень хочется вентилятор, то оставьте одну кренку на 12 В, и подключите к ней вентилятор. В противном случае прийдется химичить с транзистором-датчиком VT 2 . Его необходимо прикрепить к радиатору тоже через изолирующие теплопроводящие пластины. Мной использован процессорный вентилятор от 386 процессора, или от 486. Они почти одинаковые.

Все сопротивления устройства 0,25 или 0,5 Ва. Два подстроечных помечено звездочкой. Остальные номиналы указаны.
Необходимо отметить, что если вместо диодов КД213 будут использованы Д232 или им подобные, то напряжение обмотки Трр 21 В надо увеличить до 26-27 В.
Автор: Fuganok