Портал для радиолюбителей
   100-ватный усилитель РА100GC
    Главная -> Статьи -> Полупроводниковые усилители низкой частоты -> 100-ватный усилитель РА100GC


<< Назад в раздел   Распечатать Дата добавления: 2007-09-23 | Просмотров: 16161

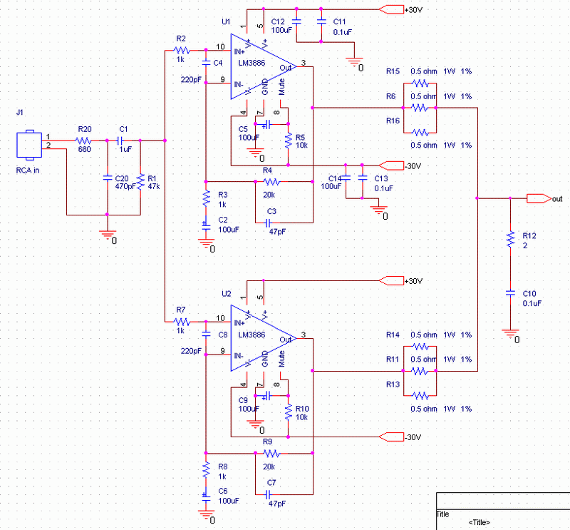
Схема УМЗЧ представляет собой параллельное включение двух операционных усилителей LM3886. Выходная мощность 2х100 Вт для нагрузки 4 ОМ и 2х50 Вт для 8 Ом.

Схема усилителя
Рис.1. Принципиальная схема усилителя PA100GC.

Схема блока питания
Рис.2. Принципиальная схема БП.

Печатная плата
Рис.3. Печатная плата (вид сверху).

Печатная плата
Рис.4. Печатная плата (вид снизу).

Готовая плата
Рис.5. Фото готовой платы.

Фото усилителя
Фото усилителя
Рис.6. Внешний вид усилителя.

R20 и С20 установлены на входном разъеме. Конденсаторы 0,1 мкФ припаиваются непосредственно к выводам микросхем.
Трансформатор 500ВА 2х25В.


Добавил:  Павел (Admin)  
Автор:  Неизвестно 

Вас может заинтересовать:

  1. "Несжигаемый" УНЧ для автомагнитолы
  2. Усилитель 2 х 22W на основе ИМС TDA 1557Q
  3. Усилитель мощности на комплементарных транзисторах с полной симметрией плеч для обеих полуволн усиливаемого сигнала и с двойным дифференциальным каскадом на входе
  4. Усилитель мощности на К174УН19
  5. Упрощенный вариант усилителя мощности класса В


    © PavKo, 2007-2018   Обратная связь   Ссылки views: 2038 -- users: 1949 -- web3   Яндекс.Метрика