Портал для радиолюбителей
   Оптронов не жалеть !!!
    Главная -> Статьи -> Блоки питания, зарядные устройства -> Оптронов не жалеть !!!


<< Назад в раздел   Распечатать Дата добавления: 2008-07-27 | Просмотров: 10247

(c) klausmobile 2002

У каждого конструктора - свои подходы, свои приемы, свои глюки и повторяющиеся из проекта в проект стандартные кирпичики. Тем, кто просмотрел хотя бы несколько страниц на этом сайте, уже кое-что бросилось в глаза. Постараюсь рассказать о своих излюбленных кирпичах (в кремнии), применительно к схемотехнике автомобильного аудио и устройств, обслуживающих ламповые приборы (питание, автоматика, защита и т.п.).

Оптронов - не жалеть!

Речь идет прежде всего об оптронах 293 серии с двунаправленными МДП транзисторами на выходе (в зависимости от схемы, они могут быть заменимы на однонаправленные МДП, либо обычные биполярные). Почему я использую оптроны в ситуациях, когда, казалось бы, проще поставить гибридный ключ ? По определению, гальваническая развязка, отсутствие "миллеровского" влияния выхода на вход, но кроме того - информация к размышлению...

  • Оптрон, как и обычное неполяризованное реле, реализует логическое И (помимо входного тока, нужно И питание выходной цепи).
  • Одна управляющая цепь (скажем, коллекторный ток ключевого транзистора) может управлять несколькими оптронами. Причем оптроны могут быть как замыкающими, так и размыкающими (т.е. экономия на логике), и при наличии достаточного потолка коллекторного напряжения первичной цепи их входные диоды включаются последовательно - экономия на потребляемом токе (а это уже относится к ламповым схемам, где вольт слишком много, а миллиампер - мало).
  • МДП-оптроны достаточно медленные (включение 1 мс, выключение 0.1мс), что в схемах автоматики упрощает подавление дребезга при включении-выключении (как связанного с дребезгом внешнего управляющего сигнала, так и с самовозбуждением).

При всем сказанном - оптроны дороги, а диапазон выходных токов мал (до 200мА в низковольтных приборах 293 серии).

Пример: блок питания лампового предусилителя, в котором использованы и замыкающие (нормально разомкнутые), и размыкающие (нормально замкнутые) МДП-оптроны. Логика схемы такова, что при включении питания левый по схеме оптрон должен быть РАЗОМКНУТ, а правый ЗАМКНУТ. Допустима замена нормально замкнутой МДП-оптопары на NPN-оптрон с дополнительным инвертором в первичной цепи при условии, что питание инвертора подается ДО появления существенного положительного напряжения на выходе фильтра (С2).

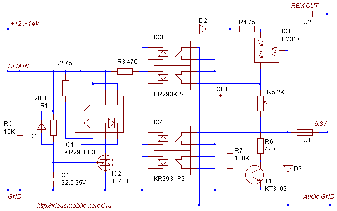
Пример: коммутация независимой 6В батареи для создания источника отрицательного напряжения в автомобиле. При снятии сигнала REMOTE к батарее подключается зарядное устройство (медленный заряд постоянным напряжением). Необходимы МДП-оптроны 293 серии с нормально замкнутыми исполнительными транзисторами (прямая замена реле с переключающей тройкой выходных контактов). Разумеется, схема может быть построена и на обычных, нормально разомкнутых, двунаправленных МДП-оптронах, с внешними инверторами (а еще лучше защелкой на подавление дребезга), но так красивее! полная схема

Пример: ключ-стабилизатор накала ламп в автомобильном усилителе. Нижний по схеме оптрон, вообще-то, не нужен, сигнал REMOTE можно подавать на затвор Т2 как есть. А вот верхний - как раз на своем месте! В схеме могут быть использованы и биполярные оптроны.


Добавил:  Павел (Admin)  
Автор:  (c) klausmobile 2002 

Вас может заинтересовать:

  1. Блок питания с автоматическим зарядным устройством на компараторе
  2. Сигнализаторы разряда элементов питания
  3. Преобразователь напряжения 12 в 22 вольта (ток до 2А)
  4. Преобразователь напряжения 12/220 В 50 Гц
  5. Блок питания 13,8В 25-30А для современного КВ трансивера


    © PavKo, 2007-2018   Обратная связь   Ссылки views: 14337 -- users: 13706 -- web3   Яндекс.Метрика