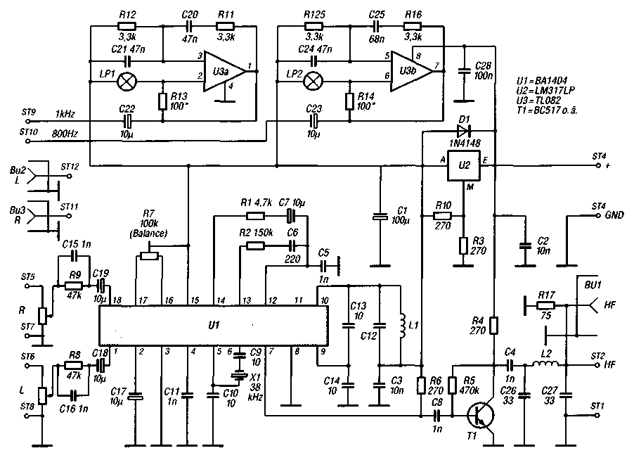
Стереофонический передатчик
Передатчик работает в УКВ диапазоне. В зависимости от емкости конденсатора С12 (2...45пф)его частота может изменяться от 70 до 130 МГц. В качестве стереокодера используется специализированная микросхема BA1404.

Детали:
Катушка L1 содержит 5 витков провода диаметром 0.8 мм. Намотана на оправке диаметром 5 мм и длиной 5 мм.
Катушка L2 содержит 5 витков провода диаметром 0.5 мм. Намотана на оправке диаметром 5 мм и длиной 10 мм.
Лампочки LP1 и LP2 - 12В/40мА.
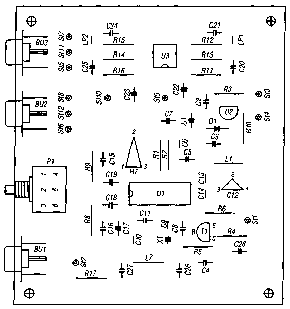
Расположение элементов на плате"