Портал для радиолюбителей
   Радиопередатчик УКВ ЧМ диапазона с дальностью действия 300 м
    Главная -> Статьи -> Шпионские штучки -> Радиопередатчик УКВ ЧМ диапазона с дальностью действия 300 м


<< Назад в раздел   Распечатать Дата добавления: 2010-08-17 | Просмотров: 8441

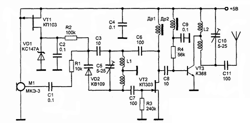
   Этот передатчик при весьма малых размерах позволяет передавать информацию на расстоянии до 300 м. Прием сигнала может вестись на любой приемник УКВ ЧМ диапазона. Для питания может быть использован любой источник питания с напряжением 5—15 В.

    Задающий генератор передатчика выполнен на полевом транзисторе VT2 типа КПЗОЗ. Частота генерации определяется элементами L1, С5, СЗ, VD2. Частотная модуляция осуществляется путем подачи модулирующего напряжения звуковой частоты на варикап VD2 типа КВ109. Рабочая точка варикапа задается напряжением, поступающим через резистор R2 со стабилизатора напряжения. Стабилизатор включает в себя генератор стабильного тока на полевом транзисторе VT1 типа КП103, стабилитрон VD1 типа КС147А и конденсатор С2.

Радиопередатчик УКВ ЧМ диапазона

Усилитель мощности выполнен на транзисторе VT3 типа КТ368. Режим работы усилителя задается резистором R4. В качестве антенны используется отрезок провода длиной 15-50 см.
Дроссели Др1 и Др2 могут быть любые, с индуктивностью 10-150 мГн. Катушки L1 и L2 наматываются на полистироловых каркасах диаметром 5 мм с подстроенными сердечниками 100ВЧ или 50ВЧ. Количество витков — 3,5 с отводом от середины, шаг намотки 1 мм, провод ПЭВ 0,5 мм. Вместо транзистора КПЗОЗ можно использовать КП302, КП307.
Настройка заключается в установке необходимой частоты генератора конденсатором С5, получения максимальной выходной мощности путем подбора сопротивления резистора R4 и подстройке резонансной частоты контура конденсатором С 10.



Добавил:  Павел (Admin)  
Автор:  Неизвестно 

Вас может заинтересовать:

  1. Усилитель мощности высокой частоты.
  2. Низковольтный РМ с малым током потребления
  3. Чувствительный микрофон с усилителем на малошумящих транзисторах
  4. Простой РМ на 144 MHz мощностью 20 мВт
  5. Радиопередатчик с ЧМ в УКВ диапазоне частот 61-73 МГц


    © PavKo, 2007-2018   Обратная связь   Ссылки views: 14266 -- users: 13646 -- web3   Яндекс.Метрика