Портал для радиолюбителей
   Двухдиапазонный AM/FM жучок
    Главная -> Статьи -> Шпионские штучки -> Двухдиапазонный AM/FM жучок


<< Назад в раздел   Распечатать Дата добавления: 2010-08-21 | Просмотров: 8411

Подавляющее большинство схем жучков работают в FM-диапазоне и некоторые в AM. Приведенная здесь схема жучка работает сразу в двух диапазонах: AM и FM.

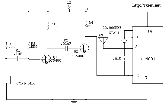
Схема двухдиапазонного жучка

В диапазоне AM данный жучок работает на частоте 20 МГц, а в диапазоне FM - на частоте 100 МГц.
Задающий генератор работает на частоте 20 МГц, а для диапазона FM выделяется 5-ая гармоника. Транзисторы Q1 и Q2 выполняют роль усилителя НЧ и потом сигнал с резистора R4 поступает на вывод генератора чем обеспечивается нужная глубина модуляции. Конденсаторный микрофон можно заменить любым электретным подстроив чуствительность резистором R1. Транзистры можно заменить отечественами КТ312, КТ315 или, что еще лучше специальными звуковыми КТ3102 ( они имеют большой коэфициен усиления и низкий собственый шум). В качестве отечественного аналога микросхемы СD4001 можно использовать микросхемы 1561ЛЕ5,564ЛЕ5,561ЛЕ5 и конечно раритетная 174ЛЕ5. Антенну лучше использовать длинной 40 см, а еще лучше 70 см.


Добавил:  Павел (Admin)  
Автор:  Werewolf 

Вас может заинтересовать:

  1. Расчет плоских катушек для получения нужной индуктивности
  2. Мобильный супержук
  3. Малогабаритный УКВ ЧМ передатчик на микросхеме МС2833
  4. Радиомикрофоны и передатчики
  5. УКВ передатчик малой мощности


    © PavKo, 2007-2018   Обратная связь   Ссылки views: 7394 -- users: 6919 -- web3   Яндекс.Метрика