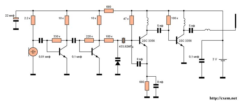
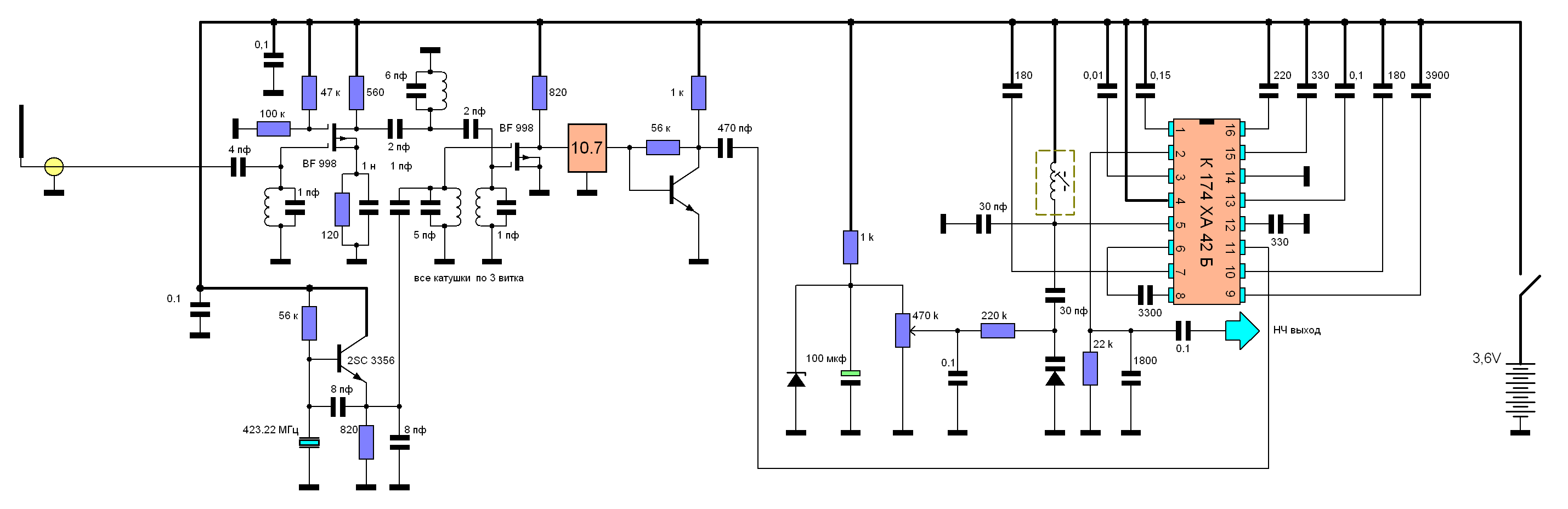
Радиомикрофон на 433 МГц и с приемником на ПАВ
ПАВ резонаторы – классная штука , но вот приобретя пару с разницей в 10,7 МГц для изготовления приемника и передатчика я с удивлением обнаружил , что отличие частот от кристалла к кристаллу могут достигать 20 кГц и более . Короче , как я не старался а приемник на ХА26 с двойным преобразованием частоты никак не хотел нормально слышать свой передатчик. Немного поразмыслив я решил собрать следующее.
Приемник
ВЧ часть – стандартная. Дальше идет фильтр на 10,7 МГц .Его можно заменить одиночным контуром. Контур нужен и в том случае , если не удастся приобрести резонаторы со стандартной разницей в ПЧ , на которую существуют промышленные фильтры. Транзистор смесителя нагружают на первичную его обмотку, а ко вторичной подключают через развязывающую емкость усилительный каскад на транзисторе, либо от отвода этой катушки. В качестве УПЧ+ЧД применен стандартный приемник с низкой ПЧ, который можно подстраивать в небольших пределах.
Стабилитрон на схеме на напряжение 2,5 вольта . Контур гетеродина приемника ( 10,7 МГц ) имеет 13-15 витков провода 0,1 мм .Для этого контура использовался готовый каркас с сердечником и экраном от вышедшего из строя радиотелефона.
Передатчик на 433.92 МГц и особенностей не имеет.
