Портал для радиолюбителей
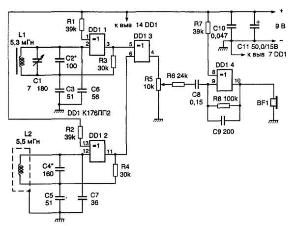
   Металлоискатель на одной микросхеме
    Главная -> Статьи -> Бытовая электроника -> Металлоискатель на одной микросхеме


<< Назад в раздел   Распечатать Дата добавления: 2010-12-30 | Просмотров: 6770

Принципиальная схема металлоискателя на одной микросхеме


Добавил:  Павел (Admin)  
Автор:  Неизвестно 

Вас может заинтересовать:

  1. Сварочный полуавтомат в углекислотной газовой среде с автоматической подачей сварочной проволоки
  2. Сигнализатор уровня сред
  3. Виброкресло для любителей музыки и игр
  4. Источник питания для ЛДС
  5. Простой термостабилизатор


    © PavKo, 2007-2018   Обратная связь   Ссылки views: 1425 -- users: 1301 -- web3   Яндекс.Метрика