Портал для радиолюбителей
   Концертный стробоскоп
    Главная -> Статьи -> Цветомузыкальные установки -> Концертный стробоскоп


<< Назад в раздел   Распечатать Дата добавления: 2007-10-08 | Просмотров: 8910

Импульсный трансформатор, выбранный для монтажа на этой плате, позволяет использовать лампы на 150 Дж и даже на 250 Дж.
Описание схемы
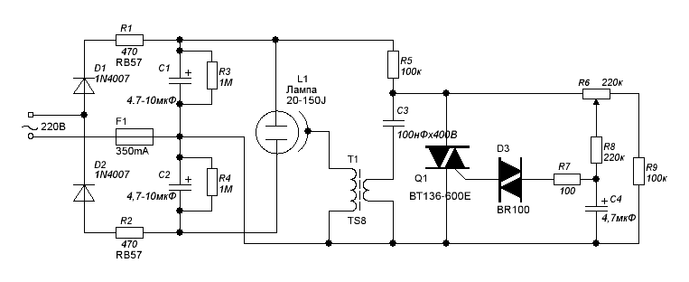
Электрическая принципиальная схема стробоскопа представлена на рисунке.

Схема стробоскопа

Удвоитель напряжения
Удвоитель напряжения позволяет получить высокое напряжение, приблизительно 600. В, которое прикладывается между анодом и катодом лампы. Роль удвоителя напряжения выполняют диоды D1 и D2. Во время положительного полупериода сетевого напряжения конденсатор С1 заряжается до максимального значения сетевого напряжения (примерно 310 В), в то время как диод D2 закрыт и препятствует подаче напряжения на конденсатор С2. В следующем полупериоде сетевого напряжения полярность напряжения противоположная, и теперь диод D1 закрыт, в то время как диод D2 начинает пропускать ток, что приводит к заряду конденсатора С2.

При этом на импульсную лампу L1 подается высокое напряжение приблизительно равное 600. В, которое ионизирует газовую среду трубки, не вызывая свечения. Свечение вызовет импульс высокого напряжения, поданный на внешний пусковой электрод.

Яркость вспышки лампы зависит от количества энергии накопленной в конденсаторах С1 и С2 и является функцией напряжения U на выводах конденсатора и его емкости С, следовательно:
Е = 0,5 х С х U2.
Возможности применения импульсной лампы ограничиваются максимальной мощностью Рmах. В этом случае максимальная емкость Сmax конденсаторов С1 и С2 определяется следующим образом:
Cmax=(1/3102)x(Pmax/Fmax)
где Fmax - максимальная частота разряда конденсаторов через импульсную лампу.

В момент вспышки сопротивление лампы между анодом и катодом очень мало. И если запуск лампы происходит в момент амплитудного значения сетевого напряжения, резисторы R1 и R2 ограничивают мощность, передаваемую лампе. Эта защита облегчает условия функционирования лампы и продляет ее срок службы.

Релаксационный генератор
Релаксационным генератором задается частота вспышек лампы. Его основа - симметричный динистор. Действительно, симметричный динистор D3 закрыт до тех пор, пока напряжение на его выводах не достигнет порога, как правило равного 32 В. В это время он ведет себя как разомкнутый выключатель. Пока симметричный динистор закрыт, конденсатор С4 заряжается через резистор R7 и потенциометр Р1.
Потенциометр Р1 позволяет регулировать ток заряда конденсатора С4 и, таким образом, частоту колебаний релаксационного генератора. Ограничительный резистор R6 определяет нижнюю границу частоты.
Когда напряжение на контактах конденсатора С4 достигает величины напряжения переключения симметричного динистора, то он переходит в проводящее состояние. Происходит разряд конденсатора С4 до запирания динистора. Тогда с нового заряда конденсатора С4 начинается следующий цикл.

Схема поджига
Итак, конденсатор С4 периодически разряжается по цепи управляющего электрода симистора, который при этом становится проводящим. При замыкании симистора ток разряда конденсатора СЗ протекает через первичную обмотку импульсного трансформатора TR1. Когда симистор Q1 закрыт, конденсатор СЗ заряжается приблизительно до 310 В через резистор R5 и первичную обмотку TR1.
Практически мгновенный разряд конденсатора СЗ вызывает появление импульса тока в первичной обмотке TR1. С учетом коэффициента трансформации на пусковой электрод импульсной лампы подается очень высокое напряжение (примерно 6 кВ). Газ, содержащийся в лампе, в этот момент становится проводящим, конденсаторы С1 и С2 разряжаются, и лампа при этом излучает яркую вспышку. Световой поток пропорционален емкости конденсаторов С1 и С2 и мощности лампы.

Изготовление
В целом изготовление достаточно просто, но необходимо проявить осторожность во время испытаний, так как схема непосредственно связана с сетевым напряжением. Кроме того, на плате генерируются высокие напряжения.
Итак, до включения питания с удвоенным вниманием следует проверить правильность расположения полярных радиоэлементов, в частности - и главным образом - двух диодов D1 и D2, а также двух крупных электролитических конденсаторов С1 и С2.
Резисторы R1 и R2 должны быть приподняты на несколько миллиметров над платой, чтобы облегчить рассеивание тепла, поэтому необходима надежная установка этих радиоэлементов, как показано на рисунке.

Вот как надо

Первый изгиб выводов позволяет установить резистор на печатной плате, а второй изгиб вдоль дорожек фиксирует выводы и увеличивает площадь пайки.

Значение емкости двух конденсаторов С1 и С2 зависит от желаемой яркости вспышки и используемой лампы. Для лампы на 150 Дж можно получить яркую вспышку с конденсаторами 10 мкФ/350 В при стробоскопической частоте 7 Гц. В случае применения лампы на 40 Дж эту емкость можно уменьшить вдвое.
Емкость конденсатора СЗ определяется параметрами импульсного трансформатора TR1. Учитывая, что первичная обмотка трансформатора типа TS 8 выдерживает максимальную энергию 4 Дж, вполне подойдет конденсатор на 100 нФ/400 В, и это значение емкости не следует увеличивать, так как можно повредить первичную обмотку трансформатора.
С импульсной лампой следует обращаться осторожно. Не рекомендуется непосредственно касаться лампы пальцами. Лампа подключается как можно ближе к плате, чтобы уменьшить потери. Желательно не сгибать выводы лампы; если это все же приходится делать, то сгибают аккуратно с помощью плоскогубцев.

Разводка печатной платы стробоскопа и размещение радиодеталей на оной показаны на рисунке.

Печатная плата и все такое

Световой отражатель поможет направить максимум света на танцующих. Отражатель можно изготовить из тонкой алюминиевой полоски или картона, на который нужно приклеить лист алюминиевой фольги.
Также можно установить стробоскоп внутри ненужной автомобильной фары.
Если вы хотите изменить частоту вспышек, то лучше поворачивайте ручку потенциометра в сторону платы, чем в сторону лампы.

Практические советы:

1. Чтобы продлить срок службы импульсной лампы, не следует использовать стробоскоп слишком долго.
2. Необходимо предпринимать меры предосторожности в отношении людей, у которых стробоскопы могут вызвать чувства волнения и беспокойства.
3. Не следует смотреть непосредственно на лампу и освещать близстоящих людей вспышкой.
4. Не следует касаться пальцами резисторов R1 и R2: после 3-4 минут работы прибора их температура может превысить 100 °С!
5. На время испытаний, в случае необходимости, следует надеть солнцезащитные очки.
6. Резисторы должны быть 5 или 10 ватные

Источник: www.radiokot.ru


Добавил:  Павел (Admin)  
Автор:   

Вас может заинтересовать:

  1. Усилитель мощности для СДУ
  2. Цветомузыкальное устройство на лампах дневного света
  3. Цветомузыкальная установка с числоимпульсным управлением тринисторами
  4. Светомузыкальная установка “Светлана”
  5. Цветомузыкальная установка с фазоимпульсным управлением


    © PavKo, 2007-2018   Обратная связь   Ссылки views: 20756 -- users: 19649 -- web3   Яндекс.Метрика