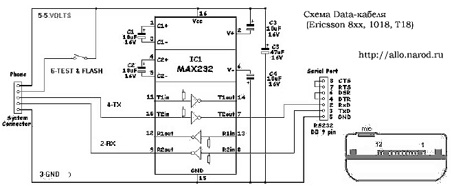
Data-кабель Ericsson 8xx, 1018, T18



Добавил:  Павел (Admin)  webmaster@radioman-portal.ru | 

Автор:  Неизвестно  Рейтинг@Mail.ru