Портал для радиолюбителей
   Автомат плавного включения и выключения лампы накаливания
    Главная -> Статьи -> Бытовая электроника -> Автомат плавного включения и выключения лампы накаливания


<< Назад в раздел   Распечатать Дата добавления: 2011-04-09 | Просмотров: 25422

Устройство разрабатывалось для управления лампой накаливания, предназначенной для освещения лестничной площадки. Лампа запитана от электрощита, в котором расположены квартирные электросчётчики. Провод питания проложен в стене и не имеет выключателя, поэтому, лампа часто перегорала. Широко распространенный народный способ - включение кремниевого диода последовательно с лампой, полностью не решил проблемы: лампа перегорала реже, но добавилось неприятное мерцание. Проблему могло бы решить использование энергосберегающей лампы с выключателем, но подобные лампы по приемлемой цене продаются еще не везде и совсем неудобно искать выключатель в темноте…


Предлагаемое устройство автоматически включает освещение при появлении человека в зоне действия датчика, причем обеспечивается плавное нарастание яркости. В качестве датчика применен готовый пироэлектрический датчик движения от систем сигнализации, смотри ФОТО 1 – ФОТО 4.

ФОТО 1

ФОТО 2

ФОТО 3


ФОТО 4

На корпусе размещена линза Френеля, а внутри - плата со схемой обработки сигнала. Такой датчик имеет релейный выход и без питания он разомкнут. При подаче питания на датчик, реле срабатывает и своими контактами замыкает сигнальную линию, идущую на пульт оператора. Такая организация работы внутреннего реле позволяет контролировать исправность самой сигнализационной линии. При появлении живого объекта в зоне действия датчика, реле отпускает и контакты размыкаются. Вот почему выход на печатной плате такого датчика обозначен как "NC ALARM", т. е. "при тревоге - нет контакта", а потребление тока от источника питания уменьшается на величину тока, потребляемого внутренним реле.
Лампой накаливания управляет микросхема К145АП2 в типовом включении, о работе которой неоднократно рассказывалось в популярных радиолюбительских изданиях.
Схема устройства представлена на рисунке 1

index_image010

и состоит из следующих функциональных узлов:
Элементы R6, C6 - времязадающая цепь, устанавливает интервал, в течение которого лампа EL1 остается включенной между срабатываниями датчика PIR1 и после прекращения движения в зоне, которую перекрывает датчик. С указанными номиналами резистора R6 и конденсатора С6 интервал составляет приблизительно одну минуту;
элементы DD1.2, DD1.3, DD1.4, VD5, VD6, R4 - схема "ИСКЛЮЧАЮЩЕЕ ИЛИ", реализующая алгоритм работы устройства;
элементы VD8, R11, RP1, C9 - датчик яркости лампы EL1;
элементы VD1, R5, C2, DD1.1, C1, R3 - схема, отключающая лампу EL1 при достижении минимальной яркости;
элементы R2, VD2, VT1 - цепь коррекции алгоритма работы устройства.
Рассмотрим работу устройства после подключения вилки XS1 к сети ~220V и завершения всех переходных процессов. Симистор VS1 закрыт, лампа EL1 обесточена, поэтому с конденсатора С9 на входы 8DD1.2 и 6DD1.4 приложено напряжение с уровнем, соответствующему лог. 1. Так как в зоне датчика нет живого объекта, его контакты 3-4 замкнуты, светодиод HL1 запитан через резистор R1 и сигнализирует о включенном состоянии устройства. С конденсатора С6 напряжение низкого уровня поступает на входы 9DD1.2 и 1DD1.3. После обработки входных сигналов на вход 4DA1 через открытый диод VD6 поступает напряжение с уровнем лог. 0, с выхода 3DD1.3 напряжение лог. 1 через интегрирующую цепь R5-C2 поступает на входы 12,13DD1.1. С выхода 11DD1.1 напряжение лог. 0 поступает на конденсатор С1 и через резистор R2 на затвор транзистора VT1. В результате конденсатор С1 заряжен через резистор R3 и на входе 3DA1 установлено напряжение лог. 1, а транзистор VT1 закрыт и не влияет на прохождение сигнала с датчика PIR1 на входы 9DD1.2 и 1DD1.3. При появлении в зоне датчика любого живого объекта, контакты датчика 3-4 размыкаются, светодиод HL1 гаснет. Конденсатор С6 через резистор R1 и диод VD3 быстро заряжается практически до напряжения питания. После обработки сигнала, на выходе 4DD1.4 устанавливается напряжение лог. 1, а выход 3DD1.3 не меняет своего значения (лог. 1). При этом диод VD6 закрывается и с резистора R4 на вход 4DA1 поступает управляющее напряжение. Микросхема DA1 начинает вырабатывать отпирающие симистор VS1 импульсы и яркость лампы EL1 плавно увеличивается. Так же, как плавно загорается лампа EL1, плавно снижается и напряжение на конденсаторе С9. При достижении максимальной яркости, на входах 8DD1.2 и 6DD1.4 установится напряжение, соответствующее уровню лог. 0. При этом с выхода 3DD1.3 напряжение с уровнем лог. 0 поступает через теперь открытый диод VD5 на вход 4DA1 и запрещает дальнейшее управление яркостью лампы EL1. В результате яркость лампы EL1 фиксируется на максимальном уровне. Это же напряжение лог. 0 через диод VD1 быстро разряжает конденсатор С2 и устанавливается на входах 12,13DD1.1. С выхода 11DD1.1 напряжение лог. 1 разряжает конденсатор С1 и поступает через резистор R2 на затвор транзистора VT1, но, так как диод VD2 открыт (на катоде уровень лог.0), транзистор VT1 остается в закрытом состоянии, благодаря чему конденсатор С6 продолжает удерживать напряжение лог. 1, постоянно подзаряжаясь через резистор R1 и диод VD3. Таким образом, пока в зоне действия датчика PIR1 находится человек, лампа EL1 постоянно включена и горит с максимальной яркостью даже тогда, когда контакты 3-4 датчика периодически замыкаются.
Если человек покинул зону чувствительности датчика PIR1, то контакты 3-4 его реле теперь постоянно замкнуты. Конденсатор С6 начинает разряжаться через резистор R6, светодиод HL1 и замкнутые контакты 3-4 датчика PIR1. Приблизительно через минуту напряжение на конденсаторе С6 снизится до уровня лог. 0. После обработки этого сигнала на выходе 3DD1.3 появляется напряжение лог. 1, которое закрывает диод VD5 (диод VD6 также закрыт сигналом лог. 1 с выхода 4DD1.4), поэтому на вход 4DA1 поступит управляющее напряжение с резистора R4. Микросхема DA1 начнет плавно закрывать симистор VS1 и, следовательно, начнется плавное снижение яркости лампы EL1. То же напряжение лог. 1 (с выхода 3DD1.3) закроет диод VD2 и начнет заряжать конденсатор C2 через резистор R5. Транзистор VT1, открываясь напряжением с резистора R2, шунтирует своим переходом сток-исток светодиод HL1 и контакты 3-4 датчика PIR1, из-за чего индикатор HL1 гаснет, а схема не реагирует на появление человека в зоне чувствительности датчика PIR1, пока снижается яркость лампы ЕL1. Когда яркость лампы достигнет минимального значения, с конденсатора С9 на входы 8DD1.2 и 6DD1.4 поступит напряжение с уровнем лог. 1. После преобразования входных сигналов, на выходе 4DD1.4 появится напряжение лог. 0, которое откроет диод VD6 (диод VD5 в это время закрыт напряжением лог. 1 с выхода 3DD1.3), поэтому с резистора R4 управляющее напряжение перестанет поступать на вход 4DA1 и минимальный накал лампы EL1 будет зафиксирован.


Постоянная времени интегрирующей цепи R5-C2 выбрана такой, что напряжение лог. 0 на выходе 11DD1.1 появится только при достижении лампой EL1 минимальной яркости. При появлении этого напряжения, благодаря дифференцирующей цепи С1-R3, на вход 3DA1 поступит короткий импульс с уровнем лог. 0, который отключит выход 6DA1, симистор VS1 полностью закроется и лампа EL1 погаснет.
Более подробно следует сказать о назначении корректирующей цепи R2,VD2,VT1. Предположим, что схема работает без этих элементов, тогда при снижении яркости появление человека в зоне чувствительности датчика, остановит этот процесс, и яркость лампы EL1 зафиксируется на каком-то промежуточном уровне. Когда человек вновь покинет зону чувствительности, то яркость лампы начнет увеличиваться, так как до этого снижалась (алгоритм, заложенный в работу самой микросхемы К145АП2), выйдет на максимальный уровень, начнет снижаться и остановится опять на каком-то промежуточном уровне. К этому времени уже отработает цепь R5-C2 (конденсатор С2 зарядится и элемент DD1.1 переключится, когда на входе 4DA1 присутствует управляющее напряжение). Поэтому лампа EL1 не отключится и останется гореть в полунакальном состоянии до следующего появления человека перед датчиком. Корректирующая цепь R2,VD2,VT1 устраняет этот эффект в алгоритме работы устройства. С этой цепочкой яркость плавно снизится до минимальной, а затем, так же плавно увеличится до максимального значения, т.е. алгоритм работы не нарушится. Если вероятность появления человека перед датчиком в период снижения яркости отсутствует или ничтожно мала, то надобности в элементах R2, VD2, VT1 нет, но рекомендуется увеличить номинал резистора R5 до 1,5-2 мегом.
На время настройки вместо датчика PIR1 можно подключить выключатель SA1 «ТЕСТ» с нормально замкнутыми контактами (это избавит от переходного процесса, возникающего при первой подаче напряжения на сам датчик), обозначенный на рисунке 1 пунктиром. Размыкание его контактов равнозначно размыканию контактов 3-4 датчика PIR1 при его срабатывании. Настройка правильной работы производится с помощью подстроечного резистора RP1, причем в начале регулировки его подвижный контакт желательно установить в среднее положение. Регулировкой добиваются, чтобы яркость лампы EL1 четко выходила на максимальный и минимальный уровни. При неверной настройке яркость лампы EL1 будет постоянно меняться от максимума до минимума и обратно или, пройдя максимальный (минимальный) уровень, снизится (повысится) и зафиксируется.
Устройство может использоваться и без пироэлектрического датчика, в ручном режиме. Для реализации ручного режима необходимо внести изменения в схему, фрагменты которых даны на рисунках 2 и 3. Фрагмент на рисунке 2 позволяет с помощью обычного слаботочного выключателя (кнопки с фиксацией или геркона, установленного на двери) плавно включить и выключить лампу накаливания. Фрагмент на рисунке 3 позволяет после выключения покинуть помещение при свете, затем лампа через минуту плавно снизит яркость до минимального уровня и выключится. Если нужна подсветка выключателя, то его соединяют последовательно со светодиодом HL1 вместо контактов 3-4 датчика, используя нормально замкнутые контакты. В обоих вариантах ручного управления исключают элементы: PIR1, R1, HL1, R2, VD2, VD3, VT1. В варианте с подсветкой выключателя удаляют элементы: PIR1, R2, VD2, VT1.
Для удобства отладки на рисунке 1 латинскими буквами отмечены контрольные точки, уровни напряжения в которых сведены в таблицу 1:

Таблица 1


ЗОНА PIR1

A

B

C

D

E

F

G

H

СОСТОЯНИЕ EL1

1

Нет движения

0

1

1

0

0

0

0

1

Отключена (исходное состояние)

2

Движение

1

С

1

1

1

0

0

1

Увеличение яркости

3

Движение

1

0

0

1

0

1

0

1

Максимальная яркость

4

Нет движения

0

У

1

1

1

1

1

1

Уменьшение яркости

5

Нет движения

0

1

1

0

0

1

1

1

Минимальная яркость

6

Нет движения

0

1

1

0

0

0

0

И

Отключение

В таблице даны обозначения:

0 - напряжение с уровнем лог. 0;
1 - напряжение с уровнем лог. 1;
С - снижение уровня напряжения;
У - увеличение уровня напряжения;
И – импульс с уровнем лог. 0.

Об используемых деталях. Все резисторы типа МЛТ-0,125, кроме резистора R12, его тип МЛТ-2. Подстроечный резистор RP1 любого типа. Вместе с резистором R11 он образует расчётный делитель напряжения, поэтому его номинал не рекомендуется уменьшать или увеличивать. При уменьшении сопротивления напряжение, снимаемое с движка этого резистора (или плюсового вывода конденсатора С9) может не достигнуть уровня, при котором яркость лампы EL1 будет четко доходить до минимального значения. Увеличение же сопротивления чревато превышением допустимого напряжения, подаваемого на входы элементов DD1.2 и DD1.4 и выходом из строя микросхемы DD1. Керамические конденсаторы С1, С4, С5, и С7 могут быть любого типа и с рабочим напряжением 20-30 вольт, а вот конденсатор С8 можно использовать на напряжение не ниже 400 вольт или импортный на котором имеется маркировка «250VAC», т.е. для работы в сети переменного тока.

Потребляемый от сети устройством ток (при закрытом симисторе VS1) определяется ёмкостью этого конденсатора. Ток, замеренный при ёмкости 470nF (на рисунке 1 указана точка разрыва провода, куда подключался прибор в режиме измерения переменного тока и обозначенная как «~34mA») равен 34mA. При уменьшении (попытке снизить потребляемый ток) этой ёмкости до 330nF в работе устройства начинались сбои – не хватало напряжения питания для пиродатчика. В ручном режиме (без датчика PIR1) ток потребления уменьшится на величину тока датчика, поэтому имеет смысл попробовать уменьшить ёмкость конденсатора C8 до минимальной, при которой сохраняется работа устройства. Хотя паспортное напряжение питания микросхемы К145АП2 – 15 вольт, она прекрасно работает и при 12-ти вольтах, а так как питание применённого датчика тоже 12 вольт, то в параметрическом стабилизаторе VD7-C3 используется стабилитрон с напряжением пробоя 12 вольт и может быть любого типа, (даже составленный из нескольких, например два КС162А) лишь бы напряжение стабилизации не выходило за пределы 12-13 вольт. Электролитические конденсаторы можно использовать любые импортные, в виду их надёжности и небольшого размера, с напряжением не ниже, указанного на схеме. Диоды VD1 - VD3, VD5, VD6, VD8 использованы типа КД521 с любым буквенным индексом и могут быть заменены на любые кремниевые миниатюрные, например КД102. Диод VD4 используется типа КД209А и выбран исключительно исходя из большого запаса по току и обратному напряжению. Светодиод HL1 применён импортный из серии «сверхяркие» и может быть любого цвета, обеспечивающий приемлемую яркость при токе 1-2mA. Микросхема DD1 типа К561ТЛ1 – четыре триггера Шмитта с функцией «И-НЕ». Использование триггеров Шмитта объясняется тем, что процессы изменения напряжений в устройстве протекают относительно медленно, а для четкой, без сбоев, работы устройства нужны крутые фронты управляющих сигналов. Работа в устройстве микросхемы типа К561ЛА7 не проверялась.

На рисунке 1 рядом с датчиком PIR1 показана точка разрыва провода питания +12V. В этой точке был замерен постоянный ток, потребляемый датчиком, причём, над чертой (9mA-откл, т.е. датчик не сработан) когда в зоне чувствительности нет человека и внутреннее реле запитано, под чертой (7,5mA-вкл, т.е. датчик сработал) когда в зоне датчика есть движение живого объекта и обмотка внутреннего реле обесточена. Естественно, эти токи разные у разных датчиков и здесь они показаны только для представления порядка величины тока. Все замеры напряжений и логических уровней производились относительно общего минусового провода схемы, на рисунке 1 указанного как «-12Vобщ». При изготовлении, настройке и эксплуатации устройства следует соблюдать осторожность и не забывать, что схема устройства не имеет гальванической развязки от сети ~220 вольт.

ФОТО 5


ФОТО 6

Устройство может быть размещено в адаптере в виде сетевой вилки от не исправных китайского блока питания или радиотелефона, на корпусе которого размещают розетку для лампы и разъем для подключения датчика. В изготовленном устройстве датчик соединяется со схемой посредством витого четырёхжильного микротелефонного провода, вставляемого в телефонные разъёмы, закрепленные на корпусах датчика и самого устройства, смотри ФОТО 5 и ФОТО 6. Для замены настенного выключателя потолочной лампы это устройство не подходит, так как нужен третий провод.
С другим типом пироэлектрического датчика пришлось столкнуться, когда в ремонт принесли встраиваемый импортный выключатель потолочной лампы. Эти выключатели с датчиком движения заменяют собой обычные стенные выключатели, поэтому имеют два контакта для подключения. Вид такого выключателя показан на ФОТО 7.


ФОТО 7

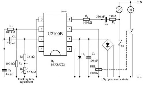
Лампа постоянно горела и не выключалась. Решение, лежащее на поверхности – заменить пробитый симистор. После замены лампа перестала гореть, но и включаться не хотела. Стало понятно, что схема управления также вышла из строя. На плате выключателя установлена микросхема U2100B. Найденный в интернете даташит показал, что микросхема U2100B – это таймер для сетевых (~220В) нагрузок, под управлением которого могут работать реле (см. ФОТО 8) и симистор (см. ФОТО 9).

image018

ФОТО 8
image020

ФОТО 9

На ФОТО 10 показана структура микросхемы-таймера.

index_image022

ФОТО 10

Видно, что внутри микросхемы сформировано триггерное окно (Trigger window), образованное двумя компараторами напряжения, инверсный и неинверсный входы которых объединены (вывод 6). На вторые входы компараторов поданы опорные напряжения 0,5VRef=0,5x5V=2,5V и 0,6VRef=0,6x5V=3,0V. Таким образом, напряжение окна равно 3,0V-2,5V=0,5V. С вывода 8 (-VRef) снимается напряжение 5V и сглаживается конденсатором С2. Это напряжение используется для питания схемы пироэлектрического датчика. На вывод 6 подаётся выходной сигнал от схемы датчика. Схема самого датчика расположена отдельно от платы выключателя в корпусе, имеющем линзу Френеля и установленном на передней панели выключателя. Предусмотрено небольшое изменение положения датчика по горизонтали путём его поворота. Внешний вид датчика в корпусе показан на ФОТО 11, а вид на плату с ЧИП элементами - на ФОТО 12.

ФОТО 11


ФОТО 12

От платы датчика отходят три жёлтых провода: плюс питания, минус питания и сигнальный. Плата крепится к корпусу с помощью одного винтика как показано на ФОТО 13.

index_image028

ФОТО 13

После подключения схемы датчика к отдельному источнику питания +5В, датчик оказался в рабочем состоянии. Теперь осталось посмотреть, что происходит на выходе схемы датчика. На РИСУНКЕ 1 показана эпюра выходного напряжения, снятая осциллографом.

index_image030

В исходном состоянии, когда в зоне датчика нет перемещения инфракрасного излучения, т.е. живого объекта (именно перемещения – пироэлектрические датчики реагируют на изменение тепловой обстановки только в динамическом режиме!), на выходе присутствует некий средний уровень напряжения +2,1В. Этот участок на графике обозначен как 0 – t1. При медленном приближении руки к датчику, выходное напряжение стало плавно уменьшаться (участок t1 – t2). Когда движение было остановлено, выходное напряжение вернулось к исходному уровню +2,1В. При быстром приближении руки выходное напряжение резко снизилось до нулевого уровня (участок t3 – t4), а затем, вновь вернулось к исходному уровню +2,1В. Такая же картинка наблюдалась при удалении руки от датчика, только выходное напряжение теперь увеличивалось. Для плавного движения показан участок t5 – t6, а для быстрого – участок t7 - t8. Для отслеживания уровня выходного напряжения датчика как вверх, так и вниз и предназначено триггерное окно в микросхеме U2100B. Выходное напряжение схемы датчика, как указывалось выше, в режиме покоя равно +2,1В и, казалось бы, не входит в напряжение окна, ограниченное сверху 3,0 вольтами, а снизу 2,5 вольтами. Но это напряжение (+2,1В) замерено относительно минусового провода питания. В схеме выключателя общим является плюсовой провод, поэтому относительно плюса напряжение на выходе схемы датчика будет равно (по модулю) 5V-2,1V=2,9V, которое как раз и укладывается в указанные рамки окна. Для использования датчика в радиолюбительских цифровых конструкциях его выходное напряжение необходимо преобразовать, т.е. привести к дискретному виду. Если отслеживать изменение уровня только вверх или только вниз, что легко реализовать без всяких ухищрений, то чувствительность датчика будет снижена в два раза. Можно воспользоваться схемой дискриминатора, построенного на операционных усилителях или компараторах. А если нужно сверхмалое потребление тока, тогда придётся реализовать схему на специализированных микромощных радиоэлементах. Но можно построить схему преобразователя сигнала на обычных транзисторах, которые в закромах радиолюбителя всегда есть. На РИСУНКЕ 2 показана такая схема. Это не что иное, как измерительный мост. В исходном состоянии потенциалы баз и эмиттеров транзисторов VT1 и VT2 равны, значит, эти транзисторы закрыты и, следовательно, мост уравновешен. Транзистор VT3 закрыт положительным смещением с резистора R3, а транзистор VT4 закрыт отрицательным смещением с резистора R4. С резистора R9 снимается практически напряжение питания (уровень лог.1). При снижении выходного напряжения датчика транзистор VT2 открывается, подавая положительный потенциал с R5 на базу VT4, который также открывается. С выхода преобразователя снимается напряжение с низким уровнем (лог.0). При увеличении выходного напряжения датчика открывается транзистор VT1. На базу VT3 с резистора R7 поступает низкий уровень напряжения. Транзистор VT3 открывается и через R8 на базу VT4 поступает положительный потенциал. Транзистор VT4 открывается и с его коллектора опять снимается низкий уровень. Таким образом, схема отслеживает изменения выходного напряжения датчика - как вверх, так и вниз. Зона нечувствительности составляет порядка 1,2 вольт (0,6 + 0,6 вольт) и обусловлена падением напряжения на переходах Б-Э транзисторов VT1 и VT2. Чтобы её скомпенсировать установлен подстроечный резистор R6. При увеличении его сопротивления, потенциалы эмиттеров VT1 и VT2 начинают принимать противоположные знаки, следовательно, чувствительность преобразователя увеличивается. Если необходимо, чтобы в исходном состоянии на выходе преобразователя было низкое напряжение (уровень лог.0), то в выходном каскаде изменяют включение транзисторов VT3 и VT4, как показано на РИСУНКЕ 3. Замеренный ток потребления датчиком при питании напряжением 5В равен 1-ому миллиамперу. Малое потребление тока датчиком и схемой преобразователя позволяет их использовать в конструкциях с бестрансформаторным питанием. Например, устройство, рассмотренное на рисунке 1 в первой части статьи, где использовался пироэлектрический датчик от сигнализационной системы, не может заменить стенной выключатель в квартире из-за включения схемы параллельно лампе накаливания. С данным преобразователем и датчиком появляется возможность такой замены. Эксперимент показан на ФОТО 14.

index_image032

ФОТО 14

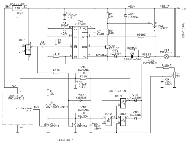
Пример схемы включения рассмотренного преобразователя совместно с микросхемой К145АП2 приведён на РИСУНКЕ 4.

index_image034

В схему добавлен стабилизатор DA2, формирующий питание датчика и преобразователя. Транзистор VT5 инвертирует сигнал и согласует логические уровни напряжений на выходе преобразователя и на входе схемы – формирователя управляющих сигналов DD1. Так как теперь вся схема включена параллельно симистору, она может заменить собой покупные пироэлектрические выключатели. В отличие от покупных, в которых лампа включается и выключается обычным образом, в варианте на микросхеме К145АП2 включение и выключение лампы плавное. Балластный конденсатор С8, возможно, придётся подобрать по минимальному току потребления устройством, при котором не будет нарушаться рабочий режим. В заключении можно отметить, что малое потребление мощности датчиком и преобразователем даёт возможность применять их в других радиолюбительских конструкциях, где требуется экономичный режим работы. Преобразователь также может применяться в конструкциях, в которых необходимо преобразовать переменный сигнал инфранизкой частоты в импульсный для дальнейшей обработки цифровыми схемами…


Добавил:  Павел (Admin)  
Автор:  Александр Борисов 

Вас может заинтересовать:

  1. Управление лампой дневного света
  2. Принцип работы электронного счетчика
  3. Дверной звонок из музыкальной открытки
  4. Схема питания высоковольтных ламп дневного света от аккумуляторной батареи
  5. Чувствительный металлоискатель


    © PavKo, 2007-2018   Обратная связь   Ссылки views: 1441 -- users: 1317 -- web3   Яндекс.Метрика