Портал для радиолюбителей
   Arduino UNO урок 6 - Энкодер
    Главная -> Статьи -> Проекты на Arduino -> Arduino UNO урок 6 - Энкодер


<< Назад в раздел   Распечатать Дата добавления: 2011-10-25 | Просмотров: 13312

Энкодер

В очередном уроке мы рассмотрим работу Arduino с энкодером (который служит для преобразования угла поворота в эл. сигнал). С энкодера мы получаем 2 сигнала (А и В), которые противоположны по фазе. В данном уроке мы будем использовать энкодер фирмы SparkFun COM-09117, который имеет 12 положений на один оборот (каждое положение 30°). На приведенной ниже диаграмме вы можете видеть, как зависят выход А и В друг от друга при вращении энкодера по часовой или против часовой стрелки.

Диаграмма энкодера

Каждый раз, когда сигнал А переходит от положительного уровня к нулю, мы считываем значение выхода В. Если В в этот момент находится в положительном состоянии, значит энкодер вращается по часовой стрелке, если В нуль, то энкодер вращается против часовой стрелки. Считывая оба выхода, мы при помощи МК можем определить направление вращения, и при помощи подсчета импульсов с А выхода - угол поворота. Конечно можно пойти еще дальше и при помощи вычисления частоты, можно определить насколько быстро происходит вращение энкодера. Как вы видите, энкодер имеет много преимуществ по сравнению с обычным потенциометром.

Используя энкодер мы будем управлять яркостью LED светодиода при помощи ШИМ выхода. Для считывания данных энкодера мы будем использовать простейший метод, основанный на программных таймерах, которые мы изучали в третьем уроке.

Как было сказано выше, мы будем использовать энкодер sparkfun. Первое, что необходимо сделать, это определить как часто нам нужно обращаться к выходам энкодера для считывания значений. Итак, представим себе, что в лучшем случае, мы можем повернуть ручку энкодера на 180° за 1/10 сек, т.е. это будет 6 импульсов за 1/10 сек или 60 импульсов в секунду. В реальности быстрее вращать не сможете. Т.к. нам необходимо отслеживать все полупериоды, то частота должна быть минимум 120 Герц. Для полной уверенности, давайте примем 200 Гц. (Примечание: т.к. у нас механический энкодер, то возможен дребезг контактов, а низкая частота позволяет отфильтровывать дребезг).

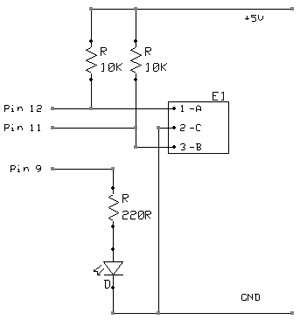
Схема подключения энкодера и LED

По сигналам программного таймера нам необходимо постоянно сравнивать текущее значение выхода А энкодера с предыдущим значением. Если состояние изменилось от положительного к нулю, то мы проверяем значение выхода В и смотрим положительное оно или нет. В зависимости от полученного результата мы увеличиваем или уменьшаем счетчик значения яркости светодиода.

Устройство на макетной плате

Программа для данного урока приведена ниже. Она построена на базе предыдущего урока Fade, где использовалась функция millis() для задания временных интервалов. Временной интервал у нас будет 5 мс (200 Гц)

/*
** Энкодер
** Для управлением яркостью LED используется энкодер Sparkfun
*/

int brightness = 120;    	// яркость LED, начинаем с половины
int fadeAmount = 10;    	// шаг изменения яркости LED
unsigned long currentTime;
unsigned long loopTime;
const int pin_A = 12;  		// pin 12
const int pin_B = 11;  		// pin 11
unsigned char encoder_A;
unsigned char encoder_B;
unsigned char encoder_A_prev=0;

void setup()  {
  // declare pin 9 to be an output:
  pinMode(9, OUTPUT);		  // устанавливаем pin 9 как выход
  pinMode(pin_A, INPUT);
  pinMode(pin_B, INPUT);
  currentTime = millis();
  loopTime = currentTime; 
} 

void loop()  {
  currentTime = millis();
  if(currentTime >= (loopTime + 5)){	// проверяем каждые 5мс (200 Гц)
    encoder_A = digitalRead(pin_A);    	// считываем состояние выхода А энкодера 
    encoder_B = digitalRead(pin_B);    	// считываем состояние выхода А энкодера    
    if((!encoder_A) && (encoder_A_prev)){	 // если состояние изменилось с положительного к нулю
      if(encoder_B) {
        // выход В в полож. сост., значит вращение по часовой стрелке
        // увеличиваем яркость, не более чем до 255
        if(brightness + fadeAmount <= 255) brightness += fadeAmount;               
      }   
      else {
        // выход В в 0 сост., значит вращение против часовой стрелки     
        // уменьшаем яркость, но не ниже 0
        if(brightness - fadeAmount >= 0) brightness -= fadeAmount;               
      }   

    }   
    encoder_A_prev = encoder_A;     // сохраняем значение А для следующего цикла 
    
    analogWrite(9, brightness);   // устанавливаем яркость на 9 ножку
   
    loopTime = currentTime;
  }                       
}

Оригинал статьи на английском языке (перевод Колтыков А.В.)


Добавил:  Павел (Admin)  
Автор:  Неизвестно 

Вас может заинтересовать:

  1. Динамическая подсветка ТВ или монитора
  2. Изготовление парктроника своими руками
  3. Мониторинг потребляемой электроэнергии в реальном времени при помощи Arduino и LabView
  4. Arduino UNO урок 6 - Энкодер
  5. Arduino UNO урок 4 - Бегущий огонь


    © PavKo, 2007-2018   Обратная связь   Ссылки views: 552 -- users: 552 -- web3   Яндекс.Метрика