Электронный регулятор громкости на KA2250


Всем привет. Надоело крутить? Хочется нажимать? Никаких проблем. Сейчас я вам поведаю, как сделать кнопочный двухканальный регулятор громкости всего на одной микросхеме. Есть такая корейская контора - Samsung. Эта контора выпускает ничем не примечательные бытовые поделки вроде мобильных телефонов и танков. Но и у них можно откопать что то приятное. На этот раз - это микросхема КА2250. Микросхема представляет собой электронный регулятор громкости со следующими параметрами:

Диапазон регулировки, дБ 0…66

Шаг регулировки, дБ 2

Рабочая полоса частот, Гц 20…20000

Коэффициент гармоник, % 0,005

Напряжение питания, В 3…16

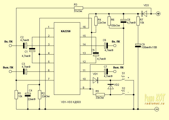
Схемка вот такая:

Электронный регулятор громкости на KA2250

Не, не, пугаться не надо - я же сказал - корейцы. У них, видимо, свое, специфическое представление об удобстве расположении выводов микросхемы и топологии схемы. Ну да ладно - главное, не слишком много навесных элементов, поэтому шанс запутаться все таки уменьшается. Собственно, описывать то особо и нечего - подаем сигнал на соответствующие выводы, регулируется все двумя кнопками - S1 и S2.

Поскольку наши братья по разуму не предусмотрели в микросхеме энергонезависимую память, можно было бы сделать вывод, что громкость надо будет каждый раз выставлять заново при каждом включении схемы. Ан нет - они вышли из этого положения по своему, по корейски. При включении питания заряжается конденсатор С9. Как только питание пропадает и с вывода 7 микросхемы уходит уровень лог. 1, микросхема тут же перекрывает все свои входы и выходы и переходит в режим потребления нанотоков. При этом, берет она их разумеется от конденсатора С9. Скажу честно - как долго такая система сможет поддерживать все это в рабочем состоянии, не знаю. Возможно, это просто защита от кратковременных перебоев в подачи питания.

Табличка со списком элементов:

Обозначение на схеме

Номинал

C1

4,7мкФ

C2

4,7мкФ

C3

4,7мкФ

C5

4,7мкФ

C6

4,7мкФ

C7

4,7мкФ

C4

22мкФ

C8

4,7мкФ

C9

100мкФх15В

R1

10k

R2

22кОм

R4

22кОм

R5

33кОм

R6

100кОм

R3

51кОм

R7

10k

S1

Любой кнопочный без фиксации

S2

Любой кнопочный без фиксации

VD1

КД503

VD2

КД503

VD3

КД 503

Микросхема

КА2250

Добавлено из форума:

Вот нашел эту схему и возникает вопрос: когда на 7 выводе относительно ноля (того, что на 4 и 13) "плюс", то микруха работает должным образом. Но в этой схеме резисторный делитель R3 и R1 подключены так, что сопротивление R1 меньше, и он подключен к минусу питания, то есть на 7 выводе относительно ноля будет минус, микруха блокируется. Не следует ли эти резисторы поменять местами?
Ответ: Лапу №9 прямиком пускаешь на включатель S1,(+), от неё же C8 R6, потом от неё резистор на 33ки VD1 всё это на включатель S2,(-), а от лапы 10 диод на тот же S2. И диоды замени на кд521. Анод одного через резистор 33к на 9 лапу, катод его навключатель "-". Второй - анод на 10лапу, катод на катод первого. 9 лапа получается напрямик на переключатель "+".
Zero998, Доцент.

Источник: www.radiokot.ru


Добавил:  Павел (Admin)  webmaster@radioman-portal.ru | 

Автор:   http://www.radiokot.ru/ Рейтинг@Mail.ru