Портал для радиолюбителей
   Предварительный усилитель на КР140УД1Б
    Главная -> Статьи -> Предварительные усилители -> Предварительный усилитель на КР140УД1Б


<< Назад в раздел   Распечатать Дата добавления: 2007-10-12 | Просмотров: 12540


Вашему вниманию предлагается предварительный усилитель с темброблоком. Усилитель этот начального уровня, но при своей простоте параметры у него вполне приличные.

Основные характеристики следующие:

Номинальное выходное напряжение, В

1

Чувствительность по входу, мВ:

1

250

2

20

3

3

Отношение сигнал/шум, дБ

-70

Коэффициент нелинейных искажений, %

0,5

Рабочий диапазон частот, Гц

20...20000

Диапазон регулировок тембра, дБ на частоте:

31,5 Гц

+/-15

18 кГц

+/-15

Напряжение питания, В

+/-12

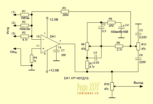
Смотрим схему:

Схема девайса

Как уже говорилось выше, усилитель собран на микросхеме КР140УД1Б. В цепь обратной связи включен регулятор тембра. Регулировкой по высоким частотам занимается резистор R11, а по низким - R6. Ну а резистором R10 регулируется уровень выходного сигнала.

Питание усилителю требуется стабилизированное. Стабилизатор можно сделать двумя способами - параметрический стабилизатор на стабилитронах (1) и стабилизатор на микросхемах (2).

Схема девайса

Преимущество первой схемы заключается в том, что максимальное входное напряжение практически не ограничено по величине - достаточно подобрать резисторы R1 и R2, тогда как для интегральных стабилизаторов входное напряжение не должно превышать 30 вольт.

Источник: www.radiokot.ru


Добавил:  Павел (Admin)  
Автор:   

Вас может заинтересовать:

  1. Микшерные и разветвляющие каскады
  2. Усилитель воспроизведения на К157УЛ1
  3. Усилитель-корректор на К157УЛ1 для магнитного звукоснимателя
  4. Предварительный усилитель на трех деталях на лампе 6э5п
  5. Смеситель для симметричных линий


    © PavKo, 2007-2018   Обратная связь   Ссылки views: 1935 -- users: 1634 -- web3   Яндекс.Метрика