Универсальный паралельный адаптер


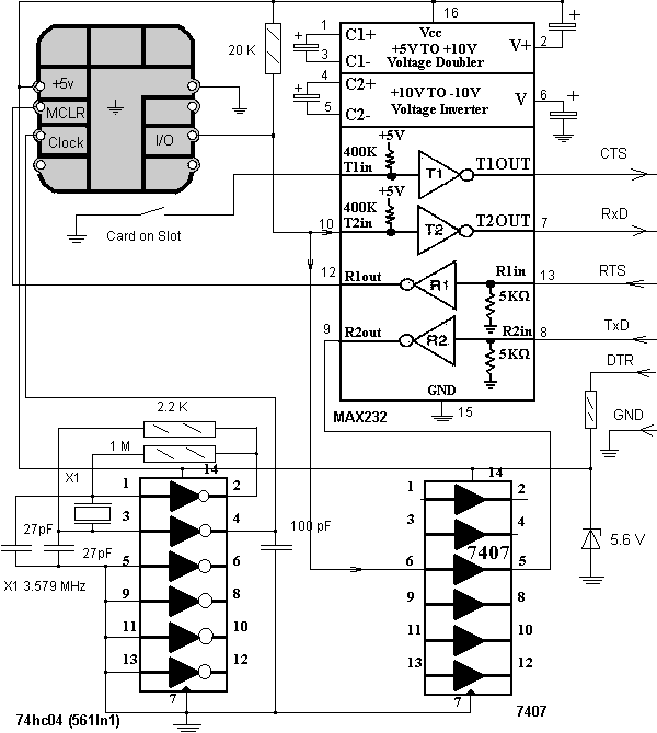
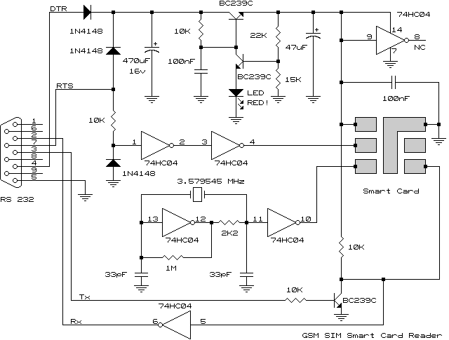
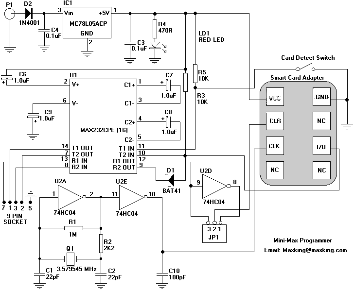
 Устройства чтения СИМ карт - схема





 Устройства чтения СИМ карт - схема





 Устройства чтения SIM карт - схема


Добавил:  Павел (Admin)  webmaster@radioman-portal.ru | 

Автор:  Неизвестно  Рейтинг@Mail.ru