Портал для радиолюбителей
   Стереофонический супергетеродинный приемник
    Главная -> Статьи -> Радиоприемники -> Стереофонический супергетеродинный приемник


<< Назад в раздел   Распечатать Дата добавления: 2008-02-23 | Просмотров: 12161

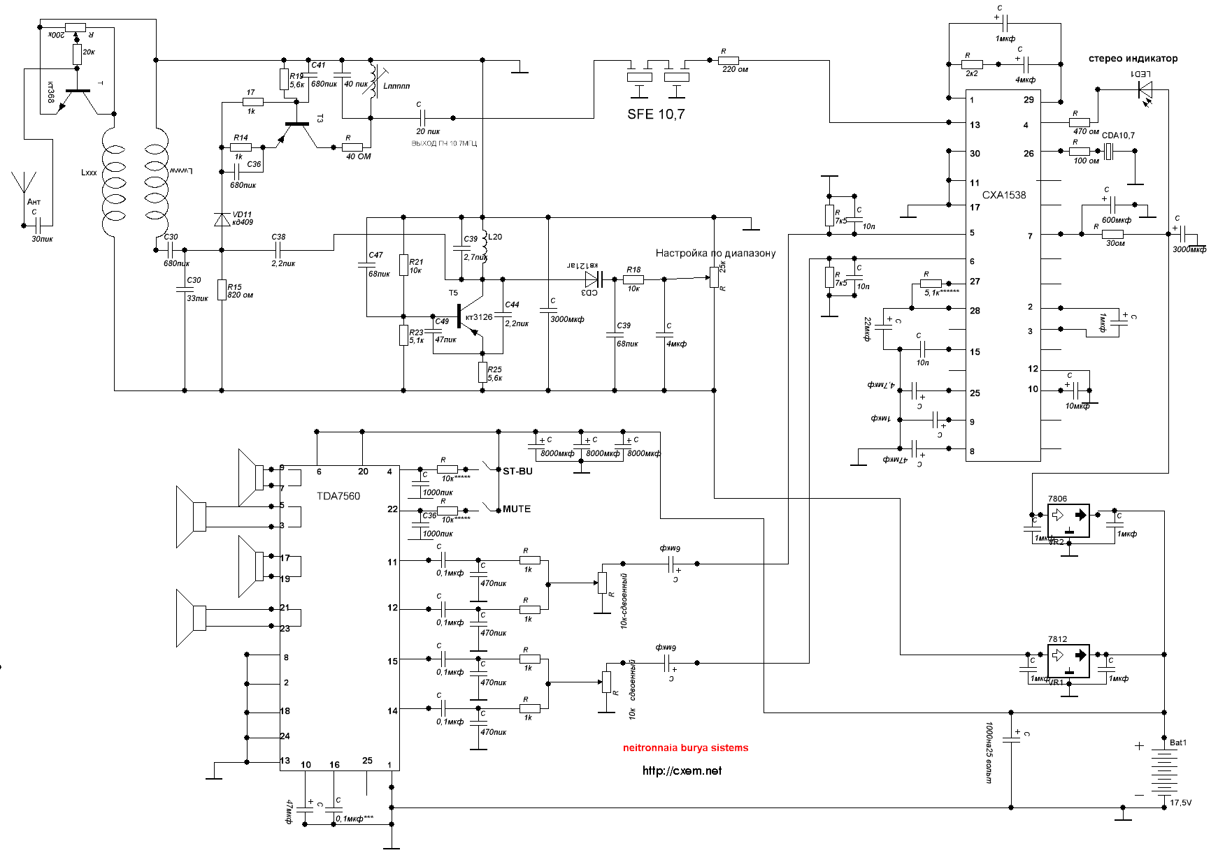
Стереофонический супергетеродинный приемник с пилот тоном для приёма радиовещательных станций в полосе частот от 40-130 МГц на основе селектора телевизионных каналов (ск-м-24-2)

Предлагаемый вашему вниманию простенький стереофонический супергетеродинный приёмник, с системой кодирования, с пилот-тоном для приёма радиовещательных станций в диапазоне частот от 40 до 130мгц на основе отечественного селектора телевизионных каналов (ск-м-24-2). Приёмник очень прост и немаловажно, что его практически не нужно налаживать и процесс наладки займёт не более 5 минут!
По желанию его можно перестроить в диапазоне от 40-900мгц.

Технические характеристики:
Чувствительность приёмного тракта не хуже --------- 1 мкв.
Выходная мощность УЗЧ ---------------------------------- 4 x 80 Вт.
Напряжение питания не более --------------------------- 18 В.
Промежуточная частота ----------------------------------- 10,7мгц.
Возможность вести электронную перестройку по диапазону!
Недостатки:
Отсутствие ФАПЧ, но как показала эксплуатация приёмника ухода частоты нет! по желанию её можно ввести от микросхемы CXA1538.
Так как преобразование осуществляет нелинейный элемент pin диод тембр немножко подкачивает, зато резко упала чувствительность к атмосферным и импульсным помехам, звук очень чистый!

Стереофоничесский супергетеродинный приемник

Принципиальная схема состоит из 3 блоков, первое - это селектор телевизионных каналов, оттуда нужно выдернуть ненужные элементы, включая и контур пч и оставить нужное. На схеме нумерация деталей совпадает с нумерацией на печатной плате селектора так что продёргивание не составит не какого труда!
Контур пч нужно разместить подальше от смесителя и гетеродина и всё тщательно экранировать!
Настройка. Берём готовый контур пч (можно купить или выпаять из китайских приёмников) выдёргиваем у него встроенный конденсатор и заменяем его двумя подстроечниками от 6-40пик, далее отключаем антенну и изменяя ёмкость подстроечников находим место где звук (шум) наиболее громкий! Далее припаиваем на место антенны проволоку длинной 5см движком подстроечного резистора (который стоит в базе транзистора к которому подключается антенна) добиваемся наилучшего приёма радиостанций затем припаиваем нормальную антенну, зависит от вашего воображения и далее НАСЛАЖДАЕМСЯ ПРИЁМОМ!

Внимание! Если при отключенной антены и перестройки по диапазону возникают побочные гармоники в виде тишины, то необходимо экранировать контур ПЧ!

Катушка гетеродина матается проводом диаметром 0,5мм виток к витку на оправке диаметром 4мм и имеет 5 витков, после намотки её надо по середине раздвинуть на 2 мм.
Катушки смесителя и увч одинаковые, матаются проводом диаметром 0,5мм на оправке 4мм и имеет 5 витков и вставляются промеж витков той или иной катушки! Другие блоки настройки не требуют!

Если приемник планируется использовать в автомобиле, то стабилизатор на 12 Вольт можно удалить.


Добавил:  Павел (Admin)  
Автор:  neitronnaia burya (dendroiduz [собака] mail.ru) 

Вас может заинтересовать:

  1. Высокая чувствительность приемника, простыми методами
  2. ЛАМПОВОМУ ПРИЕМНИКУ - НОВУЮ ЖИЗНЬ
  3. Радиоприемник на микросхеме UA04XA01
  4. Цифровой FM стерео приемник 60-110 МГц с микропроцессорным управлением
  5. Сверхрегенеративный приемник с барьерным режимом работы транзисторов


    © PavKo, 2007-2018   Обратная связь   Ссылки views: 5621 -- users: 5471 -- web3   Яндекс.Метрика