Портал для радиолюбителей
   Универсальный пробник
    Главная -> Статьи -> Измерительная техника -> Универсальный пробник


<< Назад в раздел   Распечатать Дата добавления: 2008-05-14 | Просмотров: 13090

   Кто занимается ремонтом или просто радиолюбители знают, как часто приходится проверять полупроводники на целостность p-n-переходов. Обычно проблем это не вызывает. Но посмотрите со стороны, как это делается. Включаем тестер, устанавливаем его в нужный режим работы, удерживая пальцами и щупы, и проверяемый транзистор, подключаем "+" на базу, "-" на коллектор, считываем показания, потом "-" на эмиттер, снова смотрим на тестер, после все наоборот. Транзистор за время проверки пару раз выскользнет из рук. Можно попробовать положить его на стол и там "щупать" или вместо щупов попытаться использовать "крокодилы" (надо умудриться не замкнуть ими между собой выводы транзистора) – все это ничуть не лучше первого варианта. Сюда же можно отнести множество прозвонок других элементов, как предохранители, низкоомные резисторы, акустические излучатели и т. п. Решение проблемы: пробник. Простой, удобный.

   Посмотрите на давно известную схему:

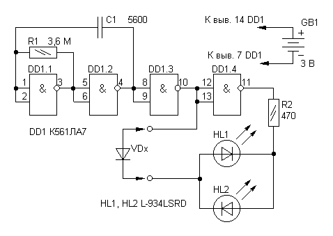
Типовая схема классического пробника

   Подключаем к контактам в виде 2 пластин проверяемый диод или переход транзистора. В зависимости от направления перехода светится один из светодиодов. Светятся оба – переход пробит, не светится ни один – обрыв. Таким образом, диод проверяется одним прикосновением выводов к контактам пробника, транзистор – двумя – тремя (целесообразно проверить еще отсутствие замыкания между коллектором и эмиттером).

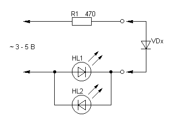
   Меняем источник питания на автономный:

Усовершенствованная схема классического пробника

   Или другой вариант:

Другой вариант усовершенствования схемы пробника

   См. также "Радио" 1995, № 6, с. 28 (А. Карабутов. "Испытатель полупроводниковых приборов"); 1999, № 9, с. 51 (Г. Чагин. "Пробник для проверки p-n переходов").

   Основу всех их составляет генератор частотой несколько десятков Гц с парафазным выходом.

   Каждая из приведенных на рисунках схем имеет свои недостатки и достоинства для использования их в пробнике. У первой – низкий выходной ток при напряжении питания 3 В. Может быть решен применением суперярких (малопотребляющих) светодиодов. Однако, даже в этом случае, при прозвонке, например, светодиодов, общее падение напряжения в цепи будет слишком большим и ток через светодиоды приблизится к нулю. Увеличение напряжения питания резко повышает потребляемый генератором ток. Вторая схема имеет достаточно большой выходной ток, но потребляемый ток в дежурном режиме доходит до 60 мкА, что потребует применения выключателя питания при использовании "часовых" элементов (G-8, LR-43, LR-44 и т. п.). А это дополнительные неудобства.

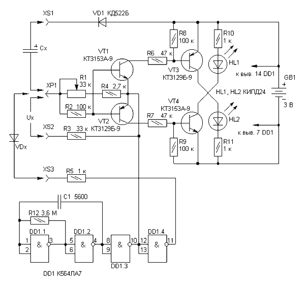
   За счет усложнения получаем схему с требуемыми параметрами:

Принципиальная электрическая схема пробника

   На элементах DD1.1, DD1.2 построен генератор. DD1.3 и DD1.4 использованы в качестве инвертора с повышенной нагрузочной способностью. Транзисторы VT1, VT2 при замыкании XP1 и XS3 открываются поочередно, соответственно светятся HL1 и HL2 в их коллекторных цепях. Так как это происходит с частотой в несколько десятков Гц, свечение их кажется непрерывным. Если к указанным контактам подключить диод VDx, например, в той полярности, как изображено на схеме, будет светиться только HL2.

   XS2 используется для определения полярности напряжения источников с уровнем от 1 до десятков В. При подаче на XP1 положительного напряжения относительно XS2 светится HL1, отрицательного – HL2, переменного – оба светодиода.

   XS1 используется для проверки конденсаторов от долей до нескольких сотен мкФ. При подключении Cx как указано на схеме светится HL1, после зарядки конденсатора (исправного) он гаснет.

   Резистор R1 совместно с R4 определяет входное сопротивление пробника, что позволяет изменять его чувствительность. При перемещении движка резистора влево по схеме (увеличении сопротивления):

  • увеличивается чувствительность к обратным токам и уменьшается прямой ток при проверке полупроводников;
  • увеличивается чувствительность входа для определения полярности;
  • увеличивается время зарядки при проверке конденсаторов.

   По моменту загорания светодиодов при вращении движка R1 можно оценить значение напряжения или сопротивление прозваниваемой цепи (резистора), а отсчитывая время горения HL1 при проверке конденсаторов – оценить их емкость.

   Дополнительно пробник можно использовать для:

  • для прозвонки цепей с максимальным сопротивлением от 3 – 6 кОм до 30 – 50 кОм в разных положениях движка R1 и для оценки сопротивления резисторов;
  • оценки емкости конденсаторов по яркости свечения светодиодов при подключении их к XP1 и XS3. Диапазон – от нескольких тысяч пФ до долей мкФ при разных положениях движка резистора R1;
  • проверять на слух акустические излучатели (динамики, телефоны и т. п.), подключив их к XP1 и XS3;
  • проверять прохождение сигнала в усилителях ЗЧ (и даже ПЧ 455/465 кГц, т. к. гармоники прямоугольных импульсов генератора пробника простираются до сотен кГц). Используются также XP1 и XS3. Сигнал следует подавать через разделительный конденсатор 0,1 – 1 мкФ;
  • проверять работу ИК пультов дистанционного управления. Для этого к XP1 и XS3 необходимо подключить фотодиод (еще лучше фототранзистор). Пульт следует держать на расстоянии нескольких см от фотодиода. В такт нажатия кнопок исправного пульта можно наблюдать мерцание одного из светодиодов пробника (другой может светиться постоянно).

Детали и конструкция

   Критичных деталей в пробнике нет. Все зависит от требований. Можно сделать его в виде маленького щупа или даже браслета, используя элементы для поверхностного монтажа, встроить в часто используемый измерительный прибор (тестер) и т. д.

   Транзисторы можно заменить на КТ315/КТ361 или КТ3102/КТ3107. Светодиоды – любые, если их яркость достаточна при токе 0,5 мА (например, КИПД-05А). Микросхему К564ЛА7 можно заменить на К561ЛА7. Резистор R1 типа СП3-41. Кроме малых размеров (диаметр 8 мм) он еще имеет оцифровку на регулировочном диске. Гнезда XS1 – XS3 – контакты от ламповых панелей. В качестве источника питания можно использовать практически любые "часовые" элементы или один 3-вольтовый литиевый элемент. Потребляемый пробником ток в дежурном режиме 6 – 7 мкА, в рабочем 0,5 – 1,5 мА, так что, например, элементы типоразмера 7,9*3,6 мм (СЦ-21) прослужат несколько месяцев.

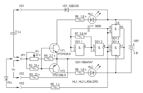
   Подобные пробники, выполненные по разным схемам используются мной с 1993 г. Вот еще одна, более сложная, но обеспечивающая больший ток светодиодов:

Усложненная принципиальная схема пробника

   Если имеется незначительная подсветка светодиодов в дежурном режиме, между базами и эмиттерами транзисторов VT1, VT2 следует подключить конденсатор емкостью около 100 пФ.

   На рисунке изображен один из вариантов оформления пробника.

Вариант оформления пробника

Автор: elec
Хафизов Разил,
г. Сарапул, Удмуртия


Добавил:  Павел (Admin)  
Автор:  Хафизов Разил, г. Сарапул, Удмуртия 

Вас может заинтересовать:

  1. Методика проверки трансформаторов (3 способа)
  2. Измеритель полных проводимостей радиовещательных антенн диапазонов ДВ и СВ
  3. Простой пробник для проверки диодов и транзисторов
  4. Ремонт осциллографа C1-94
  5. Измеритель резонансной частоты динамической головки


    © PavKo, 2007-2018   Обратная связь   Ссылки views: 15287 -- users: 14316 -- web3   Яндекс.Метрика