Автосвет
Выхожу с работы, сажусь в машину, завожу. Оживает подсветка панели приборов. Ставлю морду от магнитолы, подцепляю радар-детектор, кладу телефон под руку. Можно ехать. Отпускаю ручник, зажигаются дневные ходовые огни (согласно последним поправкам к ПДД).
Наступают сумерки, становится темно и включается ближний свет, а ходовые огни гаснут. Приезжаю домой, глушу двигатель. Забираю барахло из ярко освещенного багажника, ставлю машину на сигналку. Свет гаснет до утра.

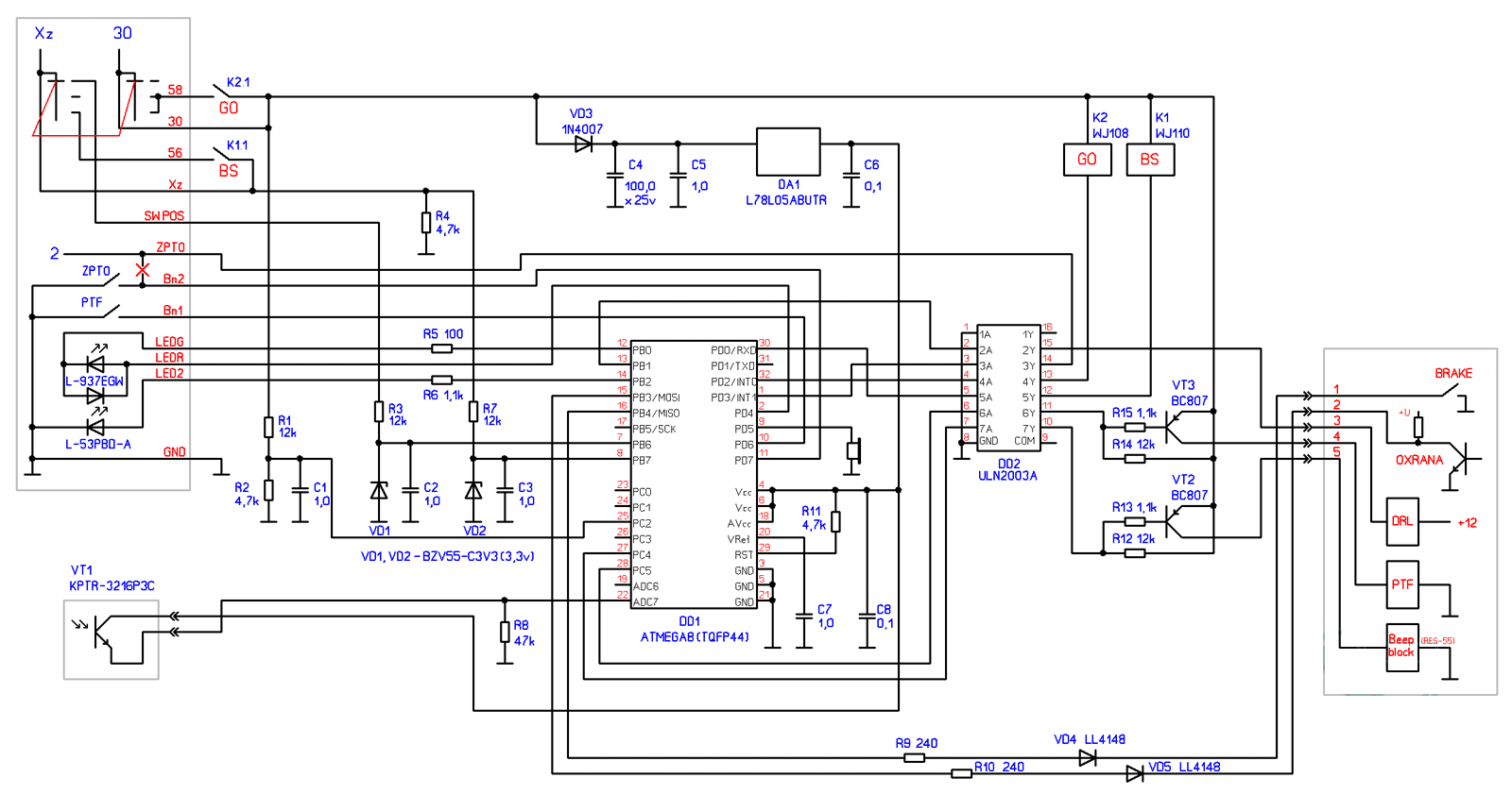
Предлагаемое устройство управляет внешними световыми приборами автомобиля: фарами ближнего света (БС), дневными ходовыми огнями (DRL - daytime running lights), противотуманными фарами (ПТФ) и цепью габаритов, которая совмещена с подсветкой приборов и освещением багажника. Основа прибора микроконтроллер ATMega8, датчик света фототранзистор под лобовым стеклом.
Устройство имплантировано в штатный модуль управления светом (МУС) [Лады Калиныk, при этом все штатные функции управления светом сохранены при ручном включении габаритов или фар устройство не будет вмешиваться.
Основные возможности прибора, ради которых он создавался:
1. Автоматическое включение и выключение ближнего света, в зависимости от темноты на улице.
2. Автоматическое управление дневными ходовыми огнями, в соответствии с состоянием ближнего света ([днемk горят DRL, [ночьюk ближний).
3. В темноте - автоматическое включение габаритов при снятии с охраны или при выключении зажигания. Габариты погаснут при постановке на охрану, либо через 5 минут бездействия.
4. Управление штатными противотуманными фарами и опционально запоминание их состояния при выключенном зажигании.
И дополнительные, которые были добавлены в процессе эксплуатации:
1. Выключение БС / DRL через 30 секунд после постановки на ручник.
2. Запись порогов включения и выключения света самим пользователем.
3.PОтображение текущего уровня освещенности и записанных порогов в двоичном коде.
4. Возможность конфигурирования устройства непосредственно с кнопок управления.
5. ВозможностьPформирования ШИМ с 30%-ным заполнением для реализации режима DRL на фарах дальнего света (об этом будет сказано в приложении).
6. Включение света (БС или DRL) только после запуска двигателя, чтобы не создавать дополнительную нагрузку на аккумулятор.
Если машина не оборудована отдельными ходовыми огнями, в качестве них можно использовать ПТФ или даже ближний свет. Правда, в последнем случае смысл функции автоматического управления светом полностью теряется :-)
Технические характеристики:
Напряжение питания: +9 .. +15 вольт постоянного тока.
Потребляемый ток: не более 150 мА при работе, не более 1мА в спящем режиме.
Разрядность АЦП для измерения освещенности: 10 бит.
Интерфейс пользователя: 2 кнопки, два светодиода (из них один двухцветный).
Конструктив: повторяет по форме заднюю крышку модуля управления светом и крепится на ней.
Создание первой версии октябрь 2008, последней ноябрь 2010.
Совместимость с автомобилями: Калина без переделок, остальные с незначительными доработками внешних цепей.
Схема устройства
Схемы лучше смотреть в отдельных файлах. Вот схема самого устройства:
Серая рамка справа это элементы других систем автомобиля, а слева внутренности модуля управления светом. Полная схема доработанного МУС автомобиля [Калинаk комплектации [Нормаk приведена ниже. Схема для люксовой комплектации отличается только отрезанием кнопки передних ПТФ от штатной цепи:

Основой прибора служит AVR-микроконтроллер ATMega8. Дешевый, распространенный и функциональный. Он работает от встроенного RC-генератора на частоте 1 МГц.
Для замера освещенности используется фототранзистор VT1. Вместе с резистором R8 он составляет делитель, напряжение с которого подается на один из каналов АЦП микроконтроллера (PC7). В темноте транзистор закрыт, и на входе АЦП напряжение близко к 0, при освещении открывается, и напряжение растет. Так же, как и все элементы, фототранзистор выбран в SMD-исполнении и припаян к маленькой платке, приклеенной под лобовое стекло, но его можно заменить любым другим. При этом, возможно, придется изменить сопротивление резистора R8.
Микроконтроллер управляет двумя реле, установленными на плате - K1 и K2, которые отвечают за ближний свет и габаритные огни соответственно. Контакты реле подключены параллельно контактам переключателяPМУСP- см. по схеме. Третье реле это реле включения ПТФ. ОноPштатное, установлено в монтажном блоке, управляется [плюсомk.PДля управления DRL предусмотрен выход с открытым коллектором, который может работать в двух режимах. О нем будет написано в приложении.
Казалось бы XXI век на дворе, почему я применил реле, а не MOSFET? А все очень просто если использовать MOSFET с P-каналом, ему понадобится радиатор (нужно коммутировать 10 ампер). MOSFET'у с N-каналом понадобится для управления бутстрепная схема. А с радиатором или дополнительной обвязкой MOSFET занимает на плате больше места, чем реле. И стоит дороже.
Реле, обозначенное [Beep blockk, необходимо на тех машинах, которые при открывании двери напоминают водителю о не выключенных габаритах. Когда в темноте при выключенном зажигании устройство включает габариты, это реле (с нормально замкнутыми контактами) разрывает цепь [оповещенияk. На Калине, к примеру, эта цепь коричневый провод от габаритов к 13-му контакту иммобилайзера (напоминанием о забытых габаритах в Калине занимается именно он), реле типа РЭС-55 удобно размещать прямо на жгуте иммобилайзера (в котором заодно можно найти землю для второго конца обмотки).
Если габариты или ближний включены вручную (ручкой на модуле управления света) блокировка пиликания не включается.
Задние противотуманные фонари работают по штатному алгоритму, однако для навешивания на их кнопку дополнительных функций (действие по длинному нажатию) цепь от кнопки разорвана внутри МУС и имитируется микроконтроллером (импульс длительностью 200 мс).
ВместоPтранзисторных ключей для управления нагрузками используется одна сборка из 7 транзисторов - ULN2003A.
Для распознавания включенного зажигания напряжение подается на ногу PB7 микроконтроллера. Оно ограничивается резистором R7 и стабилитроном VD2. Конденсатор C3 фильтрует, от греха подальше,Pвсякие выбросы.
Положение переключателя света распознается ногой PB6. Когда ручка находится в положении "выключено", нужный нам контакт переключателя соединен с цепью зажигания. Программа микроконтроллера распознает наличие в данной цепи напряжения +12 вольт при включенном зажигании, либо малое сопротивление на землю - при выключенном, и делает вывод о положении ручки. Резистор R4 нужен для создания сопротивления на землю при работе на столе, иначе положение ручки во время отладки программа определит неправильно.
Напряжение бортсети контролируется 2-м каналом АЦП микроконтроллера (PC2). Это позволяет не включать ПТФ и ближний свет, пока двигатель не запущен (критерий запуска P- напряжение бортсети более 13.2 вольта). Вроде бы не очень важная мелочь, но свободных портов было много :-)
Нажатие на кнопки и переключение света сопровождается пиканием пищалки на порту PD5.
Вход состояния охраны нужно подключить к проводу сигнализации, на котором в режиме охраны присутствует земля. Это нужно для гашения габаритов при постановке на охрану, зажигания их при снятии (если темно), и чтобы свет не включался при автоматическом запуске двигателя.
Вход с ручника подключается при желании.PДает возможность после запуска двигателя не включать свет то тех пор, пока не будет отпущен ручник, а заодно гаситьPего через 30 секунд после поднятия ручника. Активный уровень земля.
РезисторыPв цепи входа охраны и входа ручника жизненно необходимы. Эксперимент показал, что без них горят порты микроконтроллера.
Программа для МК и файлы прошивки прилагаются. Исходный текст на языке C снабжен подробными комментариями, поэтому смысла описывать здесь алгоритм я не вижу. FUSE bits при программировании трогать не надо, оставьте при заводских умолчаниях.
Правильно собранный девайс не нуждается в настройке. Однако, после установки на машину нужно будет задать пороги включения и выключения света по своему вкусу. Как это сделать, описано в разделе [управление устройствомk.
Конструкция
Важное замечание:
Цепи "30" (постоянное +12 вольт) и "Xz" (+12 вольт после замка зажигания) на "Калине" не защищены предохранителями, поэтому монтаж внутри МУС, да и изготовление печатной платы надо делать аккуратно. Иначе при коротком замыкании вероятен пожар.
Все устройство выполнено на двусторонней печатной плате размером 110 на 55 мм со скругленными краями, повторяющей форму задней стенки модуля управления светом. В центре платы - большое отверстие, поскольку там у МУС находится разъем.

На лицевой стороне платы расположены разъемы: WF-02Pдля подключения фототранзистора и WF-05 для прочих цепей, а также разъем программирования AVR. Плата приклеена к задней стенке модуля двусторонним скотчем. Соединения между платой и МУС выполнены без разъемов - провода выходят из платы и припаиваются к нужным местам внутри МУС. По четырем проводам, идущим к контактам реле, текут токи порядка 10 ампер, поэтому они должны быть сечением не менее 1мм2 - тоньше не стоит, толще трудно гнуть.
Для разборки МУС нужно снять переднюю и заднюю крышки, после чего вынуть внутренности. Чтобы снять переднюю крышку, необходимо сначала снять ручку. Она снимается тупо и бесхитростно, ее надо просто тянуть на себя, очень сильно. При этом будьте аккуратны, чтобы не сломать МУС и не получить травму, когда она соскочит :-)
Вынимая внутренности, приготовьтесь к выпадению мелких деталей из колесиков, которыми регулируется подсветка приборов и электрокорректор.
Если МУС от комплектации "Норма", то придется подобрать подходящие пружинки для кнопки, в которую превратится заглушка после вынимания из-под нее текстолитовой шайбы. Размещение светодиодов - вопрос вашей собственной инженерной мысли. Я просто просверлил в заглушке 2 отверстия, вклеил туда светодиоды и сточил их торчащие части. Так пришлось сделать потому, что сделать прозрачные окошки в заглушке мне было нечем. Сама кнопочка покупается, и впаивается на штатное место.
В МУС от комплектации "Люкс" одно окошко уже есть, штатный светодиод под ним меняем на двухцветный. Второму светодиоду выбираем место по желанию, можно так же просверлить кнопку в центре, а можноPустановить его на лицевой стороне МУС.
Плата изготовлена лазерно-утюжным методом, травилась в хлорном железе. С целью минимизации размеров использовались SMD-компоненты - резисторы и конденсаторы типоразмеров 0805 и 1206, микроконтроллер в корпусе TQFP32. Ширина вывода у корпуса TQFP32 составляет 0.4 мм, расстояние между выводами - также 0.4 мм, поэтому потребуется паяльник с тонким коническим жалом.
Резистор R4 - не SMD, а обычный, с выводами, поскольку его необходимость обнаружилась уже только на этапе отладки.
Наличие трех проводков-перемычек на плате обусловлено тем, что она постепенно эволюционировала с версии 3.0, и проще оказалось впаять перемычки, чем зановоPразрабатывать большой кусок платы.
PПечатная плата в формате Sprint-layout 5.0 приложена.
Управление

Управление устройством осуществляется двумя кнопками, а индикация состояния - двуцветным светодиодом в углу кнопки 1 и синим светодиодом в ее центре. Оранжевый светодиод в углу кнопки 2 работает штатным образом (индикация включения задних противотуманных огней) и к устройству отношения не имеет.
Основной режим работыP
В этом режиме устройство находится при включенном зажигании, иPавтоматически включаетPлибо фары ближнего света, либо дневные ходовые огни (в зависимости от того, темно или светло на улице).
Нахождение устройства в рабочем режиме отображается синим светодиодом.
Каждые 2,5 секунды усредненный за это время уровень освещенности сравнивается с порогами включения и выключения света. ЕслиPтекущий замерPоказывается темнее, чем порог включения света ("ночь"), происходит переключение с DRL на БС.PПереключение обратно сPБС на DRLPпроисходит по одному из двух критериев: в течение 10 секунд (4 замера подряд) на улице светлее, чем порог выключения света ("день"), либо в течение 5 минут ниPодин замер неPоказалсяPтемнее порога включения ("сумерки").
Если поднять ручник, то через 30 секунд головной свет (БС или DRL) погаснет, и включится снова сразу после отпускания ручника.
Устройство так же отключится, если включить габариты или фары штатным переключателем.
Режим подсветки (включенные габариты)
Если на улице темно, то при выключении зажигания устройство переходит в режим подсветки - оставляет включенными габариты, чтобы можно было выйти из машины и забрать барахло из багажника. Габариты выключаются через 5 минут или при постановке машины на охрану - в зависимости от того, что наступит раньше.
При снятии машины с охраныPтакже включаетсяPрежим подсветки, еслиPна улице темно.
Синий светодиод в режиме подсветки горит.
Режим можно досрочно отключить без постановки на охрану, если нажать на кнопку 1.
Спящий режим
В спящем режиме устройство находится все остальное время - то есть, когда машина стоит на охране, или когда охрана снята, но выключено зажигание и неактивен режим подсветки.
В этом режиме прибор почти не потребляет энергии.
Длинное нажатие кнопки 1 в спящем режиме (1-2 секунды, пока не пискнет) выключает и включает устройство, аналогичное нажатие кнопки 2 - активирует режим настройки параметров.
Управление противотуманными фарами
ПТФ включаются и выключаются кнопкой 1, как в штатном варианте.
Включенные ПТФ отображаются зеленым светодиодомPв углу кнопки.
УправлениеPпротивотуманными фарамиPработает всегда (за исключениемPконфигурации "ПТФ вместо DRL"), даже если устройство отключено или включен штатный переключатель света. На их работу, в отличие от DRL и БС, не влияет ручник. ЕслиP"Параметр 1" в настройках прибора включен, то состояние ПТФ запоминается и при следующем включении зажигания восстанавливается. Вместе с ПТФ включаются габариты, если они не были включены по другим причинам.
Однако, если ПТФ сконфигурированыPдля работы в качестве DRL, возникает ограничение: "днем" ПТФ включены и выключить их нельзя. "Ночью" противотуманные фары можно включать и выключать кнопкой как обычно.
Изменение настроек
Некоторые параметры работы устройства можно изменить, не снимая его с машины.
Для этого нужно, находясь в спящем режиме, нажать кнопку 2 и удерживать ее до троекратного писка. Устройство войдет в режим настроек.
В режиме настроек синий светодиод количеством вспышек показывает номер настраиваемого параметра (от 1 до 5), красно-зеленый - его значение (красный - выключено, зеленый - включено). Выбор параметра осуществляется кнопкой 2, изменение значения - кнопкой 1.
|
пара-метра |
Функция |
Значение (цвет светодиода) |
|
|
Вкл (Зеленый) |
Выкл (Красный) |
||
|
1 |
Запоминать состояние ПТФ |
При включении зажигания восстанавливается прежнее состояние ПТФ |
При включении зажигания ПТФ всегда выключены |
|
2 |
Поменять функции кнопки 2 и одновременного нажатия кнопок (1+2) |
Кнопка 2 задние противотуманные фонари. Кнопка 1 + Кнопка 2 показать текущую освещенность. |
Кнопка 2 показать текущую освещенность. Кнопка 1 + Кнопка 2 задние противотуманные фонари. |
|
3 |
Использовать ПТФ в качестве DRL (взаимоисключающий с параметром 4) |
ПТФ используются в качестве DRL (днем горят, ночью гаснут, но могут включаться вручную) |
ПТФ работают в обычном режиме (включаются и выключаются вручную) |
|
4 |
Использовать БС в качестве DRL (взаимоисключающий с параметром 3) |
Ближний свет всегда включен. |
Ближний свет включен только в темноте |
|
5 |
Выдавать сигнал на реле DRL |
Выход [DRLk замкнут на землю, когда светло. |
Выход DRL всегда [виситk в воздухе. |
Выход из режима с сохранением изменений длительное нажатие кнопки 1 или кнопки 2, без сохранения - включение зажигания или таймаут (30 секунд).
В настройках программы НЕЛЬЗЯ поменять тип выхода на DRL (постоянный или ШИМ), равно как и частоту ШИМ. Эти параметры меняются только во время компиляции программы, поскольку их ошибочное применение может что-нибудь повредить.
Сводка поPфункциям кнопок
| P |
Выполняемая функция |
||
|
Основной режим |
Режим подсветки |
Спящий режим |
|
|
Кнопка 1 |
Включение или выключение ПТФ(1) |
Ручной переход в спящий режим |
|
|
Кнопка 2 |
Штатная функция (включение или выключение задних противотуманных фонарей) (2) |
||
|
Кнопка 1 + Кнопка 2 одновременно |
Отображение текущего уровня освещенности (3) |
||
|
Кнопка 1 (длинное нажатие до звукового сигнала) |
Запись порога наступления ночи (включения фар) (4) |
Включение и выключение устройства.PВключение сопровождается зеленой вспышкой светодиода, выключение - красной |
|
|
Кнопка 2 (длинное нажатие до звукового сигнала) |
Запись порога наступления дня (выключения фар) (4) |
Вход в режим изменения настроек |
|
Примечания:
(1)PP если параметр 3 ([Использовать ПТФ вместо DRLk) включен, то днем ПТФ включены постоянно и не выключаются данной кнопкой.
(2)PP если параметр 2 ([Обмен функций кнопок 2 и 1+2) включен, то выполнится отображение освещенности.
(3)PP если параметр 2 ([Обмен функций кнопок 2 и 1+2) включен, то выполнится включение или выключение задних противотуманных огней.
(4)PP в качестве порога берется средний уровень освещенности за последние 2,5 секунды.
Отображение уровня текущей освещенности происходит в двоичном коде. Светодиод моргает 10 раз, отображаяP10 бит от старшего к младшему. Зеленая вспышка означает 1, красная - 0.
Если во время мигания нажать кнопку 1 или 2, то показ текущей освещенности прекратится,Pи аналогичным способом будет отображен порог, соответственно, включения (кнопка 1) или выключения (кнопка 2) света.
Прочие возможности
PPPЕсли двигатель еще не заведен, то ни DRL, ниPближний свет не включается.P
PPPЕсли машина стояла на ручнике, то после запуска двигателя фары не включатся до тех пор, пока ручник не будет отпущен.
PPPЕсли поставить машину на ручник, то через 30 секундPсвет (БС или DRL) погаснет.
PPPСиний светодиод мигает, если БС или DRL погашены из-за поднятого ручника или незапущенного двигателя.
PPPПри каждойPреакции на кнопку, Pтак же как и при переключении света, устройство коротко пищит.
PPPЕсли в качестве DRL используются ПТФ, то при включенном ближнем свете, когда ПТФ автоматически выключаются, светодиод в углу кнопки 1 горит красным.
PPPЕсли в качестве DRL используются ПТФ или БС (параметры 3 или 4), то вместе с ними включаются габариты. Если используется только выход на реле DRL, габариты вместе с DRL не включаются.
Приложение. О способах реализации дневных ходовых огней
Последние поправки в ПДД обязали нас ездить в светлое время сутокPпридется ездить с дневными ходовыми огнями, либо ближним светом, либо ПТФ, согласно пункту 19.5 ПДД.
РассмотримPразличные варианты, каждый из которых может быть реализован с помощью моего устройства.
|
Вариант |
Как сделать |
Плюсы |
Минусы |
|
Купить и установить специальные светодиодные DRL |
Реле для включения вешаем на выход [DRLk |
1. Потребляет мало энергии 2. Эффектно смотрится |
1. Дорого стоит 2. Не сертифицировано ни на один отечественный автомобиль |
|
Использовать противотуманные фары |
Включаем параметр 3 в настройках |
Полностью законно |
Потребляет много энергии, а светит в землю |
|
Использовать фары ближнего света |
Включаем параметр 4 в настройках |
Полностью законно |
1. Потребляет много энергии, а светит в землю 2. А нафига мы огород на МК городили? |
|
Использовать дальний свет, запитанный ШИМ с 30%-ным заполнением |
1. В исходнике программы раскомментируем строку //#define PWM и перекомпилируем 2. Выход [DRLk используем для управления MOSFETом |
1. Потребляет мало энергии 2. Правильно светит (далеко вперед), но не слепит |
PВозможны проблемы с законом (несоответствие режима работы внешних световых приборов) |
Идея насчет 30%-ного дальнего не моя. Статья на www.asrc.ru утверждает,Pа эксперимент (мои фотки на форуме Лада Калина клуба - http://www.lkforum.ru/showpost.php?p=1391796&postcount=13) показывает, чтоPдальний свет, питаемый ШИМ с 30%-ным заполнением, виден так же, как ближний (не говоря уже о ПТФ), при заметно меньшем потреблении. Это объясняется тем, что дальний светит вперед, а ближнийPиPПТФ -Pв асфальт. С большого же расстояния 30%-й дальний свет виден лучше, чем ближний.
Мне это решение наиболее симпатично. Однако, его применение на машине с раздельными фарами ближнего и дальнего света (десятка, калина, приора) чревато лишением прав. А вот на классике, девятке и многих бюджетных иномарках оно вполне даже применимо, поскольку отличить на совмещенной фаре с лампами H4 ближний от 30%-ного дальнего это нужно хорошо вглядываться, и вообще знать, что ищешь
Для тех, кто захочет реализовать такой вариант, в программе предусмотрена возможность формирования ШИМ с частотой от 16Гц до 50кГц на выходе DRL для управления ключевым MOSFET. Для этого нужно раскомментировать строку //#define _PWM_ в начале программы и задать там же требуемые частоту ШИМ и заполнение. Выход в схеме - открытый коллектор, однако управлять силовым MOSFET'ом непосредственно с этого выхода не рекомендую, поскольку емкость затвора будет разряжаться по слишком длинному пути (до реальной земли там метр провода, с которого ответвляютсяPземли других потребителей). Лучше поставить рядом с MOSFET'ом двухтактный драйвер. И, кстати, стоит предупредить, что ШИМ на 10-амперной нагрузке требует внимательного подхода к проблемам электромагнитной совместимости питание силового ключаPи землю драйвера нельзя брать откуда попало.
Скачать исходники проекта, прошивку, печатную плату LAY