Портал для радиолюбителей
   Использование ИС семейства TL494 в преобразователях питания
    Главная -> Статьи -> Блоки питания, зарядные устройства -> Использование ИС семейства TL494 в преобразователях питания


<< Назад в раздел   Распечатать Дата добавления: 2008-07-24 | Просмотров: 18992

(c) cоставление klausmobile 2000

TL 494 и ее последующие версии - наиболее часто применяемая микросхема для построения двухтаткных преобразователей питания.

  • TL494 (оригинальная разработка Texas Instruments) - ИС ШИМ преобразователя напряжения с однотактными выходами (TL 494 IN - корпус DIP16, -25..85С, TL 494 CN - DIP16, 0..70C).
  • К1006ЕУ4 - отечественный аналог TL494
  • TL594 - аналог TL494 c улучшенной точностью усилителей ошибки и компаратора
  • TL598 - аналог TL594 c двухтактным (pnp-npn) повторителем на выходе

Настоящий материал - обобщение на тему оригинального техдока Texas Instruments (ищите документ slva001a.pdf на www.ti.com - далее ссылка "TI"), публикаций International Rectifier ("Силовые полупроводниковые приборы International Rectifier", Воронеж, 1999) и Motorola, опыта друзей-самодельщиков и самого автора. Следует сразу отметить, что точностные параметры, коэффициент усиления, токи смещения и прочие аналоговые показатели улучшались от ранних серий к более поздним, в тексте - как правило - используются наихудшие, ранних серий параметры. Вкратце, у почтеннейшей микросхемы есть и недостатки, и достоинства.

  • Плюс: Развитые цепи управления, два дифференциальный усилителя (могут выполнять и логические функции)
  • Минус: Однофазные выходы требуют дополнительной обвески (по сравнению с UC3825)
  • Минус: Недоступно токовое управление, относительно медленная петля обратной связи (некритично в автомобильных ПН)
  • Минус: Cинронное включение двух и более ИС не так удобно, как в UC3825

1. Особенности ИС

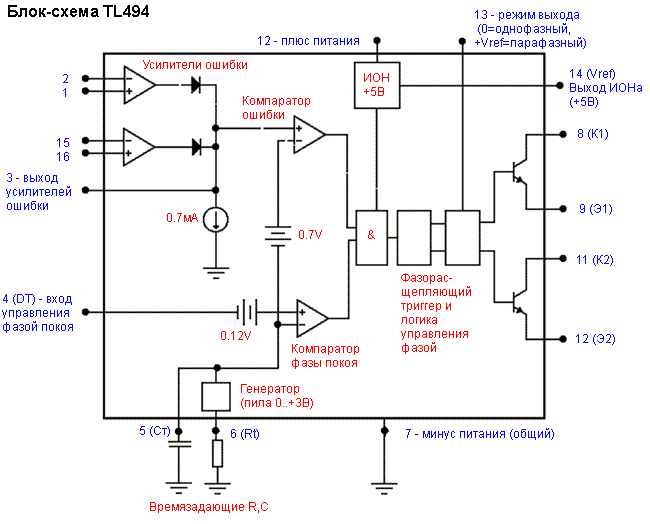
Цепи ИОНа и защиты от недонапряжения питания. Схема включается при достижении питанием порога 5.5..7.0 В (типовое значение 6.4В). До этого момента внутренние шины контроля запрещают работу генератора и логической части схемы. Ток холостого хода при напряжении питания +15В (выходные транзисторы отключены) не более 10 мА. ИОН +5В (+4.75..+5.25 В, стабилизация по выходу не хуже +/- 25мВ) обеспечивает вытекающий ток до 10 мА. Умощнять ИОН можно только используя npn-эмиттерный повторитель (см TI стр. 19-20), но на выходе такого "стабилизатора" напряжение будет сильно зависеть от тока нагрузки.

Генератор вырабатывает на времязадающем конденсаторе Сt (вывод 5) пилообразное напряжение 0..+3.0В (амплитуда задана ИОНом) для TL494 Texas Instruments и 0...+2.8В для TL494 Motorola (чего же ждать от других?), соответственно для TI F=1.0/(RtCt), для Моторолы F=1.1/(RtCt).

Допустимы рабочие частоты от 1 до 300 кГц, при этом рекомендованный диапазон Rt = 1...500кОм, Ct=470пФ...10мкФ. При этом типовой температурный дрейф частоты составляет (естественно без учета дрейфа навесных компонентов) +/-3%, а уход частоты в зависимости от напряжения питания - в пределах 0.1% во всем допустимом диапазоне.

Для дистанционного выключения генератора можно внешним ключом замкнуть вход Rt (6) на выход ИОНа, или - замкнуть Ct на землю. Разумеется, сопротивление утечки разомкнутого ключа должно учитываться при выборе Rt, Ct.

Вход контроля фазы покоя (скважности) через компаратор фазы покоя задает необходимую минимальную паузу между импульсами в плечах схемы. Это необходимо как для недопущения сквозного тока в силовых каскадах за пределами ИС, так и для стабильной работы триггера - время переключения цифровой части TL494 составляет 200 нс. Выходной сигнал разрешен тогда, когда пила на Cт превышает напряжение на управляющем входе 4 (DT). На тактовых частотах до 150 кГц при нулевом управляющем напряжении фаза покоя = 3% периода (эквивалентное смещение управляющего сигнала 100..120 мВ), на больших частотах встроенная коррекция расширяет фазу покоя до 200..300 нс.

Используя цепь входа DT, можно задавать фиксированную фазу покоя (R-R делитель), режим мягкого старта (R-C), дистанционное выключение (ключ), а также использовать DT как линейный управляющий вход. Входная цепь собрана на pnp-транзисторах, поэтому входной ток (до 1.0 мкА) вытекает из ИС а не втекает в нее. Ток достаточно большой, поэтому следует избегать высокоомных резисторов (не более 100 кОм). На TI, стр. 23 приведен пример защиты от перенапряжения с использованием 3-выводного стабилитрона TL430 (431).

Усилители ошибки - фактически, операционные усилители с Ку=70..95дБ по постоянному напряжению (60 дБ для ранних серий), Ку=1 на 350 кГц. Входные цепи собраны на pnp-транзисторах, поэтому входной ток (до 1.0 мкА) вытекает из ИС а не втекает в нее. Ток достаточно большой для ОУ, напряжение смещения тоже (до 10мВ) поэтому следует избегать высокоомных резисторов в управляющих цепях (не более 100 кОм). Зато благодаря использованию pnp-входов диапазон входных напряжений - от -0.3В до Vпитания-2В.

Выходы двух усилителей объединены диодным ИЛИ. Тот усилитель, на выходе которого большее напряжение, перехватывает управление логикой. При этом выходной сигнал доступен не порознь, а только с выхода диодного ИЛИ (он же вход компаратора ошибки). Таким образом, только один усилитель может быть замкнут петлей ОС в линейном режиме. Этот усилитель и замыкает главную, линейную ОС по выходному напряжению. Второй усилитель при этом может использоваться как компаратор - например, превышения выходного тока, или как ключ на логический сигнал аварии (перегрев, КЗ и т.п.), дистанционного выключения и пр. Один из входов компаратора привязывается к ИОНу, на втором организуется логическое ИЛИ аварийных сигналов (еще лучше - логическое И сигналов нормальных состояний).

При использовании RC частотнозависимой ОС следует помнить, что выход усилителей - фактически однотактный (последовательный диод!), так что заряжать емкость (вверх) он зарядит, а вниз - разряжать будет долго. Напряжение на этом выходе находится в пределах 0..+3.5В (чуть больше размаха генератора), далее коэффициент напряжения резко падает и примерно при 4.5В на выходе усилители насыщаются. Аналогично, следует избегать низкоомных резисторов в цепи выхода усилителей (петли ОС).

Усилители не предназначены для работы в пределах одного такта рабочей частоты. При задержке распространения сигнала внутри усилителя в 400 нс они для этого слишком медленные, да и логика управления триггером не позволяет (возникали бы побочные импульсы на выходе). В реальных схемах ПН частота среза цепи ОС выбирается порядка 200-10000 Гц.

Триггер и логика управления выходами - При напряжении питания не менее 7В, если напряжение пилы на генераторе больше чем на управляющем входе DT, и если напряжение пилы больше чем на любом из усилителей ошибки (с учетом встроенных порогов и смещений) - разрешается выход схемы. При сбросе генератора из максимума в ноль - выходы отключаются. Триггер с парафазным выходом делит частоту надвое. При логическом 0 на входе 13 (режим выхода) фазы триггера объединяются по ИЛИ и подаются одновременно на оба выхода, при логической 1 - подаются парафазно на каждый выход порознь.

Выходные транзисторы - npn Дарлингтоны со встроенной тепловой защитой (но без защиты по току). Таким образом, минимальное падение напряжение между коллектором (как правило замкнутым на плюсовую шину) и эмитттером (на нагрузке) - 1.5В (типовое при 200 мА), а в схеме с общим эмиттером - чуть лучше, 1.1 В типовое. Предельный выходной ток (при одном открытом транзисторе) ограничен 500 мА, предельная мощность на весь кристалл - 1Вт.

2. Особенности применения

Работа на затвор МДП транзистора. Выходные повторители

При работе на емкостную нагрузку, какой условно является затвор МДП транзистора, выходные транзисторы TL494 включаются эмиттерным повторителем. При ограничении среднего тока в 200 мА схема способна достаточно быстро зарядить затвор, но разрядить его выключенным транзистором невозможно. Разряжать затвор с помощью заземленного резистора - также неудовлетворительно медленно. Ведь напряжение на условной емкости затвора спадает по экспоненте, а для закрытия транзистора затвор надо разрядить от 10В до не более 3В. Ток разряда через резистор будет всегда меньше тока заряда через транзистор (да и греться резистор будет неслабо, и красть ток ключа при ходе вверх).

Вариант А. Цепь разряда через внешний pnp транзистор (заимствовано на сайте Шихмана - см. "Блок питания усилителя Jensen"). При зарядке затвора ток, протекающий через диод, запирает внешний pnp-транзистор, при выключении выхода ИС - заперт диод, транзистор открывается и разряжает затвор на землю. Минус - работает только на небольшие емкости нагрузки (ограниченные токовым запасом выходного транзистора ИС).

При использовании TL598 (c двухтактным выходом) функция нижнего, разрядного, плеча уже зашита на кристалле. Вариант А в этом случае нецелесообразен.

Вариант Б. Независимый комплементарный повторитель. Так как основная токовая нагрузка отрабатывается внешним транзистором, емкость (ток заряда) нагрузки практически не ограничена. Транзисторы и диоды - любые ВЧ с небольшим напряжением насыщения и Cк, и достаточным запасом по току (1А в импульсе и более). Например, КТ644+646, КТ972+973. "Земля" повторителя должна распаиваться непосредственно рядом с истоком силового ключа. Коллекторы транзисторов повторителя обязательно зашунтировать керамической емкостью (на схеме не показана).

Какую схемы выбрать - зависит прежде всего от характера нагрузки (емкость затвора или заряд переключения), рабочей частоты, временных требований к фронтам импульса. А они (фронты) должны быть как можно быстрее, ведь именно на переходных процессах на МДП ключе рассеивается большая часть тепловых потерь. Рекомендую обратится к публикациям в сборнике International Rectifier для полного анализа задачи, сам же ограничусь примером.

Мощный транзистор - IRFI1010N - имеет справочный полный заряд на затворе Qg=130нКл. Это немало, ведь транзистор имеет исключительно большую площадь канала, чтоб обеспечить предельно низкое сопротивление канала (12 мОм). Именно такие ключи и требуются в 12В преобразователях, где каждый миллиом на счету. Чтоб гарантированно открыть канал, на затворе надо обеспечить Vg=+6В относительно земли, при этом полный заряд затвора Qg(Vg)=60нКл. Чтоб гарантированно разрядить затвор, заряженный до 10В, надо рассосать Qg(Vg)=90нКл.

При тактовой частоте 100 кГц и суммарной скважности 80% каждое плечо работает в режиме 4 мкс открыто - 6 мкс закрыто. Предположим, что длительность каждого фронта импульса должна быть не более 3% открытого состояния, т.е. tф=120 нс. Иначе резко возрастают тепловые потери на ключе. Таким образом, минимально приемлемый средний ток заряда Ig+=60 нКл/120 нс = 0.5А, ток разряда Ig-= 90нКл/120нс=0.75А. И это без учета нелинейного поведения емкостей затвора!

Сопоставляя требуемые токи с предельными для TL494, видно, что ее встроенный транзистор будет работать на предельном токе, и скорее всего не справится со своевременным зарядом затвора, так что выбор делается в пользу комплементарного повторителя. При меньшей рабочей частоте или при меньшей емкости затвора ключа возможен и вариант с разрядником.

2. Реализация защиты по току, мягкого старта, ограничения скважности

Как правило, в роли датчика тока так и просится последовательный резистор в цепи нагрузки. Но он будет красть драгоценные вольты и ватты на выходе преобразователя, да и контролировать только цепи нагрузки, а КЗ в первичных цепях обнаружить не сможет. Решение - индуктивный датчик тока в первичной цепи.

Собственно датчик (трансформатор тока) - миниатюрная тороидальная катушка (внутренний ее диаметр должен, помимо обмотки датчика, свободно пропустить провод первичной обмотки главного силового трансформатора). Сквозь тор пропускаем провод первичной обмотки трансформатора (но не "земляной" провод истока!). Постоянную времени нарастания детектора задаем порядка 3-10 периодов тактовой частоты, спада - в 10 раз более, исходя из тока срабатывания оптрона (порядка 2-10 мА при падении напряжения 1.2-1.6В).

В правой части схемы - два типовых решения для TL494. Делитель Rdt1-Rdt2 задает максимальную скважность (минимальную фазу покоя). Например, при Rdt1=4.7кОм, Rdt2=47кОм на выходе 4 постоянное напряжение Udt=450мВ, что соответствует фазе покоя 18..22% (в зависимости от серии ИС и рабочей частоты).

При включении питания Css разряжен и потенциал на входе DT равен Vref (+5В). Сss заряжается через Rss (она же Rdt2), плавно опуская потенциал DT до нижнего предела, ограниченного делителем. Это "мягкий старт". При Css=47мкФ и указанных резисторах выходы схемы открываются через 0.1 с после включения, и выходят на рабочую скважность еще в течении 0.3-0.5 с.

В схеме, помимо Rdt1, Rdt2, Css присутствуют две утечки - ток утечки оптрона (не выше 10 мкА при высоких температурах, порядка 0.1-1 мкА при комнатной температуре) и вытекающий из входа DT ток базы входного транзистора ИС. Чтобы эти токи не влияли существенно на точность делителя, Rdt2=Rss выбираем не выше 5 кОм, Rdt1 - не выше 100 кОм.

Разумеется, выбор именно оптрона и цепи DT для управления непринципиален. Возможно и использование усилителя ошибки в режиме компаратора, и блокировка емкости или резистора генератора (например, тем же оптроном) - но это именно выключение, а не плавное ограничение.

Благодарности, ссылки, примечания


Добавил:  Павел (Admin)  
Автор:  (c) klausmobile 2000 

Вас может заинтересовать:

  1. Блок питания + зарядное устройство для 3-х вольтовых устройств
  2. Простой автогенераторный ИИП мощностью 1,5 кВт для УМЗЧ
  3. Простейшие схемы источников питания для различной аппаратуры
  4. Зарядное устройство для стартерных аккумуляторных батарей
  5. Использование ИС семейства TL494 в преобразователях питания


    © PavKo, 2007-2018   Обратная связь   Ссылки views: 9250 -- users: 8694 -- web3   Яндекс.Метрика