Портал для радиолюбителей
   Собираем импульсный БП на микросхеме KA2S0880
    Главная -> Статьи -> Блоки питания, зарядные устройства -> Собираем импульсный БП на микросхеме KA2S0880


<< Назад в раздел   Распечатать Дата добавления: 2008-08-23 | Просмотров: 16045

Минуя стандартные устаревшие ШИМ модуляторы, начнем, пожалуй, с более продвинутых схем БП, использующих в основе работы переключение силового ключа при нулевом токе дросселя, или по-заграничному - off-line switch. Такие схемы отличаются от обычных очень высоким КПД, низким уровнем шумов, а при выборе соответствующей элементной базы - простотой конструкции и легкостью настройки.

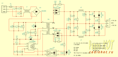
На рисунке 1 представлена схема блока питания мощностью 70Вт для питания стереофонического усилителя в пределах 2х20Вт. Силовой преобразователь построен на микросхеме KA2S0880, которая включает в себя все необходимые компоненты для постройки первичной части блока питания. Следует отметить, что корпорация Fairchild, разработав эту микросхему, здорово постаралась - микросхема очень устойчива в работе и располагает всеми необходимыми защитами. Собранный на базе этой микросхемы блок питания имеет реальнодействующую защиту от перегрузки и короткого замыкания, защиту нагрузки при аварийном выходе напряжений за пределы допустимых, возможность введения спящего режима. Явный минус этой схемы – блок не включается при полной нагрузке. Сначала нужно включить его отдельно, потом нагрузить.

Характеристики:

     Напряжение питания: 200…240В
     Выходное напряжение:
       Без нагрузки . . . . . . . . . . . . . . . . . ±16,5В
       При полной нагрузке. . . . . . . . . . . . . . ±15…±15,5В
     Выходная мощность максимальная долговременная,
     она же, ограничиваемая микросхемой . . . . . . . 70Вт
     Рабочая частота. . . . . . . . . . . . . . . . . 20кГц
     КПД устройства . . . . . . . . . . . . . . . . . 90…93%

Блок питания разработан для симметричной нагрузки, у которой потребляемые токи по плюсу и по минусу равны – усилители НЧ. Неравномерная нагрузка вызывает перенапряжение на одном из плеч и блок может уйти в защиту. При подборе деталей не забудем о требованиях к их параметрам и конструкции устройства. Выпрямительные диоды должны быть с обратным напряжением не менее 200Вольт, конденсаторы С11 и С12 умышленно выбраны на напряжение 50Вольт, т.е. крупногабаритные – дело в том, что они будут нагреваться, на частотах около 20-30кГц у них минимальный импеданс, на котором происходит эффективное подавление выбросов напряжения, и, как следствие – их нагрев. Обращайте внимание на внешний вид компонентов, особенно микросхемы и выпрямительных диодов – поцарапанный, невзрачный, некрасивый корпус говорит либо о некачественном изготовлении детали, либо о «левом» производстве. Не используйте конденсаторы серии К73-17, они часто выходят из строя. Микросхему могут выпускать либо фирма Fairchild , либо Samsung (SEC)

Схемы, в которых есть трансформаторы, очень критичны к фазировке их обмоток. При фазировке обмоток требуется сделать так, чтобы начала и концы обмоток подключались к своим точкам в схеме. Если фазировка будет неверной, то обмотки будут работать в противофазе, что нарушит работу схемы и может повредить компоненты. Начала обмоток на схеме помечаются точкой у одного из вывода обмоток. Это как у динамиков – выводы помечаются плюсами. Нам с вами лучше всего мотать обмотки как на рисунке 2 – либо как вариант 1, либо как вариант 2, но не смешивая эти варианты .

Рисунок 2

Так нам легче будет разобраться, какой вывод будет началом, а какой концом. Пример фазировки обмоток – на рисунке 3, точками показаны начала обмоток.

Рисунок 3

Трансформатор намотан на сердечнике Ш12Х12 из феррита М2000, с зазором в магнитопроводе 0,2мм. Первичная обмотка 36витков, поделена на две равные части. Одна часть наматывается в первый слой, вторая – в последний. Между ними располагаются вторичные обмотки: выходная - 7+7витков в два провода каждая, обмотка питания микросхемы – 7 витков. Все обмотки намотаны проводом диаметром 0,6мм. Зазор делаем с помощью бумаги, наклеиваем ее на торцы феррита, складываем всё вместе с катушкой и проклеиваем магнитопровод суперклеем.

Блок, собранный без ошибок в монтаже, начинает работать сразу и без глюков. Тем не менее, чтобы обезопасить себя от возможных ошибок, проведем первое включение устройства пошагово.

Вместо предохранителя включим обычную лампу 220В 100Вт. Она предотвратит возможную поломку микросхемы. Отпаяем стабилитроны у тиристоров. К выходу блока питания между “+” и “–“ подключим нагрузку – нихромовую спираль 30-40 Ом мощностью не менее 100Вт. Ее мы будем использовать только для проверки блока питания. Такие спирали продаются в магазинах для ремонта электрообогревателей, либо спиралька отдельно, либо в стеклянной трубке. Нам нужна только часть спиральки. Нужное сопротивление отмерим тестером и подключим к выходу блока питания. Не забываем о том, что спираль подключается между “+” и “–“ источника, а замеры напряжения мы будем вести от общего провода (GND). Подключим тестер к “+” выходу блока питания и включим блок в розетку. Через секунду на выходе должно установиться напряжение +16,5вольт. Ждем секунд 5, выключаем блок и смотрим нагрев деталей. Если есть подозрительно нагревшиеся элементы – не оставляем без внимания!!! Не забывайте, что только что собрали СЕТЕВОЙ блок питания, который обладает «скрытой», но мощной разрушительной силой :) Если выходное напряжение больше, чем 16вольт, например, 20, 30вольт – значит, не работает цепь обратной связи. Это может быть либо из-за ошибок в схеме, либо из-за неисправности деталей. Нужно будет проверить. Если напряжение меньше 16вольт и за 5секунд сильно нагрелась микросхема, значит, у нас неправильно сфазированы вторичные обмотки по отношению к первичной.

Может получиться так, что при включении блока в сеть на выходе ничего нет :( В таком случае проверим напряжение на сетевом конденсаторе – около 300вольт, напряжение на третьей лапке микросхемы относительно первичного общего провода (вывод 2). Оно должно прыгать в пределах 12-15вольт – это микросхема пытается запуститься, но что-то ей мешает. Проверим цепь её подпитки – вспомогательную обмотку и ее выпрямитель, фазировку обмотки. Если все правильно - возможно, микросхема ушла в защиту из-за короткого замыкания в нагрузке, неисправности выпрямительных диодов, перегрузки. Выключим блок и подождем разряда сетевого конденсатора ниже 30вольт и попробуем включить снова с подключенной спиралькой не 30-40 Ом, а 50-60. Возможно так же, что диоды D 4 и D 5 не могут работать на высоких частотах, то есть не подходят для этой схемы. В таком случае трансформатор свистит, надрывается, бедный :( Если и так не вышло, то давайте вспоминать, сколько витков мы намотали и как :). Если напряжение на третьем выводе микросхемы уходит далеко за пределы 20вольт, например, 30, 40вольт, то у нас слишком много намотано витков на вспомогательной обмотке либо эта обмотка опять же неправильно сфазирована по отношению к первичке.

Следующий этап – проверка работы блока без нагрузки. Это проверка цепи обратной связи на стабилизацию. Она осуществляется оптопарой. Требуемое выходное напряжение выставляется стабилитроном D 6, правда, оно будет выше на полтора вольта, чем стабилитрон :) Если на спиральке мы мерим ровно необходимое напряжение, т.е. 15-16вольт, то отключим нагрузку. Напряжение не должно измениться, ну вольт-полтора нам не мешает. Будем готовы немедленно отключить блок из розетки, если без нагрузки напряжение резко возрастет, иначе можно убить выпрямительные диоды, конденсаторы и оптопару.

Далее – проверяем защиту нагрузки при превышении выходного напряжения. Защита срабатывает в аварийном режиме, без попытки повторного запуска блока. Защита есть как на плюсовом плече, так и на минусовом, причем работают они независимо, а эффект общий :) Принцип работы – устраивается короткое замыкание на выходе, из-за которого микросхема уходит в защиту. Тиристоры обладают неплохим быстродействием, и при аварии всего за пару миллисекунд с нагрузки снимается питание. Если вдруг в будущем, сработает эта цепь, то нужно проверять блок питания с самого начала по этой же методике. Для проверки принудительно поднимем выходное напряжение на несколько вольт. Для этого последовательно со стабилитроном включим еще один на несколько вольт – 4,7 или 5,1 или 6,2В. Закоротим его перемычкой и включим блок. Мерим выходное напряжение – в норме. Размыкаем перемычку, трансформатор должен «тикнуть», а блок – отключиться. Ждем разряда сетевого конденсатора, снова ставим перемычку и включаем. Выходные напряжения должны установиться в норме.

Если все тесты блок отработал без глюков, то вешаем ему нагрузку 15Ом и оставляем на полчаса. После этого устройство признается годным к службе отечеству :)

Монтаж печатной платы.

Печатная плата разрабатывается отдельно под конкретную конструкцию каркаса трансформатора и его расположение выводов.

При разработке печатной платы необходимо учесть следующие моменты:

  1. Связанные меж собой детали не разносите далеко друг от друга. По дорожкам текут импульсные токи, излучающие помехи в окружающее пространство, и чем длиннее будет дорожка, тем больше от нее наводок.
  2. Между дорожками сетевой части выдерживайте достаточное расстояние. Если между рядом идущими дорожками напряжение 200-300 вольт, расстояние между ними должно быть не менее 4-5мм. Также выдерживайте расстояние между дорожками и деталями сетевой и вторичной части. Единственный компонент, с которым нам ничего не сделать – оптопара. У нее расстояние меж лапками около сантиметра, все остальные расстояния меж сетевой и вторичной частью должны быть не менее 1см.
  3. На вторичной стороне дорожка от оптопары должна подключаться как можно ближе к диоду D 4.
  4. Чтобы дорожка выдерживала большие токи, ее часто заливают припоем. Но делать так можно не с каждой дорожкой. Если есть возможность, пусть она будет шире, чем толще, иначе между толстыми дорожками будет паразитная связь, которая может дать шумы на выходе и сделать еще много пакостей.
  5. Конденсаторы С15, C 16 должны подключаться ближе к диодам, а не к электролитам С11, C 12.
  6. ОЧЕНЬ ВАЖНО!!!! Смотрим рисунок 4.



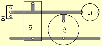
    Дорожка идет от диода D1 к керамическому конденсатору С1, от него – к электролиту С2, от него – к катушке L1 – так правильно.
    Рисунок 5 – так неправильно.



    Дорожка, на которой висит несколько элементов, должна ОБХОДИТЬ каждый из них, а не идти мимо.
  7. В импульсной технике часто очень важны миллиметры расстояний. Для примера: рисунок 6.

    Рисунок 6


    Если точку подключения керамического конденсатора С1 отвести на 5мм дальше от диода D1, стабилизация ухудшится на полвольта, КПД упадет на 1%.

А вот фотографии собранного опытного образца:


Источник: www.radiokot.ru


Добавил:  Павел (Admin)  
Автор:   

Вас может заинтересовать:

  1. Электронный фильтр (виртуальная батарея)
  2. Зарядное устройство для всех типов аккумуляторов
  3. Преобразователь напряжения 2х15 вольт
  4. Звуковой сигнализатор к блоку питания
  5. Простой импульсный источник питания 5 В, 4А


    © PavKo, 2007-2018   Обратная связь   Ссылки views: 14180 -- users: 13549 -- web3   Яндекс.Метрика