Портал для радиолюбителей
   Конвертер 2500-2700 МГц в 470-670 МГц с симметричным входом
    Главная -> Статьи -> Телевизионная техника -> Конвертер 2500-2700 МГц в 470-670 МГц с симметричным входом


<< Назад в раздел   Распечатать Дата добавления: 2011-11-03 | Просмотров: 5656

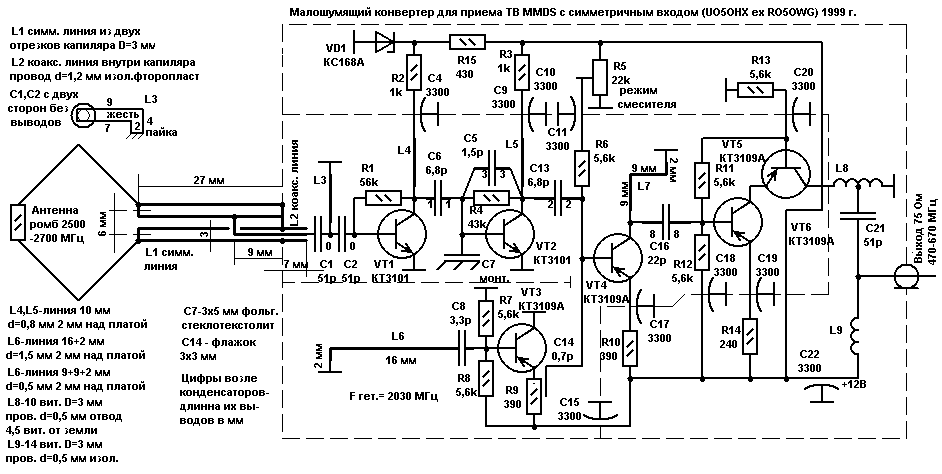
Этот конвертер предназначен для приема ТВ MMDS на простую ромбическую антенну. Симметрия входа обеспечивается с помощью двух линий. Первая образована двумя отрезками медной трубки 3 мм диаметром (капиляр), с зазором 3 мм между ними, замкнутая на конце (впаяны в боковую стенку коробки). Вторая линия коаксиально расположена внутри одного из капиляров и изготовлена из медной проволоки 1,2 мм диаметром и изолированна фторопластовой лентой навитой на него. Через отверстие в капиляре она с помощью хомута соединяется со вторым капиляром. После согласования, перемещением хомута, он фисируется на капиляре пайкой. Эти линии вместе трансформируют высокое сопротивление ромбической антенны в единицы ом входного сопротивления транзистора VT1. Конденсаторы С7 и С14 конструктивные. С7 изготовлен из 1,5 мм двухстороннего стеклотекстолита размером 3х5 мм и впаян между базой VT2 и платой. С17 флажок из жести, 3х3 мм до загиба и 2х7 мм для припайки, расположен возле эммитерного вывода сопротивления R9. Регулировкой связи флажка С14 и подстроечником R5 устанавливается оптимальный режим смесителя VT4. Частота гетеродина VT3 выставляется подгибанием линии L6 к земле. Транзистор КТ3109А в гетеродине - это не ошибка, как оказалось, он легко генерирует на частотах до 2500 МГц! Все детали, подключенные за проходными конденсаторами, расположенны в подвале с другой стороны платы. См. "Доработка проходных конденсаторов". Напряжение питания +12 в подается по сигнальному кабелю через LC фильтр аналогичный L9C21 конвертера. 73! UO5OHX ex RO5OWG 1999 г.

Источник(автор):www.shustikov.by.ru


Добавил:  Павел (Admin)  
Автор:  Неизвестно 

Вас может заинтересовать:

  1. Самодельные направленные ответвители для кабельного телевидения
  2. ЧМ-передатчик видео и аудио НЧ-сигналов
  3. Антенный усилитель метровых волн для нескольких телевизоров
  4. Простой способ увеличения числа принимаемых ТВ программ
  5. Антенна Шпиндлера для приема телевидения MMDS


    © PavKo, 2007-2018   Обратная связь   Ссылки views: 4315 -- users: 3031 -- web3   Яндекс.Метрика