Портал для радиолюбителей
   Антенный анализатор VNA на Arduino Uno
    Главная -> Статьи -> Радиоспорт, любительская радиосвязь -> Антенный анализатор VNA на Arduino Uno


<< Назад в раздел   Распечатать Дата добавления: 2015-04-04 | Просмотров: 19054

Антенный анализатор VNA

При настройке антенно-фидерных систем важно правильно измерить коэффициент стоячей волны (КСВ). Этот параметр в любительских условиях обычно измеряется с помощью КСВ-метра на фиксированной частоте, а частотная характеристика антенны строится рядом последовательных замеров. Для однодиапазонной антенны этот классический метод вполне применим.

Но чтобы настроить таким образом 7-и диапазонную КВ антенну, в которой изменение размеров одного конструктивного элемента влияет в разной степени на ее параметры на нескольких диапазонах, потребуется масса усилий и времени.

Тут необходим профессиональный антенный анализатор, который выведет на дисплей или экран ноутбука график значения КСВ, а также активного и реактивного сопротивления антенны в зависимости от частоты. Удобно и наглядно. Именно к такому выводу я пришел, когда смонтировал на дачном участке на крошечной, с трудом отвоеванной у жены площадке, всеволновую КВ антенну GAP TITAN DX.

Во всей остроте встал вопрос – покупать фирменный антенный анализатор или делать его своими руками. Учитывая, что этот прибор нужен не чаще раза в год, а на приобретение антенны уже была потрачена изрядная сумма денег, я склонился ко второму варианту.

Антенный анализатор должен быть по возможности простым, его настройка и калибровка должна быть доступна в домашних условиях без использования каких-либо образцовых приборов. Он должен обеспечивать панорамное измерение КСВ, X и R с выводом графиков на экран компьютера и (или) собственного дисплея в частотном диапазоне 1-30 МГц. Ну, и конечно, стоимость комплектующих должна быть существенно ниже стоимости самого дешевого серийно выпускаемого антенного анализатора. Противоречивые требования...

В качестве контроллера я решил использовать готовую отладочную плату Arduino Uno R3. И после длительных поисков и анализа существующих решений нашел хороший вариант антенного анализатора, который доступен для изготовления своими руками.

Впервые описание схемы, конструкции и принципа действия антенного анализатора, удовлетворяющего, на мой взгляд, всем перечисленным требованиям, было опубликовано в журнале «Funkamateur» №12 за 2004г. Авторы – Davide Tosatti (IW3HEV) и Alessandro Zanotti (IW3IJZ). Журнал «Радиохобби» в №1 за 2005г. опубликовал сокращенный перевод этой статьи. За прошедшее с той поры десятилетие идея не только не устарела, но и получила дальнейшие развитие.

Польский радиолюбитель Jarek (SP3SWJ) на своем сайте разместил массу информации по дальнейшему развитию идеи. Множество вариантов схем и конструкций от VNA MAX 1 до VNA MAX 6, масса ссылок. Частотный диапазон от 1-30 МГц до 1-500 МГц. К сожалению, сайт, на мой взгляд, совершенно «бестолковый». Очень сложно понять, какая прошивка и какая программа для какой схемы. Где первая версия, а где последняя и т.п. Полную информацию, необходимую для повторения, выловить очень не просто, а для некоторых схем ее просто нет.

Davide (IW3HEV) организовал серийное производство своего антенного анализатора под брендом miniVNA. Красивая коробочка позволяет проводить измерения в диапазоне от 100 КГц до 200 МГц, а с дополнительным блоком и до 1,5 ГГц. Все хорошо, но почти 400€ за это чудо техники для российского радиолюбителя дороговато... Схема и описание miniVNA опубликовано в журнале «A Radio. Praktica Elektronika» №10 за 2007 г.

Структурная схема антенного анализатора

После этого краткого экскурса в историю перейдем к делу. Структурная схема антенного анализатора VNA показана на рисунке.

Сигнал с генератора на основе DDS через направленный ответвитель подается в исследуемую антенну. Сигналы с датчика прямой и отраженной волны подаются на уникальную микросхему от Analog Devices – AD8302. На ее выходе формируются два аналоговых сигнала. Первый пропорционален отношению амплитуд входных сигналов, второй – разности их фаз.

По этим двум значениям можно рассчитать все характеристики антенны, в том числе КСВ тракта, активную и реактивную составляющие входного сопротивления антенны.

Комплектующие для этого антенного анализатора в общем-то достаточно редкие, но вполне доступные. Проблема в том, что найти все необходимые компоненты у одного продавца невозможно. А если приобретать в разных российских интернет магазинах, транспортные расходы становятся слишком большими. К счастью, есть Aliexpress и eBay. В общем, без помощи братского китайского народа я бы ничего не смог сделать.

Как я уже писал, основное требование к этой конструкции – простота изготовления и минимальная стоимость. При сохранении необходимых метрологических характеристик, разумеется. Поэтому я использовал в конструкции два готовых модуля. Первый – это модуль синтезатора на основе DDS AD9851. На небольшой плате смонтирована микросхема синтезатора, тактовый генератор и вся необходимая обвязка. И стОит этот модуль в Китае дешевле одной микросхемы DDS в России.

Второй модуль – «Arduino Uno». Это популярная отладочная плата на основе микроконтроллера ATmega328. Она включает в себя микроконтроллер, всю необходимую обвязку и конвертер USB-COM для связи с компьютером. И опять же его стоимость в Китае соизмерима со стоимостью одного микроконтроллера в России…

Принципиальная схема измерительного модуля антенного анализатора

А вот измерительный модуль пришлось собирать самостоятельно. Его схема показана на рисунке. Сигнал с модуля DDS подается на монолитный усилитель DA1 типа GALI производства Mini-Circuits.

Важнейшая часть измерительного модуля – направленный ответвитель T1. От его качества зависит точность и частотный диапазон анализатора. Это так называемый «Tandem Match» – трансформатор на двухдырочном бинокле. Подробно методика изготовления «Tandem match» описана в статье в упоминавшемся выше журнале Funkamateur и в pdf файле, ссылка на который в конце этой странички.

К разъему X1 подключается антенна. В показанном на схеме отключенном состоянии реле K1 сигналы прямой и отраженной волны с направленного ответвителя через аттенюаторы 10 db на резисторах R9, R10, R15 и R11, R12, R16 подаются на входы DA3 AD8302. Аттенюаторы нужны для исключения перегрузки AD8302.

Этот антенный анализатор можно использовать и для исследования амплитудно-частотных характеристик электрических цепей. При включенном состоянии реле K1 сигнал с разъема X1 может быть подан на исследуемую цепь, сигнал с выхода этой цепи подается на разъем X2. Таким образом можно настроить полосовой фильтр, снять характеристику кварца и т.п.

Аналоговые сигналы, пропорциональные отношению амплитуд и разности фаз прямой и отраженной волны с выхода DA3 подаются на АЦП микроконтроллера ATmega328 в модуле Arduino Uno. Учитывая, что ноутбук в наше время перестал быть роскошью, я решил на первом этапе отказаться от собственного индикатора в этом антенном анализаторе. Вся информация выводится на экран ноутбука, к которому анализатор подключается через интерфейс USB.

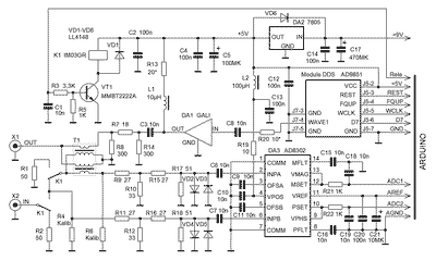
Подключение измерительного модуля к плате Arduino

Дополнительного питания не требуется, хотя на плате и предусмотрен стабилизатор на 5 В. Это в расчете на будущую модернизацию для возможности работы в автономном режиме. Конечно, на крыше с ноутбуком не всегда удобно, но зато читать информацию с большого экрана гораздо комфортнее и нагляднее, чем с небольшого дисплея.

Подключение измерительного модуля к плате Arduino показано на рисунке Программу для ATmega328 я написал на Си в среде CodeVisionAVR v2.05.0. Совсем не обязательно программировать Arduino в ее фирменной среде. Это имеет смысл только для тех, кто впервые сталкивается с программированием.

Тем же, кто имеет представление о других языках программирования, нет никакой необходимости разбираться в синтаксисе и других тонкостях языка Arduino. Ведь это упрощенный до предела Си, в котором отсутствует встроенный отладчик, тщательно скрыты от пользователя все аппаратные модули внутренней периферии контроллера. А о возможности ассемблерных вставок даже и речи нет.

Есть, конечно и плюсы у Arduino. Основной, на мой взгляд, это возможность загрузки программы в контроллер без программатора, используя смонтированный на плате конвертер USB-COM. Как это сделать читайте в полном описании, ссылка в конце этой странички. Предварительно потребуется скачать последнюю версию программного обеспечения Arduino с официального сайта и установить из него драйвер конвертера USB-COM.

Для загрузки HEX файла в Arduino Uno потребуется также программа XLoader, архив с дистрибутивом которой нужно скачать с сайта ее автора. Локальная ссылка есть в конце странички. Работа с программой проста и интуитивно понятна, подробности в полном описании.

Несколько слов об использованных деталях. Все резисторы и неполярные конденсаторы SMD типоразмеров 1206 или 0805. Индуктивности L1 и L2 могут быть как SMD, так и обычные для монтажа в отверстия. Резисторы R4 и R6 калибровочные, необходимость их установки и номиналы определяются при наладке. Стабилизатор DA2 в данной версии не используется, т.к. анализатор питается от USB. Он установлен в расчете на будущую доработку конструкции.

Обратите внимание на установку джамперов на модуле DDS. Они должны быть установлены именно так, как показано на рисунке – замкнуты J1 и J3, остальные разомкнуты. Схему и описание модуля DDS также можно скачать по ссылке в конце странички.

Для наладки желательно иметь ВЧ вольтметр, а лучше осциллограф с полосой пропускания хотя бы несколько мегагерц и частотомер. В крайнем случае можно обойтись ВЧ пробником на диоде и мультиметром. Здесь я не буду подробно описывать наладку, желающие могут ознакомиться с ней в полном описании,

Антенный анализатор работает под управлением программы Ig_MiniVNA. Ее последнюю версию можно загрузить с сайта автора или с моего сайта. Ссылка ниже. Это последняя версия. Действительно последняя, т.к. по утверждению автора при крахе компьютера он потерял все... Но программа работает как на Windows XP, так и на Windows 7 64 бит.

Работа с программой проста и интуитивно понятна, детали смотрите в полном описании, а также на сайте SP3SWJ. Этот сайт, к сожалению, только на польском языке и в большом беспорядке...

Пример измерения

Для примера привожу вид окна программы при исследовании моей антенны в диапазоне 40м. Наглядно видно, что резонанс сдвинут вниз по частоте. Надо настраивать.

Частотный диапазон анализатора определяется в первую очередь направленным ответвителем, материалом его сердечника, аккуратностью и симметричностью намотки. Верхняя граница частотного диапазона зависит от типа DDS. Теоретическое предельное значение – половина тактовой частоты DDS, в данном случае это 90 МГц. Реально удовлетворительные параметры обеспечиваются до частоты не более 1/4 тактовой, т.е до 45 МГц. Но больше 30 МГц для КВ антенны и не нужно.

Антенный анализатор может работать под управлением еще одной программы, которую написал Dietmar Krause (DL2SBA). Ее можно скачать с его сайта.

Программа написана на JAVA и может работать не только под Windows, но также под Linux и Mac. Для Windows и Linux достаточно скачать JAR-файл.

Разумеется, предварительно нужно установить на компьютер JAVA. Интерфейс vna/J похож на IG_MiniVNA. Только после запуска программы из списка поддерживаемых устройств нужно выбрать miniVNA. Работа с этими программами практически аналогична. Для vna/J на страничке «Manuals» сайта DL2SBA есть подробные инструкции по установке ПО, калибровке анализатора, а также руководство пользователя.

Если эта конструкция Вас заинтересовала, можете ознакомиться с полным описанием, скачать чертеж печатной платы измерительного блока в формате Sprint Layout, его схему в формате sPplan, а также подробную методику изготовления направленного ответвителя «Tandem match», прошивку и проект программы для Arduino Uno. Для удобства я выкладываю все упомянутые выше статьи из журналов, а также программы Ig_MiniVNA и XLoader.

Файлы к статье

  1. Подробное описание антенного анализатора
  2. Плата измерительного модуля в Sprint Layout и схема в sPlan
  3. Прошивка ATmega328 для Arduino Uno и синтезатора на AD9851
  4. Прошивка ATmega328 для Arduino Uno и синтезатора на AD9850
  5. Проект программы для ATmega328 на Си в среде CodeVisionAVR v2.05.0.
  6. Первоисточники из журналов Funkamateur, Радиохобби и Praktica Elektronika
  7. Описание и схема модуля на AD9851
  8. Схема Arduino Uno rev.3
  9. Программа Ig_MiniVNA_v_2010.06.11 для антенного анализатора
  10. Программа XLoader для программирования HEX файла в Arduino


Добавил:  Павел (Admin)  
Автор:  Хлюпин Николай Петрович (RA4NAL) 

Вас может заинтересовать:

  1. СЛОВЕСНЫЕ ВЫРАЖЕНИЯ КОДА МОРЗЕ
  2. Отправка электронной почты по радиоэфиру из APRS-сети
  3. Радиолюбительские участки КВ диапазона
  4. Простой метод повышения стабильности ГПД
  5. ОПРЕДЕЛЕНИЕ РАССТОЯНИЙ С ПОМОЩЬЮ QTH-ЛОКАТОРА


    © PavKo, 2007-2018   Обратная связь   Ссылки views: 14227 -- users: 13402 -- web3   Яндекс.Метрика