Портал для радиолюбителей
   Многоканальный дистанционный вольтметр
    Главная -> Статьи -> Устройства на микроконтроллерах -> Многоканальный дистанционный вольтметр


<< Назад в раздел   Распечатать Дата добавления: 2016-11-23 | Просмотров: 9544

Многоканальный дистанционный вольтметр является устройством, позволяющим удалённо измерять значения переменных синусоидальных напряжений от нескольких различных источников (шесть каналов в данной реализации) и представлять полученную информацию на шести трёхразрядных семисегментных индикаторах.
Разработка устройства обусловлена необходимостью постоянного контроля энергоснабжения оборудования, расположенного на некотором удалении от места нахождения человека. В настоящее время устройство применяется для контроля трёх фаз входного напряжения подаваемого на промышленный нормализатор и трёх фаз снимаемого напряжения. Расстояние от места измерения до места индикации составляет 800м.

Конструктивно вольтметр выполнен в виде двух модулей модуля измерения и передачи, располагающегося непосредственно в месте измерения, а так же модуля приёма и индикации, устанавливаемого на рабочем месте. Связь между двумя модулями организуется с помощью пары проводов (в настоящее время используется телефонная пара). Канал связи гальванически развязан от узлов устройства, находящихся под опасным напряжением, передача информации производится токовым сигналом, имеющим значение до 30мА.

Структурная схема

Технические характеристики устройства:
- Измеряемое напряжение:P100-330V AC, 50Hz;
- Интервал между измерениями:P0.5 сек. (обновляются все 6 значений);
- Напряжение питания модуля приёма и индикации:P7-25V DC;
- Напряжение пробоя гальванической развязки модулей:P5.0кВ;

- Максимальная погрешность измерения:Pa1,5%.

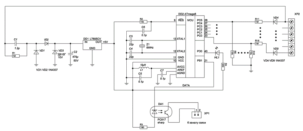
Принципиальная схема модуля измерения и передачи

Аналого-цифровое преобразование производится с помощью АЦП, интегрированного в МК ATmega8. Для измерения действующего значения переменного напряжения реализован алгоритм детектирования пика синусоидального сигнала и его последующее умножение на амплитудный коэффициент синусоиды.

Питание модуля измерения и передачи производится через бестрансформаторный блок питания от первого канала измеряемого напряжения. При падении напряжения на этом канале ниже уровня 90В модуль отключается. Светодиод HL1 служит для индикации процесса передачи информации приёмному модулю.

Принципиальная схема модуля приёма и индикации

Питание модуля приёма и индикации осуществляется от внешнего источника постоянного напряжения 7-25В.
В нормальном режиме на всех индикаторах отображаются значения измеряемого напряжения, соответствующие определённому каналу. При отсутствии посылок от передатчика в течении более 2-х периодов обновления (примерно 1,4 сек.) на всех индикаторах отображается слово Err, что сигнализирует о нарушении канала связи, либо неисправности передатчика. Индикация возвращается в нормальный режим после получения очередной посылки. Снижение напряжения по какому-либо из каналов, кроме первого,Pниже 100В приводит к индикации прочерка --- на соответствующем индикаторе, остальные каналы отображаются в нормальном режиме.

В данном исполнении вольтметра производится измерение исключительно сетевого переменного напряжения, однако внеся минимальные изменения в программную часть МК передающего модуля, а так же изменив номиналы резисторов делителей напряжения R5-R10 и R11-R16, возможно измерять и постоянное напряжение по всем или нескольким отдельным каналам.

Файлы


Добавил:  Павел (Admin)  
Автор:  Неизвестно 

Вас может заинтересовать:

  1. Станция для монтажа и демонтажа BGA и других SMD радио компонентов
  2. Малогабаритный частотомер-цифровая шкала до 200 МГц с ЖКИ дисплеем
  3. Универсальный USB программатор
  4. Arduino или LaunchPad - что лучше?
  5. USB программатор микроконтроллеров AVR и AT89S, совместимый с AVR910


    © PavKo, 2007-2018   Обратная связь   Ссылки views: 1611 -- users: 1589 -- web3   Яндекс.Метрика