Портал для радиолюбителей
   Беспроводной измеритель температуры и влажности
    Главная -> Статьи -> Устройства на микроконтроллерах -> Беспроводной измеритель температуры и влажности


< Назад в раздел   Распечатать Дата добавления: 2016-11-24 | Просмотров: 15356

Ниже представлен проект устройства беспроводного измерителя температуры и влажности воздуха, с USB-подключением. Данный проект основывается на проекте obdev Remote Sensor. Основное отличие: вместо аналогового датчика температуры используется цифровой измеритель температуры и влажности Sensirion SHT11.

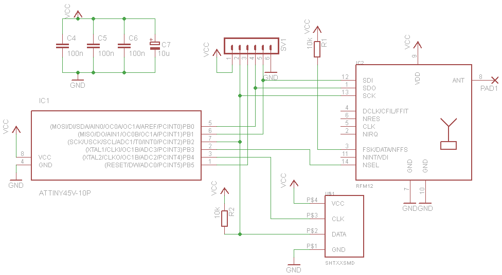
Схема передатчика
Схема измерительной части и передатчика

Измерительная плата устройства содержит микроконтроллер ATTiny45, датчик температуры и влажности SHT11, модуль радиопередатчика hoperf RFM12 868 Мгц.
Питание осуществляется от двух батарей АА. Время автономной работы - более 1 года.

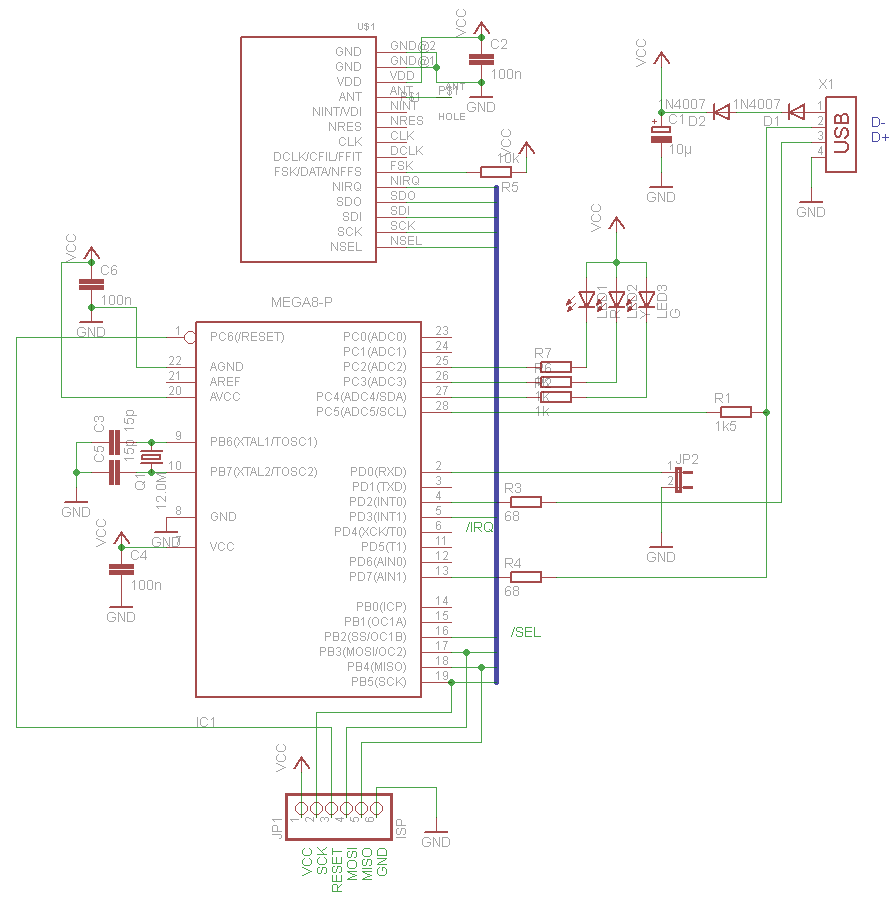
Схема приемника с USB
Схема приемника с USB

В приемнике используется такой же модуль RFM12 и МК ATMega8 eC. Принятые данные передаются в компьютер через USB-интерфейс.

Фото передатчика и приемника

Представленное в архиве ПО позволят записывать данные в CSV-формате: одно значение - одна строка.

Файлы


Добавил:  Павел (Admin)  
Автор:  Колтыков А.В. 

Вас может заинтересовать:

  1. Частотомер на PIC контроллере PIC16F84 с LCD дисплеем
  2. Универсальный адаптер-программатор
  3. Музыкальный звонок с возможностью замены мелодий без использования программатора
  4. Устройство имитации работы светофора на микроконтроллере PIC16F84A
  5. Как связать микроконтроллер и компьютер по каналу RS-232


    © PavKo, 2007-2018   Обратная связь   Ссылки views: 1619 -- users: 1597 -- web3   Яндекс.Метрика