Портал для радиолюбителей
   Станция для монтажа и демонтажа BGA и других SMD радио компонентов
    Главная -> Статьи -> Устройства на микроконтроллерах -> Станция для монтажа и демонтажа BGA и других SMD радио компонентов

Купить крем для увеличения члена источник высокого качества для увеличения.

<< Назад в раздел   Распечатать Дата добавления: 2016-11-27 | Просмотров: 16869

При ремонте материнских плат настольных компьютеров, ноутбуков, а в последнее время сложной радиоэлектронной аппаратуры, спаянной бессвинцовым припоем, имеющим температуру плавления 230 С, не обойтись без специальных приспособлений.

На рынке предоставлено довольно много подобных устройств, от дорогих, которые не по карману небольшой мастерской, до дешёвых, китайских предназначенных максимум поджарить тост, но выход тем не менее есть - собрать станцию самому.

Описание конструкции

Верхний нагреватель

Нижний нагреватель

Каркас ( 370*330) мм нижняя часть и (330*330) мм верхняя часть, высотой 80 мм, сварен из метало-профильной трубы (15*15) мм, в середину помещён поддон из нержавеющей стали, (300*300) мм, с бортами 30 мм, в котором размещены девять кварцевых трубок (диаметром 10 мм и длинной 24,5 мм). В трубки продеты три спирали (мощность каждой 1КВт) , которые соединены параллельно. Для работы с небольшими платами ,одна спираль сделана коммутируемой . Трубки закреплены на болтах (3*25мм), вставленных в отверстия, просверленные в поддоне (на расстоянии 35 мм друг от друга и от края 40 мм) стальной вязальной проволокой (0,8 мм), расстояние между трубками и поддоном 10 мм. Для исключения прогиба сетки, между каждыми двумя трубками ,установлены поперечные опоры из нержавейки .Сверху поддон накрыт стальной решёткой ( диаметр очка 5 мм). Держатель верхнего нагревателя сделан из старого фотоувеличителя. Отражатель сделан из нержавеющей стали( 80*80*40) мм. Нагреватель состоит из четырёх кварцевых трубок (длинна 65 мм., диаметр 10 мм) скрученных вместе вязальной проволокой. Между трубками установлены шесть болтов( 3*50мм), для крепления к отражателю. Сквозь трубки продета нагревательная спираль (мощность 500 Вт). Перед установкой спирали следует разделить на равные части, для нижнего нагревателя на три, а для верхнего на четыре.

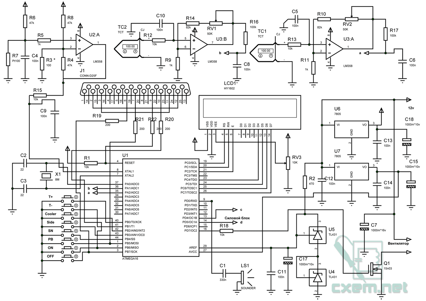
Схема станции

Управление нагревателями осуществляется контроллером, собранном на одно кристальном микроконтроллере ATMEL ATMEGA16. Программа написана на С для CVAVR, прошить микроконтроллер можно программой PonyProg, с помощью программатора состоящего из 4-х резисторов, подключённых к LPT порту компьютера.

Управляющие данные снимаются платиновым терморезистором Pt100 установленным в зоне пайки, и двумя термопарами, одна крепится к трубке нижнего нагревателя, установка второй не принципиальна, (например контроль температуры платы вне зоны пайки).

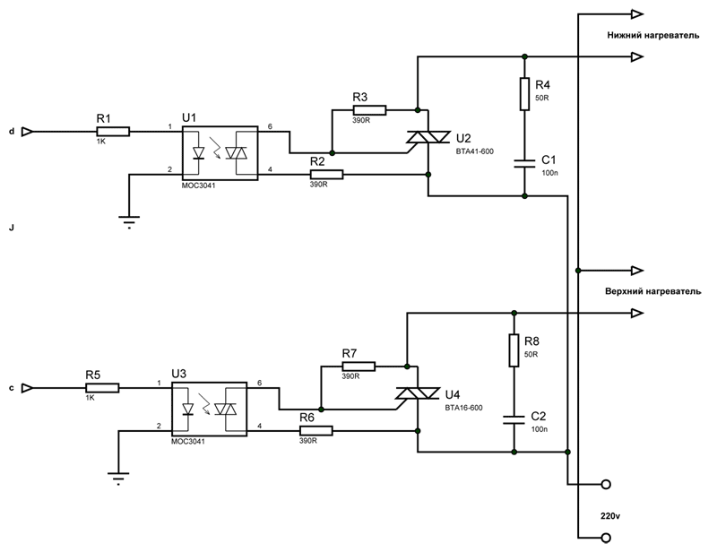
С усилителей термопар и терморезистора, собранных на двух операционных усилителях LM358 (следует иметь в виду, что усилитель LM358 может имеет разбаланс по каналам), сигналы подаются на входы АЦП контроллера ATMEGA16. Управляющий ШИМ сигнал, через оптосимисторы MOC3041 подаётся на мощные симисторы, к выходам которых подключены нагревательные спирали.

Схема силовой части

Питается контроллер от любого блока питания 12V 1A.

Аналоговая и цифровая части контроллера питаются от двух стабилизаторов LM7805. Источник опорного напряжения для АЦП собран на двух регулируемых стабилитронах TL431 (можно заменить на один ref195, транзистор 15n03, управляющий включением вентилятора,на любой n канальный с управлением логическим уровнем ток не менее 0.5А). Кварцевый резонатор и конденсаторы С2,С3 можно не устанавливать.

Управление режимами контроллера осуществляется с помощью клавиатуры: кнопки ON и OFF предназначены для включения и выключения рабочих режимов; Т+ и Т- для оперативного изменения пред заданных значений ;Pb и Sn для выбора одного из двух термопрофилей; Cooler - включение вентилятора; SD включение отдельно верхнего нагревателя, отдельно нижнего, либо обоих сразу.

Термопрофиль имеет две режима, подогревный (только нижний нагрев) и основной (нижний поддерживает, а верхний доводит температуру до нужной) которые можно корректировать в процессе работы. Для быстрого охлаждения платы используется вентилятор на рабочее напряжение 12v, который включается вручную кнопкой Cooler, а выключается при снижении температуры ниже 40 С.

Для установки пред заданных значений, необходимо удерживать кнопку PB нажатой, в течении 5 сек. Кнопка Cooler - следующий пункт, изменение значения Т+ и Т-.

Фото платы контроллера

Настройка

При первом включении, значения необходимо выставить согласно пунктам приведённым ниже, следует учесть, что прошлое значение не стирается, а меняется на новое, например при переходе с 10 на 9 на индикаторе будет 90, фактически 9, ноль останется от предыдущего значения.

Пункты меню:
1. Sensor - 2 Выбор основного датчика для работы без профиля: 1 терморезистор,2 - термопара.
2. Set value -100 Температура работы без профиля.
3. POWER1 -1 Подогревная мощность профиля 1-5 .
4. POWER2 -2 Мощность основной фазы 1-5 .
5. D+TEMP - 3 Корректировка значения температуры.
6. D*Temp- 1.7 Корректировка шкалы, шаг 0.01.
7. PB VAL 1 - 100 Подогревная температура профиля PB.
8. PB VAL 2 - 190 Основная температура PB
9. SN VAL 1 - 130 Подогревная температура профиля SN.
10. SN VAL 2 - 235 Основная температура SN

Следующее нажатие кнопки Cooler переведёт контроллер в рабочий режим.

Для настройки нужен образцовый термометр, например китайский тестер.

Настройка шкалы производится следующим образом: устанавливаем неисправную плату на нагреватель , наносим на неё каплю термопасты, в термопасту устанавливаем термопару тестера(Т) и терморезистор контроллера(К), проверяем совпадение температур. Подбором резистора R3 добиваемся разницы в показаниях Т и К 5-7 С. Далее производим цифровую корректировку изменением значений D+TEMP и D*Temp:
1. Предположим показания Т-26, К-29 значит, D+TEMP нужно уменьшить на 3(29-26)
2. Включаем нагрев 100С
3. Проверяем совпадения температур предположим Т-87 К-100, D*Temp нужно увеличить, если Т>К D*Temp нужно уменьшить (подобрать значение чтоб показания совпали).
4. Увеличиваем температуру до 200С.
5. Проверяем совпадения температур, предположим Т-180 К-200, D*Temp нужно увеличить ,если Т>К D*Temp нужно уменьшить (подобрать значение чтоб показания совпали).
6. Даём остыть.
7. Повторяем пункты 1-6

Разница в несколько градусов не критична.

Следующий шаг, установка температуры плавления свинца PB VAL 2. Ставим терморезистор на плату содержащую свинцовый припой, доводим до плавления, запоминаем температуру, устанавливаем PB VAL 2.

Температура плавления беcсвинцового припоя SN VAL 2 устанавливается аналогично.

При совпадении температур сработает звуковой сигнал.

Значением POWER2 можно уменьшить инерцию выхода на режим, значением POWER1 время пред нагрева.

Назначение датчиков: R7- основной датчик, устанавливается сверху рядом с чипом; ТС2- устанавливается на трубку нижнего нагревателя; ТС1- для контроля нагрева платы вне зоны верхнего нагревателя (можно не устанавливать).

Фото станции

Рекомендации

Перед началом работы с ремонтируемой платы следует снять липкие наклейки, в связи с тем что они в процессе нагрева могут потянуть за собой мелкие детали. Элементы, которые не желательно нагревать, можно накрыть алюминиевой фольгой. Плата на нагреватель устанавливается на фторопластовых стойках диаметром 6мм и длинной 10мм. Снимать элементы можно без флюса, но при этом повредятся шары, для установки следует использовать хорошие флюсы, например FluxPlus.

Перед началом работы размещаем терморезистор рядом с чипом, сверху платы. Устанавливаем профиль кнопками Sn и Pb соответствующий типу припоя ремонтируемой платы Sn - без свинцовый t-235 С, PB - содержащей свинец t-190 С, и нажимаем кнопку ON. Нагрев имеет два этапа, в первом нижний нагреватель плавно доводит температуру до установленных значений: для PB "PB VAL 1", для SN "SN VAL 1", во втором нижний нагреватель поддерживает нагрев, а верхний доводит температуру до установленных PB VAL 2 или SN VAL 2, устанавливать температуру выше 240 С не стоит. При достижении заданной температуры включается звуковой сигнал. Для разных плат температура плавления может различаться, в связи с этим, перед снятием чипа нужно, лёгким покачиванием, убедиться что шары "поплыли", можно немного подкорректировать температуру кнопками Т+ и Т-, манипуляции при высокой температуре необходимо выполнять как можно быстрей. Сняв чип нажимаем кнопку OFF для выключения нагревателей и кнопку CL, для включения вентилятора. После снятия чипа остатки припоя желательно удалить [плетёнкойk. Перекатку (реболинг) шаров лучше проводить на шары со свинцом, для чего на жало паяльника наносится капля свинцового припоя и залуживается плата и чип, следует уделить особое внимание жалу паяльника, мощности паяльника и температуре, при неправильном подборе есть шанс сорвать токоведущие площадки, при работе с без свинцовым припоем плату можно подогреть нажав кнопку ON без выбора профиля, температура будет стабилизироваться (при значении Sensor = 2) по термопаре установленной на трубке нижнего нагревателя.

Файлы


Добавил:  Павел (Admin)  
Автор:  Алексей Яковлев 

Вас может заинтересовать:

  1. Беспроводной измеритель температуры и влажности
  2. Часы-будильник с термометром
  3. Электронная игра "Светодиодные наперстки"
  4. Цифровой терморегулятор на микроконтроллере PIC16F84A
  5. Программирование МК AVR в ОС Ubuntu. Часть 2 (GUI)


    © PavKo, 2007-2018   Обратная связь   Ссылки views: 12515 -- users: 12355 -- web3   Яндекс.Метрика