Портал для радиолюбителей
   ATX-совместимый блок питания компьютера для автомобиля
    Главная -> Статьи -> Компьютерная электроника -> ATX-совместимый блок питания компьютера для автомобиля


<< Назад в раздел   Распечатать Дата добавления: 2007-10-18 | Просмотров: 43505

Схема блока питания форм-фактора ATX, при использовании автомобильной АКБ

В данной статье рассмотрена схема самодельного блока питания, способного поддерживать работоспособность современных материнских плат формата ATX и компьютерной периферии при использовании в качестве источника энергии автомобильной аккумуляторной батареи +12В.

В основу конструкции легла схема, опубликованная на сайте http://carmp3.nm.ru. Однако указанный блок питания мог нормально работать только со старыми M/B формата AT, поскольку вырабатывал лишь напряжения ±12В, +5В и сигнал Power_Good. -5В требуется для некоторых плат на основе чипсетов nVidia (старую ISA-спецификацию не рассматриваю в силу неактуальности), +3.3В для нормальной работы процессора P4. Также был реализован механизм расширенного управления питанием (теперь включать и выключать Б/П можно удаленно, по сигналу с M/B).

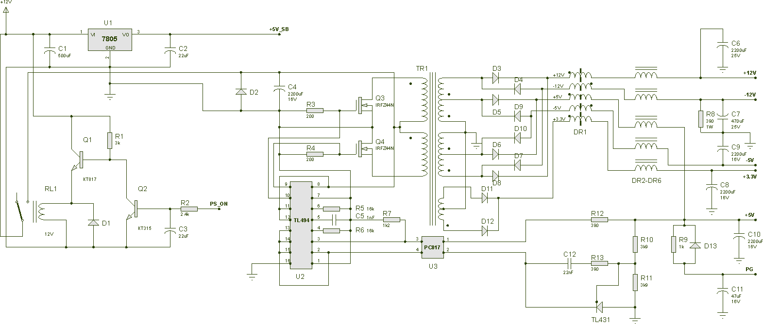
Принципиальная схема блока питания
Рис.1 Принципиальная схема Б/П

Основу Б/П представляет ШИМ (TL494 или аналоги). Два полевых MOSFET-транзистора коммутируют постоянное напряжение 12В с аккумулятора на импульсный трансформатор TR1. Выходные напряжения снимаются с вторичных обмоток, после выпрямления на полупериодных выпрямителях D3-D12, после чего попадают на общий дроссель DR1 и на индивидуальные L-фильтры DR2-DR6.

Стабилизируется только напряжение +5В, остальные – косвенно. Обратная связь стабилизатора получена от программируемого источника опорного напряжения TL431, выходная часть схемы отвязана от входной оптопарой PC817.
Включение Б/П в бортовую сеть, а также обработку сигнала PS_ON удаленного управления осуществляет схема управления на транзисторах Q1-Q2 и реле RL1. Для уверенного срабатывания реле возможно потребуется подобрать номиналы резисторов R1-R2.

Дежурное напряжение +5В_SB генерирует интегральный стабилизатор КР142ЕН5 (или импортный аналог 7805). Это напряжение есть всегда, пока клемма подключена к аккумулятору, поэтому микросхема обязательно устанавливается на теплоотвод.

Топология печатной платы
Рис.2 Топология печатной платы

Конструктивно Б/П выполнен на односторонней печатной плате размером 85?95мм, вид со стороны деталей приведен на рис.2.

Фото блока питания
Рис.3 Фотография готовой конструкции

Трансформатор мотается медным одножильным проводом в лаковой изоляции диаметром 1 мм. в 2 нитки, т.е. суммарное сечение составило около 1.5 мм2. Феррит марки М2000НМ1-36 типоразмером 45?27?12. В качестве изоляции обмоток применялась черная тряпичная изолента (лакоткани под рукой, как назло, не оказалось). Порядок намотки следующий: на заизолированный феррит плотно наматывается первичная обмотка двойным проводом в 2 косы по 6 витков в каждой. Конец первой соединяется с началом второй, это соединится с +12В АКБ (точка #3 на рис.2). Свободные концы этой обмотки подсоединятся к транзисторам Q1 и Q2 (точки #1 и #2 на рис.2). Далее наматывается слой изоляции, и укладываются вторичные обмотки. Вторичная обмотка также симметричная, состоит из 2-х половин. Каждая из половин в свою очередь состоит из 2-х отрезков в 8 и 6 витков. Обе половины соединены свободными концами 2-х 6-ти витковых обмоток (земля или точна #4 на рис.2). От стыков 8-ми и 6-ти витковых обмоток снимаются ±5В, сделаны отводы (точки #7 и #8 на рис.2). Со свободных концов снимаем ±12В (точки #5 и #6 на рис.2). Обмотка для +3.3В мотается поверх, после слоя изоляции. Она состоит из 2?7 витков (две половины, 7 витков в каждой), средней частью соединена с землей (точна #4 на рис.2). Свободные концы – к точкам #9 и #10 на рис.2. Все обмотки, естественно, мотаются в одну сторону. Т.к. пропаять такой пучок толстых проводов весьма сложно, выходы обмоток вместе с гибким монтажным проводом обжимались медными гильзами.

Общий дроссель DR1 берется от компьютерного Б/П, DR2-DR6 – оттуда же. Диоды D3 D8, D11 D12, и D5 D6 – в корпусе TO220 также выпаяны из компьютерного блока питания. Остальные диоды выпрямителя – диоды Шотки на ток 5-7 А. Оптопара также извлечена из того же Б/П, можно заменить на любую аналогичную.

Реле – любое на 12В и коммутируемый ток 20-40 А. Я взял реле из автомобильной сигнализации. Диоды D1 и D2 также любые, лишь бы подходили по току.

Диоды, полевые транзисторы и интегральный стабилизатор устанавливаются на радиатор через изолирующие прокладки. Величина тока срабатывания защитного предохранителя подбирается экспериментально, исходя из мощности имеющейся нагрузки. После отладки желательно залить всю схему в компаунд или эпоксидную смолу с целью предотвращения коррозии и механических повреждений Б/П.


Добавил:  Павел (Admin)  
Автор:  Алексей Казаков, 2007 

Вас может заинтересовать:

  1. Как получить 5 вольт от порта RS-232
  2. Шина USB и FireWire
  3. Как сделать из монитора телевизор
  4. БП для трансивера из компьютерного источника питания AT/ATX
  5. Радиочастотный беспроводной RS232-интерфейс на основе ER400TRS


    © PavKo, 2007-2018   Обратная связь   Ссылки views: 11134 -- users: 11002 -- web3   Яндекс.Метрика