Портал для радиолюбителей
   Датчик утечки газа
    Главная -> Статьи -> Бытовая электроника -> Датчик утечки газа


<< Назад в раздел   Распечатать Дата добавления: 2008-01-16 | Просмотров: 9627

Устройство, схема которого приведена ниже, используется для обнаружения утечек газа.
Датчик реагирует на метан, этанол, водород, изобутан. Этот список можно изменить, просто применив другой датчик в схеме. Товарищи из конторы Figaro производят кучу различных датчиков, реагирующих на различные газы.
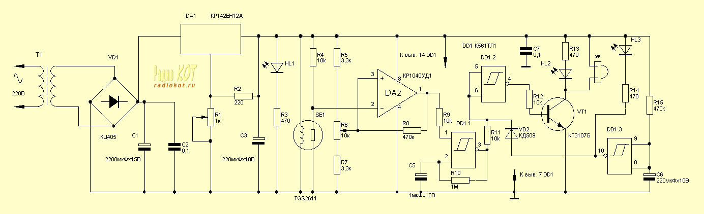
Схема устройства вот такая (чтобы получить большую схему, надо нажать на маленькую):


Пробежимся быстренько по функциональным узлам схемы.
Итак, сам датчик SE1 представляет собой пластинку с неким окислом, которая подогревается встроенным нагревателем.
В чистом воздухе сопротивление датчика равно приблизительно 10 кОм. При возникновении в воздухе частиц газа, сопротивление датчика начинает падать - тем сильнее, чем больше концентрация газа. При достижении определенного порога компаратор на микросхеме DA2 меняет свое состояние и начинает работать генератор DD1.1. В связи с чем, моргает светодиод HL2 и пищит страшным писком зуммер SP.
Узел на DD1.3 обеспечивает задержку включения устройства примерно на 2 минуты. Связано это с тем, что нагревателю датчика необходимо время на то, чтобы нагреться и придти в себя. Индикатор HL3 загорается как раз по истечении 2 минут и сигнализирует о готовности датчика к работе.
Питается все это дело от стабилизированного источника напряжением 5 вольт на микросхеме DA1.

О деталях

Обозначение на схеме

Номинал

Примечание

R1

1кОм

Переменный, многооборотный

R2

220

 

R3, R13, R14

470

 

R4, R9, R11, R12

10кОм

 

R5, R7

3.3кОм

 

R8, R15

470кОм

 

R10

1МОм

 

R6

10кОм

Переменный, многооборотный

C1

2200мкФх15В

 

C2, C7

0,1мкФ

 

C3, C6

220мкФх10В

 

C5

1мкФх10В

 

VD1

КЦ405

 

VD2

КД509

Буржуйский аналог 1N4148

HL1

 

Зеленый светодиод

HL2

 

Красный светодиод

HL3

 

Желтый светодиод

VT1

КТ3107Б

 

DA1

КР142ЕН12А

Буржуйский аналог LM317

DA2

КР1040УД1

Буржуйский аналог LM358

DD1

К561ТЛ1

Буржуйский аналог HCF4093

SE1

TGS2611

Зависит от типа газа.

T1

 

Любой с напряжением на вторичной обмотке 7-9 вольт и током 300-400мА

SP

 

Любой со встроенным генератором


О настройке

Прежде всего, разрываем плюсовой вывод питания схемы (где-то в районе первого светодиода) и настраиваем стабилизатор напряжения резистором R1. Устанавливаем 5 вольт как можно точнее. После чего восстанавливаем схему и подключаем к сети. Примерно через 2 минуты должен зажечься светодиод HL3. Снова измеряем напряжение на выходе стабилизатора, и, если необходимо, подстраиваем его. Замеряем напряжение на выводе 2 микросхемы DA2 и резистором R6 устанавливаем на пару-тройку десятков милливольт меньше измерянного на выводе 3 той же микросхемы. Далее берем зажигалку (газовую разумеется) и начинаем пускать газ в физиономию датчика. Должен зажечься светодиод HL2 и запищать зуммер. Чувствительность регулируем резистором R6.
На этом можно считать настройку законченной.

В заключении хотелось бы отметить, что устанавливать датчик во влажных местах не рекомендуется, поскольку его сопротивление зависит от влажности. Посему не устанавливайте его прямо над или рядом с домашней газовой плитой.

Источник: www.radiokot.ru


Добавил:  Павел (Admin)  
Автор:   

Вас может заинтересовать:

  1. Автоматы лестничного освещения
  2. Ретранслятор ИК сигналов для домашней телесети
  3. Сетевой детектор мониторинга бытовых устройств
  4. Трехфазный электронный счетчик электроэнергии Меркурий-230
  5. Цифровой диктофон на одной микросхеме


    © PavKo, 2007-2018   Обратная связь   Ссылки views: 223 -- users: 219 -- web3   Яндекс.Метрика