Портал для радиолюбителей
   Автоматический выключатель освещения
    Главная -> Статьи -> Бытовая электроника -> Автоматический выключатель освещения


<< Назад в раздел   Распечатать Дата добавления: 2008-01-16 | Просмотров: 8047

Зачастую многих котов и их хозяев раздражает постоянно горящий свет в коридорах и прочих подсобных помещениях, в которых так удобно лежать и дремать в уголке. Данная схема призвана помочь немножко уменьшить месячный итог работы счётчика и повысить комфортность пользования жилищем.

Рассмотрим схему предлагаемого устройства. Для обнаружения движения в помещении используется нормально замкнутый контакт SA1. Это может быть микровыключатель, закреплённый на двери так, чтобы при прохождении двери он размыкался, но, например, с помощью доводчика двери она потом закрывалась, замыкая контакты. Но, несомненно, проще использовать широко распространённые охранные датчики движения пассивного инфракрасного типа обнаружения. Пассивными они называются потому, что используют изменение собственного ИК фона в помещении для обнаружения движения. Типичный вид такого датчика показан на рисунке.

Морда
Зад

Датчик питается 12 вольтами постоянного тока и имеет внутри релейный контакт, нормально замкнутый при отсутствии движения и кратковременно размыкающийся при обнаружении движения. Но просто постоянно мигать светом в такт движению было бы как-то нехорошо, поэтому информационный сигнал с датчика запускает одновибратор. Одновибратором в технике называют устройство, которое по входному запускающему импульсу формирует выходной сигнал заданной длительности Т. Для наших целей освещения одновибратор классического типа дополнен дополнительным каскадом, превращающим его в одновибратор с перезапуском. То есть каждый последующий входной импульс перезапускает устройство так, что длительность выходного сигнала при скажем, трёх входных импульсах И, интервал между которыми меньше, чем установленная выходная длительность импульса Т (И1, И2 и И3) выходная длительность может быть представлена в виде Т1+Т2+Т3+Т. Здесь Т1, Т2, Т3 это отработанные задержки до прихода следующего импульса по входу. То есть пока кто-то шебуршится в комнате или, скажем, пробегают мыши свет будет гореть непрерывно, а после последней пробежавшей мышки свет будет гореть ещё установленное время Т и затем погаснет.
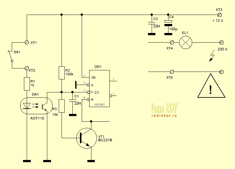
Рассмотрим принципиальную схему устройства на рисунке

Схема девайса

Сам одновибратор собран на одном триггере D-типа микросхемы К561ТМ2. Для обеспечения перезапуска добавлен каскад на транзисторе VT1. При поступлении следующего импульса Этот транзистор разряжает времязадающий конденсатор С2. Для ограничения тока разряда введён резистор R4. Выходной логический сигнал с прямого выхода триггера через токоограничивающий резистор управляет ключём на транзисторе VT2. В коллектор этого транзистора включён светодиод оптронного симисторного ключа VS1. Для индикации срабатывания схемы можно добавить резистор R7 и красный светодиод LED1. Симистор оптрона включён параллельно силовому выключателю света в автоматизируемом помещении через контакты ХТ4 и ХТ5. Данное подключение позволяет сохранить независимость управления светом как со схемы автоматики, так и прежним, традиционным способом.

Детали и монтаж.
Транзисторы можно использовать любые кремниевые низкочастотные, для транзистора VT1 важен высокий коэффициент усиления и низкое напряжение насыщения. Автор использовал ВС237В, просто потому что они были под руками. Из отечественных должны неплохо работать КТ3102В, Г и аналогичные. К VT2 требования гораздо ниже, тут можно использовать КТ315в и Г. Выбор параметров времязадающей цепочки обычно считается по известной формуле:

Тсек=0,7 R(Мом)ХС(мкф)

Из-за каскада на VT1 формула даёт большую погрешность в в этом устройстве, практически при использовании указанных на схеме номиналов выдержка равна 2,5 мин, что больше расчётной. Увлекаться как увеличением емкости, так и сопротивления не стоит. Увеличение ёмкости вызывает увеличение тока короткого замыкания каскадом перезапуска, да и большой ток утечки электролита радости не добавит. Увеличение сопротивления R5 свыше 3-4 Мом приводит к повышенным утечкам по монтажу.

Силовой ключ типа S202S02 замене подлежит с трудом как по лёгкости монтажа, так и по простоте управления и высоким характеристикам (8А, 220 В AC). Можно использовать для замены типовые схемы на симисторах, тиристорах с диодным мостом или просто реле. Подобные схемы достаточно хорошо описаны в литературе. В любом случае необходимо обеспечить гальваническую развязку силовой цепи освещения от датчика по соображениям электробезопасности!!!

После сборки схему надо тщательно отмыть от следов флюса, так как высокоомная времязадающая цепь весьма чувствительна к утечкам по загрязнениям платы. Для первоначальной проверки желательно (не подключая силовую цепь 220V!) установить светодиод LED1 (если он не был поставлен из экономии) и проверить работу схемы при низковольтном питании. При кратковременном размыкании контактов SA1 (например, временно заменив их микротублером-кнопкой МТ1) должен зажечься светодиод и через 2-3 минуты погаснуть. При нескольких последовательных нажатиях установленное время должно отрабатываться с момента последнего нажатия. После этого можно подключить лампу-нагрузку и проверить работу схемы в условиях, приближенных к боевым.

Если длина проводов от места установки датчиков до блока реле велика или высок уровень помех, то возможно самопроизвольное срабатывание реле от импульсных помех. В этом случае входную цепь целесообразно дополнить опторазвязкой, например по схеме, изображённой ниже.

Схема девайса

Печатная плата специально не разрабатывалась, автор обычно устанавливал подобные устройства в подходящих корпусах. Например, на фото приведён монтаж такого реле в корпусе промышленного реле с октальным цоколем.

Фотка девайса

Виден маленький радиатор из медной пластинки на ключе. При токах до 2-3 Ампер его достаточно, особенно при повторно-кратковременной работе в системах освещения. После сборки и проверки полезно плату сбрызнуть полиуретановым аэрозольным лаком, это обеспечит устойчивую работу в условиях влажности и мышеопасности.

Источник: www.radiokot.ru


Добавил:  Павел (Admin)  
Автор:   

Вас может заинтересовать:

  1. Ультразвуковая стиральная машинка
  2. Автоматическое выключение усилителя
  3. Защита аппаратурыот бросков напряжения питающей сети
  4. Велосипедный спидометр
  5. Автоматическое управление водяным насосом


    © PavKo, 2007-2018   Обратная связь   Ссылки views: 7873 -- users: 7463 -- web3   Яндекс.Метрика