Портал для радиолюбителей
   Автоматическое включение персонального компьютера
    Главная -> Статьи -> Компьютерная электроника -> Автоматическое включение персонального компьютера


<< Назад в раздел   Распечатать Дата добавления: 2008-01-27 | Просмотров: 14066

     Всем люди, использующие ПК в повседневной жизни, знают или просто слышали, что есть программы которые выключают ПК по прошествии определеного времени. К сожалению нет подобных программ которые могли бы включать ПК в определенное время например: как приятно будет проснутся утром под любимую песню или группу :-)(то есть использовать как будильник). Возможно и есть такие программы:-) но я к сожалению не слышал о таких:-(. Такие программы в принципе невозможны потому как выключеный комьпьютер не работает совсем !!! и даже самая очень навороченная прога небудет иметь среды, оболочки где бы она могла функционировать.

     Предлагаю решить данную проблему с помощью моего самодельного таймера для включения ПК. За основу взят мой таймер на базе наручных (карманных) электронных часов :-) с встроенным будильником. Используем только одни часы, только для включения ПК. На вход включения питания (АТХ стандарта) материнской платы подается сигнал включения с реле с нормально разомкнутыми контактами, к контактам (POWER_ON) мат платы. Наиболее удобно для подключения сделать переходник кнопки питания (в некотором роде удлинитель с разъемом) и с помощью реле таймер наш будет включать ПК.

    Для устройства необходимо использовать отдельный источник питания, использовать питание Материнской платы не рекомендую так как напряжения +5 В недостаточно для срабатывания реле РЭС 10, для нормального срабатывания которого нужно 7-8 вольт. Основная причина по которой нужно использовать внешний источник питания это возможно повреждение материнской платы при неквалифицированном подключении к БП ПК (просто пожалейте свой комп :-) ему тоже хочется долго жить)

  

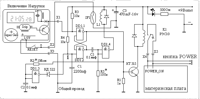
Функциональная и принципиальная схема устройства.
Печатная плата здесь

     В основу устройства положен RS-триггер выполненный на элементах И-НЕ (микросхема К561ЛА7) , который собственно и делает необходимые переключения. Устройство включается автоматически при помощи электронных наручных или карманных часов, который выдает сигнал на включение персонального компьютера (кратковременное срабатывание реле). Конденсатор С1 необходим для предварительной предустановки RS-триггера в нулевое состояние. Третий свободный элемент И-НЕ используем для сброса ТРиггера по прошествие 0,5 сек, в первоначальное состояние. RС цепь R2,C2 необходима для усновки длительности срабатывания релюшки. Подборкой элементов этой цепи определяем нужную длительность = 0,5сек. Четвертый элемент И-НЕ и цепь R5 C5 используем для задания длительности срабатывания SF1, примерно 0,5 сек К выходу RS-триггера подключен транзистор работающий в ключевом режиме, управляет небольшим реле РЭС10 или аналогичным. Нормально разомкнутые контакты данного реле соеденены паралельно контактам POWER_ON мат платы, и кнопки включения ПК.

    Следует заострить внимание на том что что при срабатывании Будильника любых электронных часов, звучит любой звуковой фрагмент длящийся 1 минуту. Поэтому в схему введена обратная связь L1, SF1, X2, кнопка RESET - которая по включении ПК выключает этот фрагмент (звуковой) примерно через 1 секунду. Кнопка RESET - та кнопка в электронных часах которая выключает будильник при нажатии на неё, соеденен с разъёмом Х2.

     В устройстве применены следующие детали: микросхема К561ЛА7,малогабаритное реле РЭС-10, или аналогичное, Геркон SF1 любый миниатюрный например: от компьютера приставки "СИНКЛЕР или РОБИК", поверх геркона наматывается катушка L1 500-800* витков эмалированного провода сечением 0.05 мм. Кстати нечто не мешает заменить Реле К1 аналогичным узлом (SF1, L1), главное чтобы контакты геркона были нормально разомкнуты. Светодиод красного или зелёного свечения, все диоды КД 522 или аналогичные, малогабаритные сопротивления мощностью 0,125Вт.. Конденсаторы Керамические - соответствующего номинала, также желательно использовать монтажные штырьки и ответная часть к ним для удобства соеденения таймера с ПК.

     Настройка таймера для включения ПК очень простая, просто устанавливаете время срабатывания будильника и все. Естественно что ПК должен находится в Дежурном режиме. Еще раз повторюсь что режим подачи звукого сигнала каждый час должен быть отключен. Иначе ваш компьютер будет будет как часы, :-) включаться и выключаться каждый ЧАС!
________Чуть было не забыл :-( как просыпаться под любимую музыку? создаете файл с расширением .m3u (плэй лист программы WinAmp) с любимой песней , прописываете в Автозапуске вашего ПК данный файл :-). И если у вас крепкий сон то вы наверняка проснетесь под любимую музыку. Нет ? Тогда вам не повезло:-( проснетесь раньше, от негромкого шума вентиляторов вашего ПК:-) ну вот сейчас ВСЕ!

     P.S. помеченное "*" звездочкой необходимо уточнить экспериментально.


Добавил:  Павел (Admin)  
Автор:  Эдик М. г. Усть-Илимск (E-mail: mbit@list.ru) 

Вас может заинтересовать:

  1. Подключение USB-мыши к PS/2 разъёму компьютера
  2. ATX-совместимый блок питания компьютера для автомобиля
  3. Управление приборами через USB-порт компьютера.
  4. Сопряжение звуковой карты с музыкальным инструментом
  5. Расширитель интерфейса PC


    © PavKo, 2007-2018   Обратная связь   Ссылки views: 452 -- users: 373 -- web3   Яндекс.Метрика