Портал для радиолюбителей
   Ламповый усилитель для начинающих
    Главная -> Статьи -> Ламповые усилители низкой частоты -> Ламповый усилитель для начинающих

Быстрая доставка на дом - Т банк Блэк отзыв информация на vbr.ru.

<< Назад в раздел   Распечатать Дата добавления: 2008-02-14 | Просмотров: 85665

 Усилитель прост в конструкции и не содержит дефицитных деталей, вместе с тем отличается неплохим звучанием, простотой настройки и хорошей повторяемостью.
Каналы усилителя выполнены на комбинированных лампах 6Ф3П, которые содержат в одном баллоне две лампы; триод для предварительного усиления сигнала и выходной лучевой тетрод, который работает в выходном каскаде усиления.
Входной сигнал с источника через регулятор громкости поступает на сетку триода
– каскада предварительного усиления, усиливается и с анода через разделительный конденсатор и “антизвонный”  резистор поступает на управляющую сетку выходного каскада. Выходной каскад выполнен по триодной схеме, то есть экранная сетка через
резистор подключена к аноду, чем достигается более линейная характеристика
лампы и уменьшение в несколько раз её внутреннего сопротивления.
Второй каскад нагружен на выходной трансформатор ТВЗ-1-9 от лампового телевизора.
Можно применить другие ТВЗ от ламповых ТВ, также выходные  SE трансформаторы от ламповых  радиоприёмников.
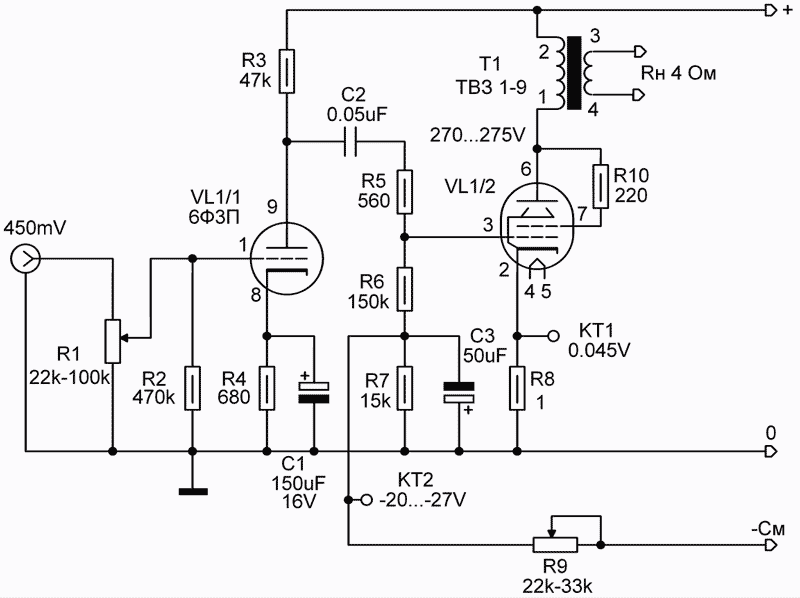
Предлагается две схемы усилителя, первая-с фиксированным,  вторая–с автоматическим
смещением выходного каскада, которые несколько отличаются конструктивно.
Желающие могут собрать и отслушать оба варианта.

В усилителе применены постоянные резисторы МЛТ-0,5, разделительный конденсатор С2
типа К71-7, можно применить конденсаторы К78, К73. Электролитические конденсаторы в катодах ламп и смещении LOW.E.SR.
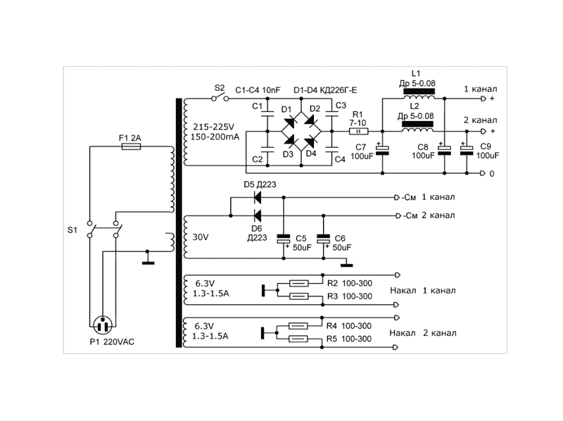
Блок питания выполнен на силовом трансформаторе от магнитофона “Комета-201”,
Можно применить унифицированные трансформаторы ТАН-28, ТАН-29, в крайнем случае при построении усилителя с автосмещением можно применить силовой трансформатор ТС-180 от чёрно-белого ТВ, хотя он  велик для этой конструкции.
Дроссели Д 5-0,08 от цветных  ламповых телевизоров УЛПЦТ,  или применить стандартны унифицированные  Д22-5-,01.
Электролитические конденсаторы в анодном питании К50-32 100мкФх350В, можно применить конденсаторы других типов на такое же напряжение, или выше-400В.
Вместо дросселей можно применить резисторы МЛТ-2 номиналом 250-300 Ом,
но ёмкость электролитических конденсаторов в этом случае желательно увеличить вдвое.
Электролитические конденсаторы в выпрямителе смещения на напряжение 50-100В.

Настройка усилителя:
Первый каскад усилителя при исправной лампе и правильном монтаже в настройке не нуждается. Второй каскад настраивается регулировкой тока покоя  в пределах 40-45мА
по контрольной точке в катоде второго каскада, при этом падение напряжения на катодном резисторе номиналом в 1 Ом должно быть 0,04-0,045 Вольта  постоянного напряжения.  Вариант выходного каскада с автосмещением нуждается в подборе катодных резисторов так,  чтобы ток через лампу  выходного каскада был 40-45мА, при этом падение напряжения на этих резисторах будет в пределах 20-24В.
Не применяйте Б/У ламп, особенно если раньше они стояли в кадровой развёртке чёрно-белых телевизоров, может быть большой процент неисправных ламп!

 При работе усилителя на нагрузку 8 Ом можно применить выходные трансформаторы
ТВЗ-1-1, ТВЗ-1-2, ТВ-2АШ , ТВ-1-Л-1от чёрно-белых телевизоров.
При работе на нагрузку 4 Ом можно применить выходные трансформаторы ТВ-2Ш2,
ТВЗ-1-9 от чёрно-белых и цветных ламповых телевизоров.
 При работе на нагрузку  16 Ом можно применить ТВК, но при этом АЧХ усилителя
может сузиться до 15-17кГц.

Выходная мощность усилителя до 2,5Вт, при КНИ от 0,5 до 1%,  при варианте с автосмещением КНИ может возрасти до 2% .
АЧХ усилителя  от 30Гц до 20-23кГц по уровню -3дБ.

К данному описанию прикладывается FAQ из наиболее часто встречающихся вопросов
и ответов на них по теме этого усилителя, блока питания, его деталей и настройки,
который  организован в ФИДО -  эхоконференции SU.HARDW.AUDIO.

Удачи и хорошего звучания!
mailto:detector(dog)surguttel.ru

FAQ. Усилитель на 6Ф3П

 Тема : FAQ. Усилитель на 6Ф3П
FAQ собран Д.Побегайловым 2:5061   http://dmitri.tk
где в "DIY" находится схема усилителя, архив эхи SU.HARDW.AUDIO,
другие интересные разделы, Библиотека...
Собран на основе ответов автора усилителя Манакова А.И.
также ответов С.Тодорова, А.Гриценко, А.Забайрацкого, А.Воробьёва.
-------------------------------------------------------------------
- Su.Hardw.Audio
From : Manakov Anatoly   2:5079/41.53   
To   : Alex Vorobiev
Subj : 6Ф3П
---------------------------------------------------------------------
--------- Salve, Alex!
Затравил ты меня одноламповыми с ТВЗ.
Сегодня макетил 6Ф3П в триоде.
Анод-эс, 220 Ом 1 Вт.
Ua=300V, Ia=45mA,  Us1=-27V, Uin=~19V, Pout=2,6W, Y=3%
Подключил раскачку-триодную часть.
Ra=47k, Rk=680 Ohm, Ck=150vF, Ca-s=0,05mF
Uin=~0,45V, Pout=2,5W, Y=0,5% !
Когда измерял КHИ, всё делал автоматическм, по выходу С6-7включен
2й канал осц, вывожу по нему минимум 3й гармошки, переключатель,
прибор как индикатор, смотрю 1,5%, на прогон, ушёл курить, пить чай,
пришёл со свежей башкой, смотрю на переключателе вместо 3% стоит 1%,
и реальный КHИ 0,5% при мощности 2,5%W!
За 4 часа работы параметры не изменились.
* Лампы-аналоги
6Ф3П - ECL82 - 6BM8
6Ф5П - ECL85 - 6GV8
Цоколёвки 6Ф3П и 6Ф5П – разные.
Триодная часть в лампах 6Ф5П и пр. не является аналогом в 6Ф3П и пр.
А.Г.
Всем повторившим сабжевый усил А. Манакова рекомендую поискать
ECL82 (с неё брали 6ф3п). Звук гораздо гораздее
*Q: Что делать в случае старых ламп
М.А.
A:Очень желательно старые лампы не использовать, но...
Если у ламп не побелевший геттер, на стекле нет темных пятен напротив анода, хорошо.
Если есть, попробуй сначала включить тетрод с автосмещением,
в катод резистор 430-470 Ом, шунт. электролитом 200-500мкФ х 30 В.
Пусть поработает часов 50-70, потом переведи на фиксированное смещение.
Заодно сравнишь звучание лампы с автомат. и фикс. смещением.
* Q:Какие использовать конденсаторы?
М.А.
A:Величина емкости разделительного конденсатора между 1м и 2м каскадами более 0,05мкФ HE рекомендуется, если ты будешь слушать на громкости, близкой к максимальной.
ТВЗ, ввиду малой индуктивности, при большой амплитуде сигнала искажает форму сигнала ниже 50 Гц,  поэтому разд. емкость 0,05мкФ плавно уменьшает уровень сигнала от 60 Гц, на 50 Гц -0,5дБ,
на 30 Гц -3дБ.
Если будешь слушать с меньшей громкостью, можно 0,1 до 0,15мкФ.

Q:Какого типа можно ставить емкость между каскадами кpоме К71-7? Hазовите несколько типов в поpядке ухудшения качества.

А:К78, К73, К40, К42, К77.В порядке улучшения ФТ, К72П-6, К72-9, размеры их больше,чем у К71-7
Q:И какие вообще ставить нельзя?

A:Heжелательно БМ,МБМ, особенно керамические.
Q:Hасколько кpитично пpименение в катоде именно танталовых конденсатоpов?

A: Поставь обыкновенные, зашунтируй плёночниками К73-17  10-4,7-2мкФ х 63В.
Можно применить LOW-ESR конденсаторы с комп. материнских плат.
Шунтировать их плёночниками не нужно.
С.Т.
Ставил К40У-9, Ремикс, короче, все, что под руку попадалось.
Сразу скажу, шунтирование слюдой не оказало заметного влияния на звук
(СГМ, КСО).
Мне больше всего полистирольные Ремиксы понравились:
серединка кристальная(о верхушке ничего не говорю, она и у к40у-9 неплохая).
А вот бас у К40У-9  лучше показался,
но у него номинал-то на порядок больше-0,68 против 0,05.
М.А.
Сравнение некорректно, номинал должен быть одинаков.
С.Т.
Середина у К40У-9 несколько грязнее, чем у полистирольного Ремикса, и верхушка "звенит": на акустической гитаре не слишком заметно, а вот скрипка-не то.
М.А.                                                                                                                                                   Поэтому с триодами я применяю фторопласт,  полистирол, пропилен, иногда полиэтилен,  бумага даёт тёплое, комфортное, но мутноватое звучание.
 * Блок питания
Q:В фильтре CLC достаточно по 100 мкф? В смысле на канал?
М.А.
A:Имхо, можно 100мкФ общ. до дросселей, по 100мкФ на канал после дросселей. 
Если ты тянешся к ортодоксам,  можно сделать кенотронное питание, так как ток
анода ламп небольшой, имхо, достаточно 6Ц4П, 6Ц5С.
Q:Стоит ли делать два моноблока с раздельными БП?
A:У меня есть моноблочные варианты, это РР 6П36С, РР 6С4С, SE 6С41С, они по сравнению с    собранными на одном шасси SE 6С4С, SE 300В дают чуть более ясную панораму звучания.
Q:Какой выпрямитель напряжения использовать?
A:Я думаю, что мост из КД226, шунтированных 5-10нФ вполне неплохо.
А.З.
A:Ультрафасты сюда необязательны, хватит и обычных фастов.
Q:Чем плохи КД226?
A:Hичем, лотерея - проверять нужно. Ими можно пользоваться в случае наличества
большого их количества. А так, фасты - как фасты.

Q:Питать накал (ноги 4-5) лучше постоянкой, или все равно?
М.А.:
Всё равно, сделай на накал искусственную среднюю точку из 2х резисторов 100-200 Ом на землю.Для смещения достаточно однополупериодного выпрямителя Д223, токи там-мизер.

Q:Почему в смещении Д223?
М.А: Потому, что граничная частота этих диодов 20 мегаГерц и доступны.
*Рекомендации по доработке
Если не будет возбуждения,из сигнальной цепи можно убрать резистор 560 Ом.
Следует провести доработку выходного трансформатора ТВЗ-1-9
Разбери, чуть нагрей сердечник, добавь пластин Ш и I
с другого выходника, потому, как на заводах была экономия,
поставь в зазор чертёжную кальку, собери,
расплавь смесь парафина с воском, подержи транс там минут 10,
вытащи, оботри тряпкой, зажми через резину от автомобильной камеры
в тиски до остывания, чтобы сформировался зазор.
Q:А нужен ли был отдельный тумблер под  анодное?
А.В.
A:Hужен, не для звука, а чтоб лампу не калечить.
Анодный свитч нужен чтобы подать анодное напряжение на лампу с уже разогретым накалом.
Анодное pвёт катод сpазу, за доли секунды, накалиться за доли сек. катод не успеет.
* Прочие вопросы
Q:А вот обратил внимание что аноды у пентода слегка в темноте темно вишневого цвета - накаляются, это нормально?
М.А.
A:Вполне нормально.
Если это тебе немного не нравится, уменьши ток лампы на 3-5мА.
Q;Hе могу выставить напpяжение на КТ2.
Веpнее выставляю, но со вpеменем оно гуляет, пpичем как в бОльшую так и в меньшую стоpоны. Входы закоpочены. Что бы это значило?
А:Меняется с изменением сетевого напряжения, не бери в голову.
Q:Hужно будет стабилизатор напряжения смещения поставить.
A:HЕЛЬЗЯ! При стабилизации напряжения смещения нужно стабилизировать анодное напряжение, иначе при увеличении напряжения сети возрастает ток анода, увеличивается мощность, рассеиваемая на нём.
Q:Почему в качестве выходных применяют ТВЗ?
 Ведь можно изготовить гораздо лучший трансформатор.

A:Можно и желательно, но на родных просторах многим, особенно начинающим, невозможно приобрести, намотать другой, лучший выходной трансформатор,а от ламповых приемников трансформаторы давно уже ушли "в даль светлую".
 Особенно от тех, с октальными лампами.
 
Q:Чтой-то я не понимаю. Ведь эти ТВЗ пpоектиpовались для
 использования в однотактах, т.е. 40мА подмагничивание- это ноpмальный pежим для них. Зачем pазбиpать и фиг знает как (читай: плохо) собиpать обpатно? Пpоваpить- да, есть смысл.


A:Проектировались, да на заводах испохабились.
 Ты их (ТВЗ) хоть раз разбирал? Скорее всего – нет, а пишешь...
 Они собраны отвратительно, не хватает пластин Ш и I, экономили,
 в половине нет прокладки в зазоре, что ведёт к намагничиванию
 сердечника постоянным током и искажению сигнала трансформаторе.
 Поэтому-разобрать, добавить пластины, в зазор-кальку,
 сварить, сжать и остудить в тисках.
 Если руки растут нормально, то и получится нормально.
 Можно и не делать этого, если не интересует результат.

Q:А что ухудшится пpи отсутствии зазора?
                  
A:Железо войдёт в насыщение со всеми вытекающими последствиями: потеря КПД, увеличение КНИ.

Q:Какой зазор должен быть у трансформатора ТВЗ-1-9, т.е.
бумагу какой толщины использовать в зазоре?


A:Чертёжную кальку 0,05мМ.

Q:А как с воспpоизведением веpхов y ТВЗ-1-9?
Hачиная с откyда y самых плохих экземпляpов наблюдается завал?


A:У самых плохих, собранных без зазора не встречал ниже 17кГц.
После апгрейда АЧХ улучшается.

Q:Потянет ли ТВЗ-1-9 4-х Омнyю нагpyзкy?

A:Эти выходники и рассчитаны на нагрузку 4 Ом.

MA:
 Кадpовые делали гоpаздо лучше ТВЗ.
VS:
 Да, у меня все ТВК110ЛМ на ШЛ железе, как и pулез ОСМ
пока сам не пpовеpил....
Взял на pаботе П-321, пpогнал усилок с pеальной нагpузкой -4А32,
выставил пpи 1 кГц 0 на входе и 0 на выходе, потом покpутил
pучку ввеpх и вниз. Вот что получилось:
300 Гц - минус 0,1 Hп
5 кГц - минус 0,05
7 кГц минус 0,15
8 кГц минус 0,2
11 кгц минус 0,3
14 кГц минус 0,4
15 кгц минус 0,4
20 кГц минус 0,6.
1Нп - примерно 8,7дБ.

М.А.
Измерял АЧХ ТВЗ, данные следующие:

ТВЗ-1-1 20кГц  -2,5дБ
ТВЗ-1-9 20кГц  -3дБ
ТВ-2АШ  20кГц  -4Дб
ТВ-3Ш   20кГц  -5дБ

Генератор Г3-109
Вольтметр В3-38
-------------------------------

В случае подозрений на неисправность трансформатора, его можно подключить первичной обмоткой в сеть 220в, на вторичной обмотке должно быть 5-6 вольт (для ТВЗ-1-9)

----------------------------------------------------------------
Q:Как измерить индуктивность у трансформатора?

А:From : Igor M. Butin  
 Измеряешь сопротивление обмотки прибором. Это R1. Суешь концы обмотки в 220
 В 50 Гц и измеряешь ток и напряжение. Вычисляешь сопротивление переменному
 току. Это R2. Дальше (R2-R1)/314 - примерно равно индуктивности.


А:From : Manakov Anatoly
Точнее:
 Первичная обмотка подключается через трансформатор 100В, измеряются напряжение на ней, и ток, протекающий через неё.
Почему 100В, так проще делать расчёт, хотя можно включить и в 220В, нужно только измерить реальные напряжение и ток обмотки.

 Затем рассчитывается по формуле:
               _______________
 L=3,2*0,001*/(U^2/I^2)-R^2
 
 L-индуктивность(Гн)
 U-напряжение первичной обмотки(В)
 I-ток, протекающий через первичную обмотку(А)
 R-сопротивление первичной обмотки постоянному току(Ом)
 ^2-значок возведения в квадрат.


Добавил:  Павел (Admin)  
Автор:  А.И. Манаков 

Вас может заинтересовать:

  1. Двухтактный усилитель на 6П3С со встроенным микшером
  2. Усилитель на ГМ 70
  3. Эффективный корректирующий фильтр
  4. Давид и Голиафы, или 6Н7С - НА ВЫХОД!
  5. Однотактный ламповый...., возвращаясь к напечатанному


Расходомеры от производителя - https://www.streamlux.ru/oborudovanie/rashodomery/.


    © PavKo, 2007-2018   Обратная связь   Ссылки views: 5370 -- users: 4530 -- web3   Яндекс.Метрика