Портал для радиолюбителей
   SE на 6П3С и 6Н8С
    Главная -> Статьи -> Ламповые усилители низкой частоты -> SE на 6П3С и 6Н8С


<< Назад в раздел   Распечатать Дата добавления: 2008-03-27 | Просмотров: 35278

Не секрет что в наше время не так просто найти новые недорогие хорошо звучащие лампы (типа EL34). Вот и я столкнулся с удручающим положением на рынке, конечно это касается переферийных областей России, но не будем забывать что не все живут в Москве и её окрестности ;)

Однажды решив что мне не хватает SE на 6П14П и 6Н1П побежал я на рынок с надеждой разжится парой "элек", но не тут то было, выбор ограничивался разномастными б.у. октальными старыми лампами, пальчиками и новыми генераторными и модуляторными лампами. Помня как завершился мой опыт с намоткой выходников для Гу 34Б %)), я решил для себя что сделаю SE на доступных деталях.

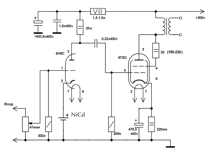
В результате мой выбор пал на хорошо известную схему с малосигнальным триодом 6Н8С и распространённой 6П3С с трансформатором ТВЗ1-9 (естественно доработанным). Недолго думая я решил внести свои небольшие изменения. Схема очень проста и повторяема. По входу у меня стоят аттенюаторы с Брига, светлая ему память :) поскольку ALPS я вживую не видел. Смещение на сетке входного триода задаётся аккумулятором (я взял GP NiCd на 600 мАч) это решение уже много раз обсуждалось в форумах, думаю что оно наиболее полно реализует все достоинства этого триода.

В отличии от прообраза я не стал параллелить триоды, поскольку считаю что у каждой лампы своя сигнатура звучания и не стоит их смешивать, в итоге и экономия небольшая :) Первый каскад обычный резистивный, можно было организовать и SRPP но опять же исходя из реального положения (у меня всего по 2 штуки 6Н8С, 6Н9С и все разные) решил оставить классическое решение.

Для любителей посчитать подумать можно сделать лофтин-уайт без разделительного конденсатора, но я думаю такой вариант больше пригодится для EL34, тем более такая схема есть на аудиопортале и стала уже классикой. Что касается выходного каскада, я решил ввести 6П3С в работу с током второй сетки, заменив 220 Ом на 20 Ом, благо ламп этих у меня около 50 штук :) Объяснить с физической и математической точки зрения этот шаг не могу, но в этом варианте лампы будут звучать глубже и объёмнее, извините за такие субъективные критерии.

Более долговечными будут 6П3С-Е, кстати они по моему мнению имеют ещё более эстетичный вид по сравнению с обычными. Особым шиком будет использование старых фигурных 6П3, но для их большего срока службы рекомендую значение сопротивления сеточного резистора изменить с 20 Ом на 150 Ом - всё же не так много осталось этих красавиц. Можно сделать режим "триод или пентод" добавив переключатель.

Смещение выходного каскада автоматическое, проанализировав состояние большого количества 6П3С разных годов понял что оставлю именно эту версию смещения , по желанию можно сделать фиксированное и проводить ТО раз в полгода, а то и чаще. При фикс. смещении следует вернуть значение сопротивления резистора второй сетки к номиналу в 150-220 Ом. Достоинства фиксированного смещения всем известны по конструкциям уважаемого Манакова А.И.

Останавливаться на выборе пассивных элементов не буду, т.к всё весьма субъективно и скорее определяется индивидуальными пристрастиями слушателя, только замечу что в выходном каскаде в катоде у меня стоит Low ESR Hitano ничем не шунтированный. Вобще по моему скромному мнению лоу еср конденсаторы не нужно шунтировать, выигрыша будет ничтожно мало, а дополнительный элемент в цепи это ещё один источник исажений, конечно для экстремалов есть Black Gate, но по сравнению с батареей неполярных МБГО чёрные врата покажутся игрушкой ;) Хотите получить максимум - используйте неполярники ! Правда габариты будут немаленькие ну и соответственно некоторые проблемы могут возникнуть с монтажом. В общем я действовал по простому правилу минимализма в Hi-End усилителестроении :)

Переходной конденсатор решил оставить К40-у9, как наиболее приятный моему слуху, ибо алюминиевые дженсены меня не вставили, а медных мне не сыскать. Все резисторы ПТМН , хотя и с банальными МЛТ звук оставался приличным. В фильтре питания первого каскада 7-ми ваттый зелёный проволочник снятый с дедушкиного телевизора.

Собственно в БП нечего особенного , лично у меня стоит ТСШ с мостиком из хексфредов и П-образным фильтром, но предпочтительным будет кенотронное питание. Особо хочу остановится на фильтре питания первого каскада, я не ошибся с номиналом электролита, это именно 1400 mF на 400 V, дело в том что я активно занимаюсь фотографией и в результате этого довольно часто меняю аппаратуру по необходимости и по причине её поломки, вот и осталась у меня вспышка OLYMPUS G-40 (сгорели смд компоненты на платах) вскрыв её я обнаружил шикарную ёмкость Matsushita :) Вот щастье то привалило, подумал я и вставил этот электролит туда где он ещё поработает для меня. Считайте это конструкторским бзыком, конечно можно поставить Ничикон или Самсунг меньшей ёмкости.

Пока ещё не сделал схему задержки подачи анодного напряжения, конечно было бы неплохо запитать кенотронами, но очень лениво искать или перематывать силовой трансформатор, не будьте такими ;)

Про доработку различных ТВЗ достаточно написано и велосипед мне не изобрести, естественно хорошо намотанный трансформатор с бОльшим сечением будет получше. Если есть возможность можно использовать выходники с радиоприёмников 50-60 -х годов. Опять же про монтаж всё известно - это звезда или паук, кому как нравится :) провод на накал - витая пара. В моём варианте компенсации фона на накале нет, его и так не слышно, но для перестраховки стоит сделать и вобще запитать от отдельного транса.

Корпус - это головная боль многих конструкторов подобных усилителей, я поступил очень просто. Сходив в мастерскую по ремонту корпусной мебели и найдя подходящий кусок фанеры с отделкой шпоном вопрос с верхней панелью усилителя был решён. Отверстия под октальные панели были высверлены перьевым сверлом Stayer на 26 мм, далее они были закреплены четырьмя каплями эпоксидки на каждую панельку со стороны монтажа, для боковых стенок использовался ламинат с укрепляющими рейками привёрнутыми шурупами в потай, силовой тр-р находится внутри шасси перегороженного алюминиевой пластиной пополам, регулятор громкости в моём варианте крепится на правой боковой панели, необычно, но очень стильно, особенно с большой алюминиевой ручкой :) стыки верхней и боковых панелей закрыты декоративными рейками из бука или других ценных пород дерева :) Входные разьёмы, конденсатор фильтра питания первого каскада, выходные трансформаторы, выходные разьёмы и ,как было уже сказано, панельки под лампы находятся на верхней панели. Пока отсутствуют накладные декоративные рейки (нахожусь в процессе поиска материала) его портрет делать не буду :) Ножки корпуса изготовлены из трёх тонвалов старых советских переносных магнитофонов.

В результате всех стараний появилась ещё одна модификация народного усилителя (WolksAmp ?) с очень мягким глубоким и завлекающим звучанием, такие выводы я сделал прослушав пару концертных альбомов Pink Floyd , несколько альбомов George Duke и альбома Игоря Бутмана "Prophecy". Любителей классики прошу меня не пинать :) Звук кстати очень напомнил звучание старого радиоприёмника "Аврора" - объёмное даже в моно.

Усилитель работает сейчас в паре с акустикой на 4а32 (магнит альнико, неперемотанные два динамика включенные параллельно в одной АС с бумажными пищалями) в оформлении закрытый ящик. Что удивительно, он неплохо отыгрывал и с резиновыми тупыми S90F, конечно с потерей мощности из-за низкой чуствительности S90 и смазанной атакой НЧ обусловленной резиновыми 75ГДН и изначально ущербным расчётом фазоинвертора. Конечно обладателям такой акукстики лучше порекомендовать усилитель на мосфетах или ламповый мощный двутакт. Были испробованы ещё MBquart и опять было отдано предпочтение старым добрым 4а32. В общих словах, этот усилитель (да и многие другие SE) любит бумажные широкополосники с их открытым натуральным звучанием.

Что хотелось добавить? Думаю сделать предварительный усилитель на нувисторах вместе с темброблоком по +3Дб на НЧ и ВЧ по схеме Сергеева, подозреваю что есть схемы темброблоков с меньшим количеством элементов, если поступят предложения то буду очень признателен.

PS. До сих пор не понимаю почему многие не любят 6П3С? Может за синее свечение, так по мне это ещё добавляет шарма к мягкому тёплому свету накала :) Можно кстати добавить ещё малинового цвета подняв анодное напряжение, вольт эдак до 500 :) Ну вот и всё, желаю успешных повторений и удовольствия от прослушивания любимой музыки :)


Добавил:  Павел (Admin)  
Автор:  Stalker 

Вас может заинтересовать:

  1. Построение усилителя с учетом направлений электрических компонентов
  2. Мощный однотактник на ГУ-50
  3. Еще раз о 6ф5п (Лофтин-Уайт)
  4. Конструирование ламповых усилителей
  5. Двухтактный усилитель на базе Прибоя на лампах 6н1п и 6п36с


    © PavKo, 2007-2018   Обратная связь   Ссылки views: 3490 -- users: 3435 -- web3   Яндекс.Метрика