Портал для радиолюбителей
   Два устройства для кулера
    Главная -> Статьи -> Компьютерная электроника -> Два устройства для кулера


<< Назад в раздел   Распечатать Дата добавления: 2008-05-06 | Просмотров: 15419

Этот статья посвящена такой немаловажной части современного компьютера, как кулер (двигатель-вентилятор, если быть точным). От него зависит охлаждение системы, а значит нормальная работа компьютера. Подробно о принципе работы кулера можно прочитать в журнале"Радио-#12 за 2001 г.
Большинство вентиляторов выполнены в виде бесколлекторных двигателей с внешним ротором, снабженным крыльчаткой. Напряжение питания обычно 12 Вольт, потребляемый ток, в зависимости от размеров и мощности, от 70 мА до 0,35 А (у наиболее мощных). Коллекторные двигатели не применяют, так как их щетки довольно быстро изнашиваются и создают сильные шумы и вибрации, а также электрические помехи.

На роторе бесколлекторного двигателя установлены постоянные магниты, а на находящемся внутри него статоре - обмотки. Переключение тока в обмотках производится с помощью узла, определяющего положение ротора по воздействию магнитного поля на датчик Холла. Такие датчики внешне напоминают транзисторы и имеют три вывода - напряжение питания, выход и общий. Напряжение на выходе может изменяться или пропорционально напряженности поля, или скачком, в зависимости от конкретной модели датчика.

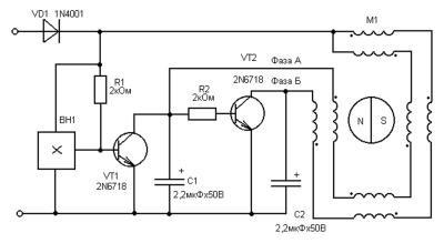
На рисунке 1 приведена схема двигателя SU8025-M. На статоре двигателя расположены четыре идентичные катушки, содержащие по 190 витков. Намотаны они сложенным вдвое проводом. В зависимости от углового положения датчика Холла относительно ротора, на выходе датчика будет низкий или высокий уровень напряжения.

Если уровень высокий, то открыт транзистор VT1, VT2 закрыт, и через обмотки группы А протекает ток. Ротор поворачивается, вместе с ним поворачивается и его магнитное поле. Когда уровень сигнала на выходе ВН1 сменится низким, VT1 закроется, а VT2 откроется, пропуская ток в группу обмоток Б. Ротор вращается дальше, ток снова переключается в обмотки группы А, и процесс повторяется снова и снова...

В моменты переключения тока на обмотках двигателя возникают выбросы напряжения (благодаря явлению самоиндукции). Для уменьшения этих выбросов параллельно участкам коллектор-эмиттер транзисторов VT1 и VT2 подключены конденсаторы С1 и С2. Диод на входе защищает остальную схему от повреждений в случае неправильного подключения питания.

Есть и другие варианты схем вентиляторов.

В процессе эксплуатации, возможно высыхание смазки, что приводит к повреждению поверхности оси ротора и втулки, а это в свою очередь приводит к усилению вибрации или даже заклиниванию ротора. Так что, если появился гул, который исчезает после нескольких минут работы, - это характерный признак того, что в подшипниках нет смазки. Еще одной проблемой является загустевание смазки, по причине низкого качества или попадание пыли, что является прекрасным тормозом для ротора. Для устранения необходима разборка и смазка.

Другой тип неисправностей - электрические. Как и в любом другом устройстве, неисправности эти бывают двух видов - "нет контакта, где должен быть, или он есть там, где его не должно быть" - обрыв или замыкание. У обмоток статора малое "омическое" сопротивление, поэтому при пробое коммутирующего транзистора или остановке крыльчатки (попадание туда чего-либо или заклинивание подшипника) ток в обмотке значительно возрастает, а это может привести к перегоранию проводов.

Для ограничения тока в случае возможной аварии последовательно в цепь питания вентилятора необходимо включить резистор сопротивлением 10 Ом. Если возникло желание (просто непреодолимое) перемотать сгоревшие обмотки, следует использовать провода марок ПЭВ-2, ПЭТВ-2, ПЭЛБО, ПЭЛШО подходящего диаметра. Точно соблюдайте число витков, иначе новые обмотки будут перегреваться.

Вышедшие из строя транзисторы лучше заменять более высоковольтными, подходящими по параметрам (ну и по размерам тоже...), если сможете такие найти. Скорее всего, придется искать другой сгоревший вентилятор для разборки.

Если установленные в двигателе конденсаторы рассчитаны на напряжение меньше 50 Вольт, их рекомендуют заменять более высоковольтными. Хотя рассмотреть на мелких деталях маркировку бывает и затруднительно...

Ремонт платы, вероятно, будет затруднен из-за ее малых габаритов и особенностей поверхностного монтажа. Обратите внимание на качество пайки - при работе двигатель довольно сильно вибрирует, и иногда детали просто отваливаются.
После окончания ремонта и установки кулера на место проверьте, не мешают ли его вращению шлейфы и провода, иначе придется повторять процедуру ремонта снова.

Cигнализатор вращения кулера

Итак, двигатель вертится, и все вроде в норме. Хорошо, если плата способна контролировать обороты вентиляторов, но ведь у многих еще работают "раритеты", которые и не подозревают о существовании кулеров с датчиками оборотов. Что можно предпринять в этом случае?

Можно попробовать приобрести устройство, описанное в одном из номеров "UPGRADE", - называется оно просто и незатейливо: TTC-ALC Fan Alarm. К этому устройству подключаются до трех вентиляторов, и при остановке любого из них раздается звуковой сигнал. Cигнал будет звучать до тех пор, пока не начнет вращаться вентилятор или не отключится питание. Только вот на снижение оборотов (без полной остановки вентилятора) эта штука не реагирует... Указанная стоимость "сторожа" составляла 11 долларов.

А почему бы не попробовать сделать такого "Большого Брата" для кулера самому? Вот и схема для заинтересовавшихся - рис. 2.

Схема предназначена для контроля оборотов двигателя с датчиком вращения. Выход датчика - транзистор с "открытым коллектором", при работе этот транзистор открывается и закрывается (два импульса на каждый оборот ротора). База транзистора VT1 будет периодически соединяться с общим проводом, и транзистор будет закрыт. При снижении оборотов "замыкание" базы VT1 на корпус будет происходить все реже, и напряжение на С1 начнет увеличиваться (ведь он заряжается через R1).

Как только напряжение станет достаточным для открытия транзистора, засветится индикатор HL1 и заработает мультивибратор на транзисторах VT2 и VT3. Если вентилятор все еще пытается вращаться, то сигналы принимают вид коротких звуковых и световых импульсов.

При полной остановке ротора сигнал становится непрерывным. Недостаток данной схемы выяснился в процессе опытной проверки - если ротор полностью останавливается в определенном положении относительно статора, тревожный сигнал не подается, хотя на уменьшение оборотов схема реагирует нормально. (Возможно, просто вентилятор такой неудачный попался...)

Еще одна схема, которая рассчитана на подключение к двигателю без тахометрического датчика. Реагирует она и на замедление вращения ротора, и на полную его остановку (рис.3).

Последовательно с двигателем включен резистор R1, который ограничивает ток, подающийся на двигатель в аварийных ситуациях. В процессе работы прохождение тока через обмотки носит импульсный характер, соответственно, на R1 будут появляться импульсы напряжения. При токе через резистор, примерно равном 130 мА, падение напряжения на нем составит чуть больше 1 Вольта (в полном соответствии с законом Ома). Импульсы поступают на базу VT1, который выполняет роль "усилителя". С его коллектора через конденсатор С1 эти импульсы управляют транзистором VT2, который периодически открывается этими импульсами и разряжает конденсатор С2.

Напряжение на С2 недостаточно для открывания VT3, сигнализация молчит. При замедлении вращения ротора двигателя импульсы поступают все реже, и когда напряжение на С2 достигнет величины, достаточной для открывания транзистора VT3, загорится светодиод и зазвучит тональный сигнал. Мультивибратор - такой же, как и в предыдущей схеме. Схема, возможно, далека от оптимальной, но работает вполне надежно.

В "вопросах по железу" встретился вопрос о программе, которая бы отрубала всю деятельность процессора по превышению определенной температуры, например, при остановке кулера. Программ, которые бы отрубали процессор, вроде пока не было (если не считать команды на окончание работы и отключение).

Программы, контролирующие обороты кулеров и напряжение на плате, есть, но они работают с современными платами. А что делать остальным? Ответ такой - собрать и опробовать схему, описанную выше, и ввести туда диод, цепь которого показана штриховыми линиями. Возможно, придется увеличить емкость конденсатора С2, чтобы сброс происходил при очень малых оборотах вентилятора, недостаточных для нормального охлаждения процессора. Работать схема будет так же, как и раньше, но вдобавок при остановке кулера кроме срабатывания сигнализации будет происходить непрерывный "сброс". Световая сигнализация в данном случае просто необходима, чтобы сразу установить причину тревоги.

Еще один вариант такой схемы (рис.4), работает аналогично предидущей схеме. Индикация осуществляется светодиодом "Power", который обычно подключается к хорошо знакомому разъему "Power led" на материнской плате. Логика работы проста: если светодиод горит - все нормально, если нет - пора извлекать кулер для "профилактики".

     

Вопросы по изготовлению

В схемах применимы транзисторы, подобные по параметрам обычным КТ315, КТ361 с граничным рабочим напряжением коллектор-эмиттер не менее 15 Вольт. Светодиоды - любые, желательно красного цвета свечения - сигнал тревоги все-таки... Закрепить их можно в крышке свободного отсека (например, 5").

Желательно будет подписать, какой индикатор к какому вентилятору относится. Величину ограничительного резистора R1 необходимо уточнить - главное, чтобы при работе в нормальном режиме напряжение на нем было чуть более 1 Вольта.

Некоторые пользователи хотят разогнать в своем компьютере абсолютно все, включая вентиляторы. Например, пришел вопрос такого рода: "Есть желание поиздеваться над своим кулером Golden Orb, поиграть с напряжением (в основном, с повышенным). Подключил его к внешнему источнику, а хотелось бы знать и количество оборотов. Как его подключить к матери, чтобы ничего не спалить и обороты определялись?" Для ответа на этот вопрос приводится схема на рисунке 5.

Минус внешнего источника соединяется с минусовым проводом вентилятора и разъема. Плюсовой провод от вентилятора подключается к выводу внешнего источника. Выход датчика оборотов не трогаем.

Помните, что обычно для регулировки оборотов напряжение меняют в пределах 7...13,5 Вольт. Если хотите подать больше - ваше дело, только потом не говорите, что вас не предупреждали... И лучше всего держите наготове запасной кулер...

Устройство термоконтроля

Основная проблема, которая связана с работой кулера - шум, который со временем сильно надоедает. Особенно это касается небольших офисов, где на "двадцати квадратах"- может размещаться 5-6 машин. И это притом, что на таких машинах, как правило, работают программы не требующие больших ресурсов. Частично избавится от шума возможно, например, снизив скорость вращения крыльчатки вентилятора, подключив минусовой провод кулера (обычно черный) не к общему, а к +5в (красный провод питания) тем самым, снизив напряжение питания кулера до 7 вольт, или запитать кулер через стабилитрон в обратном включении. Хотя это и небезопасно, так как может привести к выходу из строя компонентов компьютера в результате недостаточного охлаждения. С вентиляторами, которые подключаются к материнской плате, еще как-то можно бороться, но с основным источником шума - вентилятором в источнике питания дело обстоит сложнее, хотя бы потому что этот вентилятор обеспечивает охлаждение системы в целом. Конечно, дорогие фирменные источники оснащены системой регулирующей работу кулера, но в большинстве компьютеров таких систем нет. Дело в том что производители компьютеров стараются максимально снизить стоимость своей продукции, применяя дешевые источники питания.
Чтобы понизить звук, издаваемый вентиляторами персонального компьютера, можно пойти по пути разумного снижения скорости их вращения. В самом деле, всегда ли нужен пропеллер, гоняющий воздух (и пыль) на полную мощность? Принудительный обдув необходим, если температура охлаждаемого объекта превышает некоторую определенную величину, а ниже нее вентиляторы могут работать вполсилы или не работать вообще, постепенно ускоряясь до своей максимальной скорости с повышением температуры. Так, например, радиаторы современных блоков питания для ПК остаются практически холодными при типовой нагрузке (обычно она заведомо меньше половины максимальных возможностей блока), то есть, нет никакой необходимости "гонять" вентилятор блока питания на полных оборотах, тем более что часто именно он дает основной вклад в шум системного блока.

Чтобы снизить тепловыделение процессора во время даже кратковременных (доли секунды) простоев применяются различные программные охладители (например, CPUidle, Waterfall и др.) которые при помощи специальных команд "усыпляют" процессор во время пауз в работе, благодаря чему его температура резко снижается. Более того, подобные средства программного охлаждения уже встроены в ядро многих современных опера систем (Windows, Linux и др.), и достаточно лишь их активизировать (например, надо установить Windows при включенной в BIOS материнской платы опции ACPI, и эти команды начнут работать автоматически). При этом температура процессора во время вашей активной работы с Word'ом, Photoshop'ом, почтой или браузером вряд ли будет подниматься выше 35 градусов! В этих ситуациях вполне логично замедлить вращение вентилятора процессорного кулера, уменьшив его шум и существенно увеличив срок службы.

Для каждого применения критическая температура регулировки вентиляторов может быть своя, однако в большинстве случаев внутри системного блока вполне подойдет единая универсальная настройка. До температуры термодатчика (расположенного в нужном месте) в 35-40 градусов Цельсия (такая температура далека от критической для любых компьютерных компонентов) вентилятор может вообще не работать, либо работать с минимальным количеством оборотов. При этом издаваемый им звук будет намного тише обычного (на 10-15 дБ при вращении на половинной скорости), а долговечность работы вырастет в несколько раз! По мере повы температуры примерно до 55 градусов вентилятор должен разгоняться на полную скорость и выше 55 градусов - работать на максимальной скорости.


      Предлагаемая ниже схема обеспечивает простую регулировку оборотов вентилятора без контроля оборотов. В устройстве использованы отечественные транзисторы КТ361 и КТ814.




рис.7 Принципиальная схема регулятора.

Конструктивно плата размещается непосредственно в блоке питания, на одном из радиаторов и имеет дополнительные посадочные места для подключения второго датчика (внешнего) и возможность добавить стабилитрон, ограничивающий минимальное напряжение, подаваемое на вентилятор.

       

рис.8 Внешний вид и топология печатной платы.



Существуют и более сложные схемы регулировки, например - FANSpeed (рис.9)








рис.9 Принципиальная схема и внешний вид регулятора FANSpeed.


      Функция такого управления скоростью вентилятора от термодатчика реализована в простой электронной схеме (рис.9). Схема содержит простейший операционный усилитель типа КР140УД7 (можно применить и КР140УД6), один транзистор (КТ814 или КТ816 любой буквы - только для вентиляторов с максимальным током не более 220 мА), стабилитрон VD1 (любой из КС162 или КС168), несколько резисторов и конденсаторов (допуск номиналов для резисторов - 10 %, для конденсаторов - любой), и обычные кремниевые диоды общего применения (например, КД521, КД522 и др.) в качестве термодатчиков VD3 и VD4. Элементы R9, HL2 и VD6 необязательны и служат только для индикации величины выходного напряжения по яркости свечения светодиода HL2, однако светодиод HL1 необходим, поскольку стабилизирует работу схемы при измене питания.

Работа схемы регулировки скорости вращения вентиляторов от температуры основана на уменьшении с нагревом напряжения на p-n переходе диода (около 2 мВ на градус Цельсия). Настройка рабочего режима схемы сводится к установке подстроечным резистором R4 выходного напряжения, подаваемого на вентилятор, равным примерно 6,5 Вольт при температуре датчика в 37 градусов Цельсия и разомкнутом джампере JP1. Для этого этого датчик на минуту засовывают в подмышку (сухую - чтобы исключить электроконтакт с проводящей кожей). Термочувствительность схемы (скорость увеличения выходного напряжения с температурой) определяется в частности номиналом резистора R6 и для варианта с одним диодом составляет примерно 0,3 Вольта на градус, то есть при данной калибровке на выходе будет 12 Вольт при температуре примерно 55 градусов.

Большинство из 12-вольтовых вентиляторов (как больших для блоков питания, так и поменьше для процессоров и видеокарт) способны стабильно вращаться при напряжении питания 3-5 Вольт (при этом их скорость примерно вдвое меньше номинальной). Однако для уверенного запуска часто необходимо более высокое напряжение 6,5-7 Вольт. Именно с этим расчетом в схему введены диод VD5 и двухпиновых джампер JP1 - при замкнутом джампере напряжение на вентиляторе не опустится ниже примерно 6,5 Вольт даже при температуре 20-25 градусов, что обеспечит бесперебойное вращение вентилятора на низкой скорости. Если вы хотите, чтобы при температуре ниже 30 градусов вентилятор останавливался совсем, джампер надо оставить разомкнутым. Для работы схемы можно использовать один или два диодных термодатчика, включенных параллельно. В последнем случае диоды VD3 и VD4 надо подобрать с примерно одинаковым прямым падением напряжения при одинаковой температуре, а номинал резистора R6 увеличить до 20 кОм. Схема будет срабатывать по более горячему датчику, поэтому, расположив их в разных местах, можно одной приставкой контролировать сразу две температуры. Например, на фотографии один термодатчик расположен прямо на печатной плате приставки и контролирует температуру окружающего воздуха, а другой - выносной на один из радиаторов. При монтаже термодатчиков на радиаторах следует тщательно избегать электрического контакта (и утечек) между выводами диода и другими металлическими частями компьютера, иначе схема будет работать неправильно.

Изменив некоторые номиналы схемы, можно заменить диоды VD3, VD4 на стандартный выносной термодатчик для материнских плат (например, 10-кОмный термистор, см. фото) - конструкция его термочувствительной части больше подходит для монтажа на процессорных кулерах, однако и стоит он намного дороже обычного диода.

Если вентилятор оснащен датчиком скорости вращения (три провода вместо двух), то этот третий провод (контакт ј3 разъема на вентиляторе) идет в обход схемы. При этом датчик вращения будетисправно работать до напряжения на вентиляторе 4,5-5 Вольт, выдавая меандр с логическими уровнями 0 и 5 вольт и удвоенной частотой вращения ротора: два противоположно расположенных на роторе (для равновесия) магнитика по очереди "включают" датчик Холла в статоре, имеющий выход типа открытый сток (коллектор), "подтянутый" на системной плате резистором к питанию +5 В. Однако при низких скоростях вращения (обычно ниже 2600 об./мин. для питания вентилятора меньше 6,5 В) многие материнские платы не способны адекватно считать обороты, выдавая при этом 0. Уверенный счет чаще начинается с 2800-3000 об./мин., так что это нужно учитывать в работе, чтобы попусту не пугаться.


Для уменьшения шума рекомендуется применять проволочную решетку (круглого сечения) для вентиляторов блоков питания и системных блоков (трехдюймовый типоразмер). Снижает свист ветра и улучшает воздуходув по сравнению со штампованными отверстиями в жести корпусов (рис.10).





Защита системного блока от пыли. Обмен опытом.

Есть два устройства, которые создают внутри себя низкое давление, одно из них пылесос, другое компьютер :)

Сложно сказать чем руководствовались разработчики, применив именно такую систему охлаждения, но, тем не менее, так оно есть. И единственный способ борьбы с ней - это установка дополнительных вентиляторов в нижнюю часть передней стенки корпуса и защита их фильтрами. Вентиляторов лучше ставить два - для создания внутри повышеного давления. Нагнетаемый ими воздух частично будет вытягиваться вентилятором блока питания, частично через щели корпуса.




По материалам первых выпусков рассылки "EVM News"


Литература

1. Александр Долинин (dragony67@mail.ru) "Большой Брат" для кулера
2. FANSpeed (http://fanspeed. chat.ru/)


Добавил:  Павел (Admin)  
Автор:  По материалам первых выпусков рассылки "EVM News" 

Вас может заинтересовать:

  1. Почему IrDA не годится для приема команд ИК дистанционного управления
  2. Регулятор скорости вентилятора (Вариант 2)
  3. Распиновки различных кабелей RS-232
  4. Термоконтроль для ПК своими руками
  5. Автоматическое включение персонального компьютера


    © PavKo, 2007-2018   Обратная связь   Ссылки views: 692 -- users: 566 -- web3   Яндекс.Метрика