Портал для радиолюбителей
   Стабилизированный регулируемый блок питания с защитой от перегрузок
    Главная -> Статьи -> Блоки питания, зарядные устройства -> Стабилизированный регулируемый блок питания с защитой от перегрузок


<< Назад в раздел   Распечатать Дата добавления: 2008-07-16 | Просмотров: 25740

    Множество радиолюбительских блоков питания (БП) выполнено на микросхемах КР142ЕН12, КР142ЕН22А, КР142ЕН24 и т.п. Нижний предел регулировки этих микросхем составляет 1,2...1,3 В, но иногда необходимо напряжение 0,5...1 В. Автор предлагает несколько технических решений БП на базе данных микросхем.


    Интегральная микросхема (ИМС) КР142ЕН12А (рис.1) представляет собой регулируемый стабилизатор напряжения компенсационного типа в корпусе КТ-28-2, который позволяет питать устройства током до 1,5 А в диапазоне напряжений 1,2...37 В. Этот интегральный стабилизатор имеет термостабильную защиту по току и защиту выхода от короткого замыкания.

КР142ЕН12А

Рис.1. ИМС КР142ЕН12А

    На основе ИМС КР142ЕН12А можно построить регулируемый блок питания, схема которого (без трансформатора и диодного моста) показана на рис.2. Выпрямленное входное напряжение подается с диодного моста на конденсатор С1. Транзистор VT2 и микросхема DA1 должны располагаться на радиаторе. Теплоотводящий фланец DA1 электрически соединен с выводом 2, поэтому если DA1 и транзистор VD2 расположены на одном радиаторе, то их нужно изолировать друг от друга. В авторском варианте DA1 установлена на отдельном небольшом радиаторе, который гальванически не связан с радиатором и транзистором VT2.

Регулируемый БП на ИМС КР142ЕН12А

Рис.2. Регулируемый БП на ИМС КР142ЕН12А

    Мощность, рассеиваемая микросхемой с теплоотводом, не должна превышать 10 Вт. Резисторы R3 и R5 образуют делитель напряжения, входящий в измерительный элемент стабилизатора, и подбираются согласно формуле:

Uвых = Uвых.min ( 1 + R3/R5 ).

    На конденсатор С2 и резистор R2 (служит для подбора термостабильной точки VD1) подается стабилизированное отрицательное напряжение -5 В. В авторском варианте напряжение подается от диодного моста КЦ407А и стабилизатора 79L05, питающихся от отдельной обмотки силового трансформатора.

    Для защиты от замыкания выходной цепи стабилизатора достаточно подключить параллельно резистору R3 электролитический конденсатор емкостью не менее 10 мкФ, а резистор R5 зашунтировать диодом КД521А. Расположение деталей некритично, но для хорошей температурной стабильности необходимо применить соответствующие типы резисторов. Их надо располагать как можно дальше от источников тепла. Общая стабильность выходного напряжения складывается из многих факторов и обычно не превышает 0,25% после прогрева.

    После включения и прогрева устройства минимальное выходное напряжение 0 В устанавливают резистором Rдоб. Резисторы R2 (рис.2) и резистор Rдоб (рис.3) должны быть многооборотными подстроечными из серии СП5.

Схема включения Rдоб

Рис.3. Схема включения Rдоб

    Возможности по току у микросхемы КР142ЕН12А ограничены 1,5 А. В настоящее время в продаже имеются микросхемы с аналогичными параметрами, но рассчитанные на больший ток в нагрузке, например LM350 - на ток 3 A, LM338 - на ток 5 А. Данные по этим микросхемам можно найти на сайте National Semiconductor [1].

    В последнее время в продаже появились импортные микросхемы из серии LOW DROP (SD, DV, LT1083/1084/1085). Эти микросхемы могут работать при пониженном напряжении между входом и выходом (до 1...1,3 В) и обеспечивают на выходе стабилизированное напряжение в диапазоне 1,25...30 В при токе в нагрузке 7,5/5/3 А соответственно. Ближайший по параметрам отечественный аналог типа КР142ЕН22 имеет максимальный ток стабилизации 7,5 А.

    При максимальном выходном токе режим стабилизации гарантируется производителем при напряжении вход-выход не менее 1,5 В. Микросхемы также имеют встроенную защиту от превышения тока в нагрузке допустимой величины и тепловую защиту от перегрева корпуса.

    Данные стабилизаторы обеспечивают нестабильность выходного напряжения 0,05%/В, нестабильность выходного напряжения при изменении выходного тока от 10 мА до максимального значения не хуже 0,1 %/В.

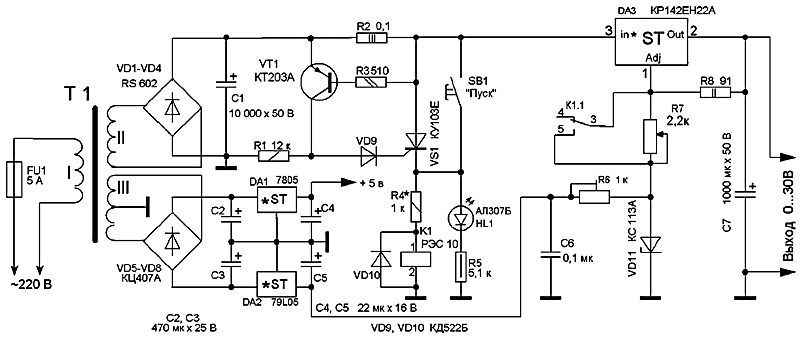
    На рис.4 показана схема БП для домашней лаборатории, позволяющая обойтись без транзисторов VT1 и VT2, показанных на рис.2. Вместо микросхемы DA1 КР142ЕН12А применена микросхема КР142ЕН22А. Это регулируемый стабилизатор с малым падением напряжения, позволяющий получить в нагрузке ток до 7,5 А.

Регулируемый БП на ИМС КР142ЕН22А

Рис.4. Регулируемый БП на ИМС КР142ЕН22А

    Максимально рассеиваемую мощность на выходе стабилизатора Рmax можно рассчитать по формуле:

Рmax = (Uвх - Uвых) Iвых ,

где Uвх - входное напряжение, подаваемое на микросхему DA3, Uвых - выходное напряжение на нагрузке, Iвых - выходной ток микросхемы.

    Например, входное напряжение, подаваемое на микросхему, Uвх=39 В, выходное напряжение на нагрузке Uвых=30 В, ток на нагрузке Iвых=5 А, тогда максимальная рассеиваемая микросхемой мощность на нагрузке составляет 45 Вт.

    Электролитический конденсатор С7 применяется для снижения выходного импеданса на высоких частотах, а также понижает уровень напряжения шумов и улучшает сглаживание пульсаций. Если этот конденсатор танталовый, то его номинальная емкость должна быть не менее 22 мкФ, если алюминиевый - не менее 150 мкФ. При необходимости емкость конденсатора С7 можно увеличить.

    Если электролитический конденсатор С7 расположен на расстоянии более 155 мм и соединен с БП проводом сечением менее 1 мм, тогда на плате параллельно конденсатору С7, ближе к самой микросхеме, устанавливают дополнительный электролитический конденсатор емкостью не менее 10 мкФ.

    Емкость конденсатора фильтра С1 можно определить приближенно, из расчета 2000 мкФ на 1 А выходного тока (при напряжении не менее 50 В). Для снижения температурного дрейфа выходного напряжения резистор R8 должен быть либо проволочный, либо металло-фольгированный с погрешностью не хуже 1 %. Резистор R7 того же типа, что и R8. Если стабилитрона КС113А в наличии нет, можно применить узел, показанный на рис.3. Схемное решение защиты, приведенное в [2], автора вполне устраивает, так как работает безотказно и проверено на практике. Можно использовать любые схемные решения защиты БП, например предложенные в [3]. В авторском варианте при срабатывании реле К1 замыкаются контакты К1.1, закорачивая резистор R7, и напряжение на выходе БП становится равным 0 В.

    Печатная плата БП и расположение элементов показаны на рис.5, внешний вид БП - на рис.6. Размеры печатной платы 112x75 мм. Радиатор выбран игольчатый. Микросхема DA3 изолирована от радиатора прокладкой и прикреплена к нему с помощью стальной пружинящей пластины, прижимающей микросхему к радиатору.

Расположение элементов Печатная плата

Рис.5. Печатная плата БП и расположение элементов

    Конденсатор С1 типа К50-24 составлен из двух параллельно соединенных конденсаторов емкостью 4700 мкФх50 В. Можно применить импортный аналог конденсатора типа К50-6 емкостью 10000 мкФх50 В. Конденсатор должен располагаться как можно ближе к плате, а проводники, соединяющие его с платой, должны быть как можно короче. Конденсатор С7 производства Weston емкостью 1000 мкФх50 В. Конденсатор С8 на схеме не показан, но отверстия на печатной плате под него есть. Можно применить конденсатор номиналом 0,01...0,1 мкФ на напряжение не менее 10...15 В.

Внешний вид БП

Рис.6. Внешний вид БП

    Диоды VD1-VD4 представляют собой импортную диодную микросборку RS602, рассчитанную на максимальный ток 6 А (рис.4). В схеме защиты БП применено реле РЭС10 (паспорт РС4524302). В авторском варианте применен резистор R7 типа СПП-ЗА с разбросом параметров не более 5%. Резистор R8 (рис.4) должен иметь разброс от заданного номинала не более 1 %.

    Блок питания обычно настройки не требует и начинает работать сразу после сборки. После прогрева блока резистором R6 (рис.4) или резистором Rдоп (рис.3) выставляют 0 В при номинальной величине R7.

    В данной конструкции применен силовой трансформатор марки ОСМ-0,1УЗ мощностью 100 Вт. Магнитопровод ШЛ25/40-25. Первичная обмотка содержит 734 витка провода ПЭВ 0,6 мм, обмотка II - 90 витков провода ПЭВ 1,6 мм, обмотка III - 46 витков провода ПЭВ 0,4 мм с отводом от середины.

    Диодную сборку RS602 можно заменить диодами, рассчитанными на ток не менее 10 А, например, КД203А, В, Д или КД210 А-Г (если не размещать диоды отдельно, придется переделать печатную плату). В качестве транзистора VT1 можно применить транзистор КТ361Г.

Источники

  1. http://www.national.com/catalog/AnalogRegulators_LinearRegulators-StandardNPN_PositiveVoltageAdjutable.html
  2. Морохин Л. Лабораторный источник питания//Радио. - 1999 - №2
  3. Нечаев И. Защита малогабаритных сетевых блоков питания от перегрузок//Радио. - 1996.-№12

Автор: А.Н. Патрин, г.Кирсанов


Добавил:  Павел (Admin)  
Автор:  А.Н. Патрин, г.Кирсанов 

Вас может заинтересовать:

  1. Автоматическое зарядное устройство для автомобильных аккумуляторов
  2. Фазовый регулятор мощности
  3. Преобразователь напряжения 12/220 В 50 Гц
  4. Источники питания на основе высокочастотного импульсного преобразователя
  5. Применение КР1182ПМ1


    © PavKo, 2007-2018   Обратная связь   Ссылки views: 15784 -- users: 15483 -- web3   Яндекс.Метрика