Портал для радиолюбителей
   Приемник на ПАВ резонаторе для работы с жучками
    Главная -> Статьи -> Шпионские штучки -> Приемник на ПАВ резонаторе для работы с жучками


<< Назад в раздел   Распечатать Дата добавления: 2010-08-25 | Просмотров: 12626

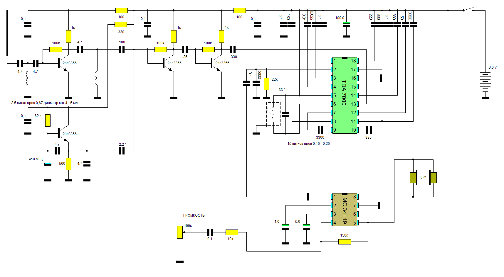
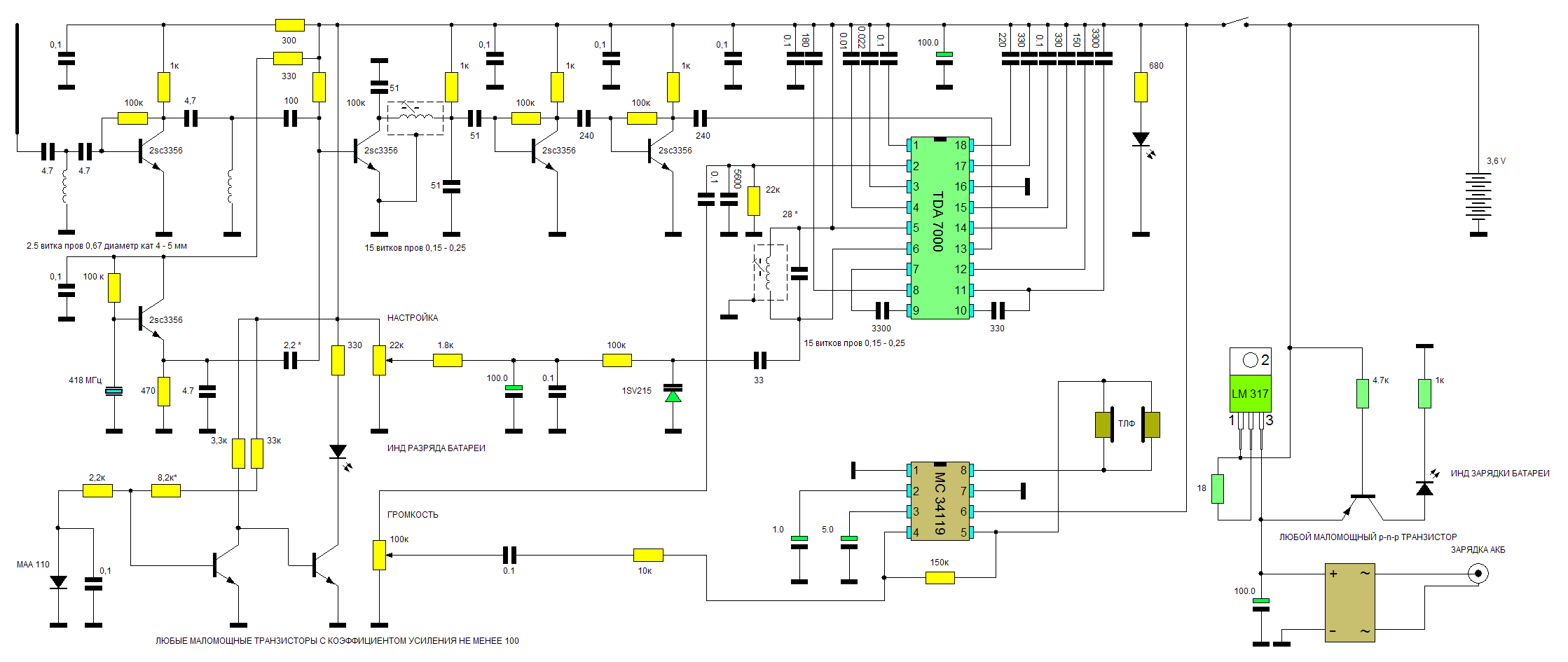
Хотелось бы поделиться своими наработками в области построения простых приемников на частоты 4ХХ МГц. Ниже представлены 2 варианта практически одной и той же конструкции , отличающимися между собой незначительно.
Эти варианты собраны полностью на биполярных транзисторах и имеют гораздо меньше контуров по сравнению с первым приемником на BF 998. Однако по качеству работы ему ничуть не уступают.

Приемник представляет собой супергетеродин с двойным преобразованием частоты.
Первая ПЧ выбирается равной разности между частотой принимаемого сигнала и частотой первого гетеродина, он собран на ПАВ резонаторе 418 МГЦ.
То есть для прослушивания сигнала радиомикрофон , излучающего на частоте 407,3 МГц она будет равна приблизительно 10,7 МГЦ. Приблизительно из за того, что разброс ПАВ резонаторов по частоте, относительно паспортной может достигать 20 и даже 80 КГЦ!
Частота же второго гетеродина, входящего в состав микросхемы будет равна 10,625 МГЦ. Для прослушивания частоты 433,9 МГЦ первая ПЧ будет 15,9 МГЦ, частота второго гетеродина будет 15,825 МГЦ. Таким образом становится очевидным удобство произвольного изменения ПЧ в зависимости от имеющихся в наличии пар ПАВ резонаторов.

Нажмите для увеличения

Нажмите для увеличения

Принцип работы устройства.
Сигнал принятый антенной усиливается УРЧ и вместе с сигналом гетеродина подается на смеситель. После смесителя получается довольно сложная « каша » состоящая из F гет, F вх сигн и из их суммы и разности плюс гармоники. Нас интересует разностная частота между F вх сигн и F гет. В одном варианте схемы "каша" из частот проходит ФНЧ и усиливается двухкаскадным предварительным УПЧ прежде чем попасть на вход TDA 7000. В другом варианте вообще какие либо фильтры отсутствуют и вся смесь частот приходит после однокаскадного предварительного усилителя на вход TDA 7000.
На самом деле оба варианта схемы обладают приблизительно одинаковыми параметрами касательно чувствительности, но в схеме с ФНЧ наблюдались меньшие шумы при приеме одинаково слабых сигналов радиопередатчика.
В качестве собственно УПЧ детектора и предварительного УНЧ работает TDA 7000 в стандартном включении. Благодаря встроенной АПЧГ , устройству сжатия девиации частоты, TDA 7000 довольно хорошо справляется со своими обязанностями и на ее выходе получается достаточно качественный и разборчивый сигнал. Фильтром по низким частотам является цепочка из резистора 22 к и параллельно ей емкости 5600 пф. Приемник ведет себя как узкополосный со "скоростной АПЧГ" , из – за чего искажений сигнала НЧ на выходе нет даже если девиация частоты со стороны передатчика окажется чрезмерной.
Без особенных переделок приемник способен работать и на 814 ,6 МГЦ, при этом следует лишь удвоить собственную частоту внутреннего гетеродина микросхемы. Входной контур и контур на входе смесителя можно не трогать, но лучшие результаты будут достигнуты, если ВЧ контура уменьшить каждый на 1 виток.

Настройка.
Настройку приемника лучше всего начать с проверки работы первого гетеродина на ПАВ. Судя по отзывам с этим часто возникают проблемы.
Лучшим индикатором работоспособности гетеродина, конечно, является контрольный приемник. Если его нет, можно воспользоваться волномером, присоединив его антенну через 1 – 2 пик к выходу гетеродина. Далее следует убедиться в том, что генерация надежно возникает начиная уже с 2,7 -3 вольт, причем при очень плавном увеличении питающего напряжения. Если гетеродин заводится ненадежно, желательно подобрать емкость между базой и эммитером транзистора (в большинстве случаев ее можно вообще не ставить). Возможно в подборе будет нуждаться и емкость эммитер – масса.

Требования к монтажу обычные, как для любых СВЧ устройств. Прежде всего аккуратность! Немалую роль играет залуживание дорожек и участков связанных с общей шиной или плюсом питания. Дело в том, что медь со временем окисляется и ее сопротивление для СВЧ становится большим, что может привести к неправильной работе устройства в будущем. Контактные площадки ПАВ резонатора перед припаиванием на плату следует обязательно залудить. Заклепки, соединяющие стороны платы, изготавливаются из толстого (0,6 - 0,7 мм) очищенного от лака, медного провода и расплющиваются плоскогубцами.

Следующий этап настройки – "подгонка" частоты второго (внутреннего) гетеродина самой микросхемы под нужную ПЧ (она приблизительно равна модулю разности частот передатчика и первого гетеродина минус 75 КГц). 75 КГц – это вторая самая низкая ПЧ (внутри TDA 7000).
ФНЧ (в одном из вариантов приемника) в настройке не нуждается, однако он намотан на точно таком же ферритовом сердечнике с подстроечной "чашечкой", как и контур второго гетеродина и имеет с ним одинаковое количество витков. Оба контура взяты с отслуживших радиовещательных приемников УКВ диапазона.
В качестве эталонных сигналов при настройке использовался весьма полезный ,на мой взгляд, прибор – лабораторный радиомикрофон на разные частоты.
На нем подробно останавливаться нет смысла , так как из фотографии видно , что это стандартная схема без оконечного каскада и антенны, предназначенная специально для того чтобы "вытягивать" чувствительность приемника при настройке .
Весьма внимательно следует подобрать емкость 2,2 пф , связывающую вход смесителя с выходом первого гетеродина. Дело в том, что сигнал гетеродина, если он будет слишком сильным, способен сделать приемник "глухим" .
Входные контра экранировать не обязательно. Они настраиваются по максимуму чувствительности приемника сжатием или растяжением витков.

Зарядное устройство и индикация состояния батареи.
На этих удобностях видимо нет смысла задерживаться так как принцип их работы очевиден из принципиальной схемы одного из вариантов приемника.
Ток зарядки АКБ, благодаря генератору стабильного тока на LM 317, всегда постоянен и равен I( вых ) = 1,25 / R. R в схеме равен 18 Ом, при этом зарядный ток около 70 мА.

Фото приемника

Фото приемника

В дополнение к статье...
Хотел бы добавить, что смысла в двухкаскадном УПЧ нет никакого. Однако второй каскад не мешает. Сегодня испытал приемник на TDA 7021 (ХА 34), остался очень довольным. Схему рисовать видимо смысла нет (из платы все ясно) .

Скачать файлы Lay - 72 кБайт.

Печатная плата

С уважением Сергей (blaze), г Кременчуг
blaze2006@ukr.net
blaze@vizit-net.com


Добавил:  Павел (Admin)  
Автор:  Сергей (blaze), г Кременчуг 

Вас может заинтересовать:

  1. Кварцованый передатчик на 433 MHz 10 мВт
  2. Телефонный радиоретранслятор с амплитудной модуляцией
  3. Радиопередатчик с узкополосной ЧМ в диапазоне частот 140-150 МГц
  4. Телефонный радиоретранслятор с ЧМ на одном транзисторе
  5. Мобильный супержук


    © PavKo, 2007-2018   Обратная связь   Ссылки views: 9649 -- users: 9477 -- web3   Яндекс.Метрика