Портал для радиолюбителей
   Простой преобразователь напряжение - частота
    Главная -> Статьи -> Разное -> Простой преобразователь напряжение - частота


<< Назад в раздел   Распечатать Дата добавления: 2010-12-26 | Просмотров: 14112

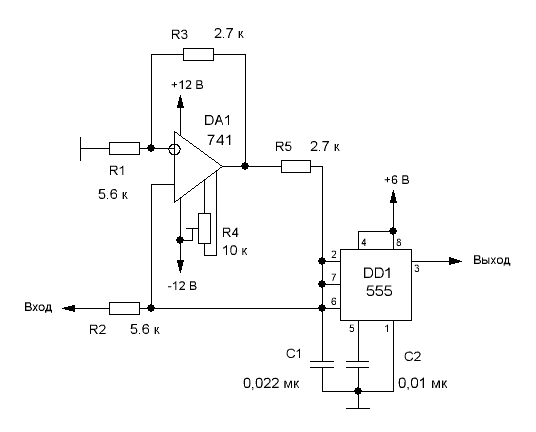
Имея в своём распоряжении операционный усилитель и интегральный таймер, можно сделать простой, но обладающий достаточно высокими параметрами преобразователь напряжения в частоту.

Таймер DD1 включён по стандартной схеме мультивибратора с той лишь разницей, что времязадающий резистор заменён генератором тока на операционном усилителе DA1. Такое решение позволило получить нелинейность преобразования, не превышающую 3%.

При указанных на схеме номиналах элементов изменение входного напряжения от 0 до 5 В вызывало линейное увеличение частоты на выходе устройства от 0 до 21 кГц (коэффициент преобразования 4,2 кГц/В).



Добавил:  Павел (Admin)  
Автор:  Amaterske Radio, 1984, №4 

Вас может заинтересовать:

  1. Телеграфный ключ с памятью "PIC-Key"
  2. Программа Spectrum Laboratoty
  3. Струйно-диффузионный способ изготовления печатных плат.
  4. Диагностирование и ремонт адаптера на микросхеме STR-E1414 для питания ноутбука
  5. High End как метод борьбы со стандартизацией


    © PavKo, 2007-2018   Обратная связь   Ссылки views: 7615 -- users: 7485 -- web3   Яндекс.Метрика