Портал для радиолюбителей
   БП для трансивера ICOM 718
    Главная -> Статьи -> Блоки питания, зарядные устройства -> БП для трансивера ICOM 718


<< Назад в раздел   Распечатать Дата добавления: 2015-08-27 | Просмотров: 13750

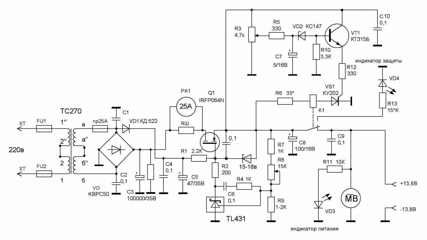
 Принципиальная схема блока питания не имеет особенностей, она собрана по известным схемам с применением полевого транзистора и отличается от других схем только номиналами деталей. Принципиальная схема блока питания приведена на рис.1.


Рис.1

 При изготовлении блока питания используется трансформатор от старого цветного телевизора ТС270. Прежде чем перематывать подключите трансформатор к сети и убедитесь чтобы он не гудел. (Очень часто после разборки и повторной сборки железо начинает гудеть.) Поле этого не разбирая железо остро заточенным ножом послойно срезаем ненужные обмотки на каждой катушке до сетевой и мотаем вторичную обмотку не разбирая железо. Количество витков небольшое 22 витка на катушку (при этом переменное напряжение на выходе трансформатора составит около 19,8в если у вас сетевое напряжение стабильное и не занижается можно уменьшить количество витков до напряжения 17в меньше будет греться транзистор блока питания) намотка не вызывает особых трудностей Трансформатор гудеть не будет. 

Сейчас трудно найти провод для вторичной обмотки да и стоит он не дешево поэтому приведу опробованный способ изготовления провода.

Берутся 2 куска провода (можно сгоревшего, без лакового покрытия, несколько блоков сделано из медных многожильных жил от гибкого резинового кабеля 6 квадрат при этом резину из жил обдирали). У меня использован медный сгоревший провод 3,2мм., у моих друзей жила 6кв. Длину каждого куска определяли по длине одного самого большого витка умноженного на 22 (количество витков одной катушки вторичной обмотки) Затем провод изолировался черной тряпочной изоляционной лентой или киперной лентой, автор изолировал провод даже полосками хлопчатобумажной ткани взятой из старой простыни. После изолировки куски прокрашивались любым нитролаком или краской (чтобы во время намотки изоляция не раздвигалась) Высохшим проводом моталась обмотка. После намотки повторно покрывалась нитрокраской. Мотать лучше вдвоем, железо зажимается в тиски, один человек подает провод, другой аккуратно протягивает через железо. Поле намотки одной катушки вторую начинают мотать с противоположного конца (чтобы вместились в железо) Таким способом намотано 4 трансформатора для блоков питания у меня и друзей и работают прекрасно. Не один трансформатор не гудит и не греется.

Детали: Выпрямительный мост на 50А -200вльт импортная сборочка на базаре полно. Реле 12в 40А (можно использовать автомобильное). Транзистор IRFP 064 N (150A) укреплен на радиаторе от компьютерного процессора с вентилятором. Вместо импортной микросхемы TL431можно использовать отечественную КР142ЕН19 стабилитрон в узле защиты КС147 можно заменить на КС156, 168, 175 или Д814А. Остальные детали не критичны. Предохранитель самодельный на 25А


Добавил:  Павел (Admin)  
Автор:  Неизвестен 

Вас может заинтересовать:

  1. Автоматическое зарядное устройство для автомобильных аккумуляторов
  2. Блок питания на ТВК-110ЛМ
  3. Простейший генератор тока
  4. Основные типы и критерии выбора источников питания для радиоэлектронной аппаратуры
  5. Блок питания 0 … 30 в / 5А с цифровой индикацией напряжения и тока


    © PavKo, 2007-2018   Обратная связь   Ссылки views: 16790 -- users: 16483 -- web3   Яндекс.Метрика