Портал для радиолюбителей
   USB термометр
    Главная -> Статьи -> Устройства на микроконтроллерах -> USB термометр


<< Назад в раздел   Распечатать Дата добавления: 2016-11-23 | Просмотров: 10973

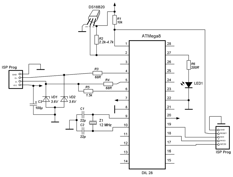
В качестве микроконтроллера, был выбран ATmega8. Цифровой термодатчик: DS18B20, у которого пределы измерения температуры от -55 до +125 градусов Цельсия. Вобщем вот список всего, что нужно для термометра:

  1. Микроконтроллер ATmega8 (очень желательно без индекса L в конце).
  2. Температурный датчики DS18B20, нужен без индекса PAR в конце, иначе макс. температура будет +85 град.
  3. Кварц 12 МГц.
  4. 2 конденсатора 22 пФ и один конденсатор по питанию (10V и не менее 100 мкФ, потому что у USB на линии питания просто ужасные перепады напряжения).
  5. 2 резистора 68 Ом, 1 резистор 200 Ом, 1 резистор около 2,2 4,7 кОм, 1 резистор 10кОм и 1 резистор 1,5кОм.
  6. 2 стабилитрона 3.6V.
  7. Штекер или разъем USB.
  8. Светодиод.
  9. Ну и печатка или макетка, на которой это всё будет собрано.

Схема устройства:

Схема USB термометра

Схема очень простая. Слева расположены все 4 контакты USB. Конденсатор С3 это тот самый кондер по питанию. Стабилитроны VD1 и VD2 снижают напряжение на линии передачи данных до 3,3В. Датчик DS18B20 Можно не ставить на плату, а вывести на нужное место, вообще длина провода может быть до 100 метров, но я не советую больше 50м. Светодиод меняет свой состояние(зажигается/тухнет) при каждом запуске измерения температуры. Если он с хаотической скоростью мигает, тогда с термодатчик работает нормально, если постоянно светиться или не светиться с датчиком проблемы (неправильно подключен, нерабочий,Pили очень длинный провод, возле которого сильные электромагнитные помехи). Справа расположен разъем для внутрисхемного программирования микроконтроллера. Прошивка для него - USBThermometerMCUUSB_thermometerdefaultmain.hex. После заливки прошивки Вам нужно правильно выставить фьюзы, иначе устройство не будет работать, в STK500 из AVR Studio это выглядит так:

Фьюзы

Если вы правильно собрали устройство и правильно прошили МК, то при подключению к компу через USB Windows найдет новое устройство и спросит где драйвер. Он расположен в папке USBThermometerwindows-driver, куда Вам и надо указать путь. Когда установиться драйвер перезагрузите ПК. Потом запустите программу USBThermometer.exe. Если устройство не подключено то вместо температуры будет написано [Не подкл.k и при перетаскивании окно будет немножко [подвисатьk каждую секунду потому что программа будет каждую секунду обновлять данные об подключенных устройствах пока не найдет этот термометр. Если Вы подключите устройство, то в трее выскочит сообщение [Термометр подключенk, окно подвисать уже не будет, и Вы увидите такое:

mc39-3.jpg

Ещё, что очень удобно, есть функция [Мини-окноk и [Поверх всех оконk. ЯPобычно устанавливаю все 2 галочки и получаться вот что:

mc39-4.jpg

Вся серая область это и есть окно программы в [мини-видеk (бело-синий фон с бульбашками то рабочий стол). Нравиться :) ?. Это удобно потому, что окно маленькое (96х198), постоянно поверх всех окон и не мешается при использовании других приложений. К тому же программа не отображается на панели задач, а только в трее и, наведя курсор на иконку программы, можно увидеть температуру в Цельсиях:

Трей

Этот термометр я проверял на нескольких стационарных ПК, ноутбуках и нетбуках под операционными системами Windows Home Edition, Windows Professional и Windows Vista. Всё работало отлично! Только вот на висте, при температуре на термодатчика ниже -9 и выше 99 град.Pне было видно буквы [Сk (там где температура в Цельсиях), потому что я выбрал шрифт для отображения температуры [Comic Sans MSk, но я не думаю что для кого то это проблема.

Программа, прошивка, исходники, драйвер, печатная плата прилагаются

Файлы


Добавил:  Павел (Admin)  
Автор:  Бражников Михаил 

Вас может заинтересовать:

  1. Охранное устройство с оповещением по телефонной линии
  2. "Что позволено Юпитеру", или Почему одни микроконтроллеры надежнее других
  3. USB программатор микроконтроллеров AVR и AT89S, совместимый с AVR910
  4. Бортовой тахометр на PIC16C84
  5. LCD-термометр


    © PavKo, 2007-2018   Обратная связь   Ссылки views: 738 -- users: 737 -- web3   Яндекс.Метрика