Портал для радиолюбителей
   GSM сигнализация для автомобиля на Atmega16
    Главная -> Статьи -> Охранные устройства -> GSM сигнализация для автомобиля на Atmega16


<< Назад в раздел   Распечатать Дата добавления: 2007-11-06 | Просмотров: 10729

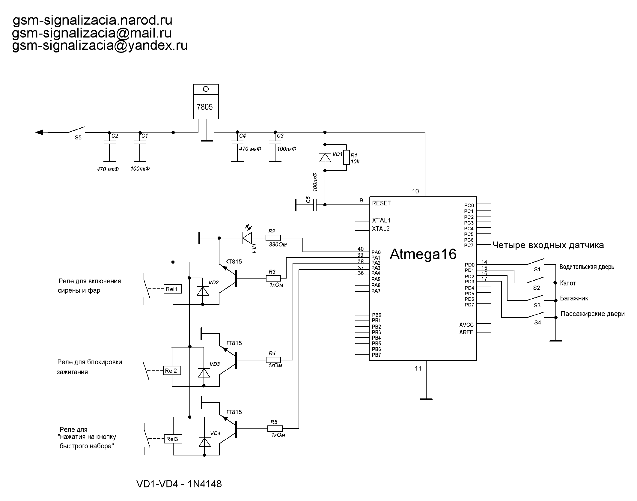
Устройство предназначено для своевременного оповещения авто владельца о взломе автомобиля. Сигнализация контролирует двери, окна, капот и багажник.

   Сигнализация срабатывает при замыкании одного из входов на массу. Данное устройство имеет четыре охранных входа. Один вход для двери водителя, второй для других дверей, третий для капота и четвёртый для багажника.

   После включения устройства у водителя есть 25 секунд чтобы выйти из машины и закрыть все двери. В течении этих 25 секунд светодиод будет погашен. Если водитель не вышел в течении этого времени, или какая-то дверь осталась открытой то светодиод будет погашен, до тех пор, пока все двери и капот не будут закрыты. После того как вы закроете все двери на пол секунды включаться сирена и фары, а светодиод начнёт моргать "говоря" о том, что сигнализация перешла в режим охраны.

   Если в режиме охраны будут открыты пассажирские двери, капот, или багажник, устройство моментально перейдёт в режим тревоги. Моментально будет заблокировано зажигание и включиться сирена. Так же устройство начнёт звонить на мобильный телефон хозяина машины. В режиме тревоги светодиод погаснет.

   Если же будет открыта дверь водителя устройство через 8 секунд включит автомобильную сирену ,заблокирует зажигание, и начнёт звонить два раза на мобильный телефон хозяина. Так же при открытии двери включаться фары ближнего (или дальнего) света, при желании можно сделать, так, чтобы включились поворотники. После выключения сигнализации блокировка зажигания выключиться.

   Если дверь или капот были открыты и сработала сирена, то последующее закрытие двери или капота не повлияет на состояние устройства, то есть сирена по прежнему будет звенеть, а устройство будет звонить на мобильный телефон хозяина.

   Через 40 с. сирена и фары выключаться, и устройство заново проверит шлейфы, если все двери и капот закрыты то сигнализация опять перейдёт в режим охраны. Если шлейфы были нарушены во второй раз, то устройство перейдёт в режим тревоги но после выключения сирены и фар, устройство больше не перейдёт в режим охраны, а светодиод останется погашеным, "говоря" о том, что шлейфы были нарушены два раза.

Схема GSM авто сигнализации

  

Для работы охранной сигнализации необходим любой мобильный телефон имеющий функцию быстрого дозвона заранее запрограммированных в память номеров. Для звонка на номер используются свои клавиши горячего набора. В 90% попадающиеся телефоны уже имеют такую функцию по умолчанию, необходимо только ее «активировать», т.е. записать в ячейку необходимый номер для дозвона. В качестве мобильного телефона я применил старый, поддержанный телефон Simens А 55. Но в устройстве можно применить любой телефон, который имеет функцию быстрого дозвона . Контакты реле 3 должны быть припаяны к кнопку быстрого набора на телефоне. Мобильный телефон будет подзаряжаться с помощью автомобильного адаптера.

Дозвон будет производиться следующим образом:

После срабатывания датчиков устройство "нажимает" на кнопку быстрого набора. Телефон будет звонить до тех пор, пока хозяин не нажмёт на кнопку разъединения у себя на телефоне.

В устройстве использован микроконтроллер фирмы ATMEL, он достаточно дешёвый и легкодоступный. Реле можно применить любые на 12 В. Включение и выключение устройства происходит посредством выключателя, который будет спрятан в потайном месте, например под приборной панелью. Устройство подключается к бортовой системе питания автомобиля. Кнопка ставится в цепь питания, и должна располагаться в секретном месте!

При необходимости можно изменить все временные задержки, а также параметры самого устройства, посредством изменения прошивки, которая прошиваетьса в МК. Также можно изменить количество охраняемых шлейфов, и их свойства.

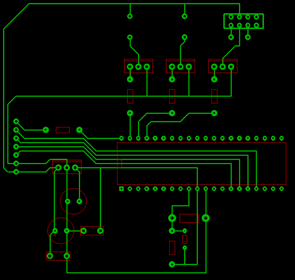
Печатная плата GSM авто сигнализации

За прошивкой и обращайтесь к автору! Автор ответит на все возникшие у Вас вопросы. Не забудьте в письме указать название устройства, а лучше приведите ссылку на устройство, и пожалуйста указывайте ваш  действительный e-mail

Автор принимает заказы на разработку устройств на МК

Е-mail автора: gsm-signalizacia[dog]mail.ru и  gsm-signalizacia[dog]yandex.ru
ICQ: 395292062

Скачать файл Layot

Сайт разработчика


Добавил:  Павел (Admin)  
Автор:  E-mail: gsm-signalizacia[dog]mail.ru; ICQ: 395292062 

Вас может заинтересовать:

  1. Универсальное охранное утройство
  2. Охранная сигнализация для фермера
  3. Охранное устройство с управлением ключами-таблетками iBUTTON
  4. Охранное устройство на абонентском громкоговорителе
  5. Допплеровский радиолокационный датчик


    © PavKo, 2007-2018   Обратная связь   Ссылки views: 2809 -- users: 2478 -- web3   Яндекс.Метрика