Портал для радиолюбителей
   Автоматический рукомойник
    Главная -> Статьи -> Бытовая электроника -> Автоматический рукомойник


<< Назад в раздел   Распечатать Дата добавления: 2007-12-18 | Просмотров: 8408

   Постоянное дорожание коммунальных услуг заставляет искать все новые способы экономии воды и электричества. Предлагаемое фотоэлектронное устройство (рис.1) позволяет автоматизировать процесс умывания и включать воду только в те моменты, когда руки находятся под краном.

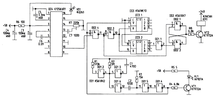
Принципиальная схема фотоэлектронного устройства

Рис. 1. Принципиальная схема фотоэлектронного устройства

   Устройство состоит из генератора коротких импульсов на элементах DD1.2...DD1.6, ключа на транзисторе VT1, схема которого взята из [1], фотодатчика с усилителем на микросхеме DD4, счетчика задержки на DD3 и RS-триггера на DD2.1 и DD2.2.

   Короткие импульсы излучаются ИК-светодиодом HL1. При приближении рук к датчику, отраженное от них излучение воспринимается фотодиодом VD1. Импульсы усиливаются микросхемой DD4 и с выхода 10 микросхемы подаются на вход 13 элемента DD2.4. На вход 12 DD2.4 подаются синхронизирующие импульсы с генератора. Когда они совпадают с выходными импульсами DD4, на выходе 11 DD2.4 появляется логический "0", который переключает RS-триггер на элементах DD2.1, DD2.2 в единичное состояние ("1" на выходе 3). Тогда открывается транзистор VT2 и включается электроклапан водяного крана КМ1.

   Если руки из-под крана убрать, импульсы с вывода 10 DD4 прекращаются, на входах R счетчиков DD3.1 и DD3.2 устанавливается "0", и, тем самым, разрешается работа счетчиков, заполнение которых происходит импульсами с генератора. Как только "1" появляется на выходе 12 DD3, RS-триггер сбрасывается, и клапан закрывается. Задержка сделана для того, чтобы кран не выключался при кратковременном убирании рук, например, при намыливании. Это время можно увеличить, если вход 1 DD1.1 подключить к выводу 13 или 14 DD3, или уменьшить, подсоединив этот вход к выходу 6 (5) DD3. Убирать счетчики не рекомендую, так как без них возможна неустойчивая работа электроклапана.

   Размещают устройство на стене таким образом, чтобы клапан надежно срабатывал при поднесении рук к крану и отключался при их убирании. Чувствительность фотодатчика регулируют подстроечным резистором R7.

Печатная плата фотоэлектронного устройства

Рис. 2. Печатная плата фотоэлектронного устройства

   Устройство собирается на односторонней печатной плате размерами 28x84 мм (рис.2). Микросхему DD4 и светодиод VD1 обязательно экранируют тонкой жестью с обеих сторон печатной платы.

Литература

  1. Ю.Виноградов. Инфракрасный датчик присутствия. - Радио, 2002, N1 С.26.

Автор: С. Абрамов,
г. Оренбург,
E-mail: asm_oren@mail.ru


Добавил:  Павел (Admin)  
Автор:  С. Абрамов, г. Оренбург, E-mail: asm_oren@mail.ru 

Вас может заинтересовать:

  1. Как выбрать микроволновку
  2. Термостабилизатор для температуры 150...1000
  3. Быстродействующий измеритель температуры
  4. Удлинитель ПДУ
  5. Бездроссельное питание люминесцентных ламп


    © PavKo, 2007-2018   Обратная связь   Ссылки views: 636 -- users: 591 -- web3   Яндекс.Метрика