Портал для радиолюбителей
   Радиочастотный беспроводной RS232-интерфейс на основе ER400TRS
    Главная -> Статьи -> Компьютерная электроника -> Радиочастотный беспроводной RS232-интерфейс на основе ER400TRS


<< Назад в раздел   Распечатать Дата добавления: 2008-01-27 | Просмотров: 7858

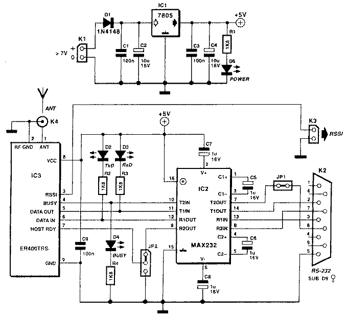
Радиочастотный беспроводной RS232-интерфейс (рис.1) обеспечивает обмен информацией между двумя ПК на небольших расстояниях. Он заметно дешевле таких аналогичных решений, как Bluetooth, Wireless LAN, DECT. В его основе - радиомодуль ER400TRS, разработанный Радиоассоциацией малых мощностей (LPRA - Low Power Radio Association, http://www.lprs.co.uk/main/ viewdatasheet.php?datasheetref=112).

Это полудуплексный ЧМ-трансивер, работающий на любом из 10 каналов в диапазоне 433,25,..434,35 МГц (70-см панЕвропейская ISM ассоциация) с программируемой от 1 до 10 мВт выходной мощностью и обеспечивающий передачу данных с потоком 19,2 кбит/с на расстояние до 250 м в условиях прямой видимости и 30 м в зданиях. Потребляемая мощность в режиме приема 17 мА, передачи - 23 мА, ожидания - 2 мА.

Схема
Puc.1.

Три варианта антенн показаны на рис.2: первая (а) - простейший кусок провода длиной четверть длины волны, т.е. 15,5 см. Если она расположена не непосредственно у трансивера, - ее необходимо соединять 50-омным коаксиальным фидером. Второй вариант (b) - для исполнения на печатной плате в виде рамки площадью 400...1000 мм2; ее необходимо настроить в резонанс конденсатором небольшой емкости. Третий вариант (с) - самый миниатюрный, это 24 витка провода ПЭЛ-0,5 на оправке диаметром 3,2 мм с длиной намотки 19 мм.

Схема
Puc.2.

Назначение джамперов: JP1 - размыкает линию сигнала BUSY RS232 для предотвращения конфликтов с некоторыми другими СОМ-устройствами ПК; JP2 - в показанном на схеме положении разрешает автоматическую передачу сигнала Host Ready Low (или RTS в терминах RS232) на/с RS232-конвертер IC2, в нижнем - для совместимости со специфическим «софтом» или «железом», не обрабатывающими такой сигнал, не разрешает aвтoBUSY (но в этом случае необходимо позаботиться о неодновременности приема и передачи данных другими, т.е. внешними средствами). Светодиоды D2-D4 индицируют активность передачи, приема данных и занятость. Питание устройства осуществляется через интегральный стабилизатор IC1.


Добавил:  Павел (Admin)  
Автор:  D.Lengvald, P.Gropp, B.Berg 

Вас может заинтересовать:

  1. Два устройства для кулера
  2. Регулятор скорости вентилятора (Вариант 3)
  3. Промежуточный усилитель звуковой карты для устранения недостатков
  4. Простые ИК интерфейсы стандарта IrDA
  5. Коммутатор двух устройств для LPT порта


    © PavKo, 2007-2018   Обратная связь   Ссылки views: 757 -- users: 749 -- web3   Яндекс.Метрика