Портал для радиолюбителей
   Простой однотактный усилитель на 6П42С
    Главная -> Статьи -> Ламповые усилители низкой частоты -> Простой однотактный усилитель на 6П42С

Создать современный и запоминающийся дизайн этикетки: svoemnenie.com.

<< Назад в раздел   Распечатать Дата добавления: 2008-03-22 | Просмотров: 22510

Этих усилителей я собрал больше десятка, и ещё больше их повторили мои друзья.
Если хотите, повторите и вы. Качество звука приятно порадует вас, плюс несложность изготовления и настройки, доступность ламп, довольно большая мощность - всё это в совокупности сужает ваш выбор, и вам не остаётся ничего, кроме как изготовить.

Вот что это за аппарат:

 
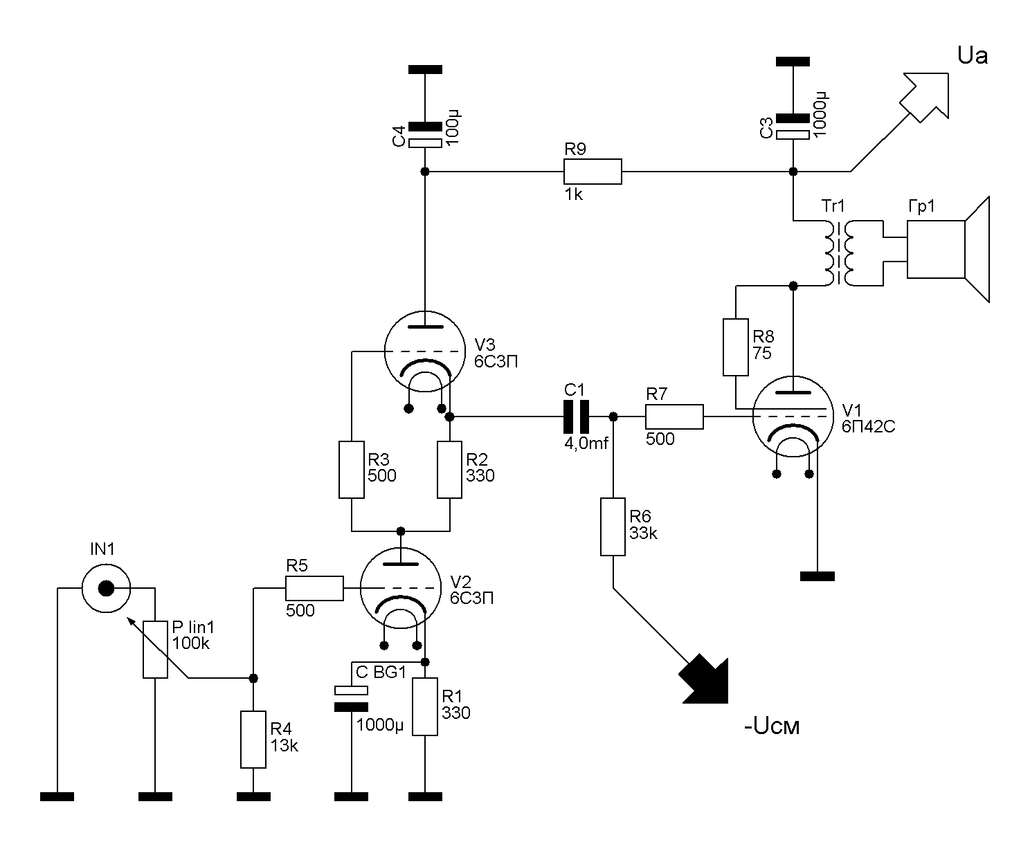
Раскачка ведётся СРПП на 6С3П. Усиление каскада - 40. Это позволяет непосредственно с выхода CD-плеера выжать максимальную мощность - 10 ватт.

Но сначала разберёмся с регулятором громкости, потому что сигнал с сидюка поступает именно на него.
Все знают, сколько стоит хороший регулятор. Альпс - 50 баксов, а ТКД - страшно сказать сколько - 150! Стоимость его может превысить стоимость всего проекта. Нам нужно что-нибудь подешевле, но не намного хуже по качеству.

И такой вариант есть! Обратите внимание, как включён регулятор громкости. Это линейный (по-нашему группы "А") резистор за 18 рублей, сдвоенный, корейского производства, сопротивлением 100 ком. Со среднего движка на землю его шунтирует постоянный резистор ПТМН (если нету ПТМН, так уж и быть ставьте УЛИ, ВС, С2-10, словом, самое лучшее, что только сможете найти). Их суммарная характеристика оказывается близка к показательной, той, которая нам и требуется.

Шум и нелинейность самого переменника оказываются в значительной мере снивелированы отличными свойствами постоянного резистора, так что такой бутерброд оказывается в целом лучше по звуку, чем синего цвета 27-миллиметровый Альпс за 27 баксов. Вот так-то!

Платой за это является меняющееся в пределах от 11,5 до 100 ком при уменьшении громкости входное сопротивление каскада, но, как правило, современные источники терпят это без проблем. Так что - смело используйте такие регуляторы.

Далее. Почему СРПП? Ведь столько уже ругали этот каскад: и двухтактный он, и не звучит, и звуковой почерк самих ламп нивелирует… Всё так. Но зато он чертовски всеяден к любой музыке (вдруг вы захотите ACDC послушать?), очень стабилен, имеет низкое выходное сопротивление, соответственно хорошую нагрузочную способность и отличные динамические свойства.

В данном каскаде ток СРПП невелик - всего 8 ма, но если вы хотите, вы можете его увеличить уменьшением резисторов R1, R2. Антизвонные резисторы R3, R5 стоят так, на всякий случай. При грамотном монтаже можете их спокойно убрать.

Теперь мы упёрлись в проходной конденсатор, от которого в огромной степени зависит звук усилителя. Значит, сразу говорю: лучший вариант - раздетый КБГ-МН 4 мкф на 600 вольт, зашунтированный КСО 0,01 мкф на 250 вольт. Но вы, конечно, можете и поэкспериментировать, вдруг у нас очень разные вкусы, или системы, или конденсаторы - мало ли…

В сеточной цепи 6П42С стоит сопротивление 33 ком, тоже ПТМН. Ну, в принципе, можно и 75 ком поставить. Но мне кажется 33 ком здесь оптимально по звуку, но вы тоже попробуйте им поиграться - звук от этого меняется.

6П42С включена триодом: вторая сетка через 75 ом на анод, лучевые пластины - на катод, катод на землю. На время настройки включите в цепь катода резистор на 1 ом, потом уберёте его, а пока контролируйте по падению напряжения на нём ток через лампу. Он должен быть в пределах 130 ма. Хоть вам и не нравится антизвонный резистор 500 ом, включенный последовательно с первой сеткой выходной лампы, всё же не убирайте его сразу. Настройте и прогрейте аппарат с ним, а потом может и получится убрать, опять же, если монтаж позволит. Я обычно, если делаю усилитель кому-нибудь, не себе, оставляю этот резистор на всякий случай.

Выходные трансформаторы можете взять из моей статьи "Выходные трансформаторы из подручных средств". Трансы под номерами 1, 3, 9 вполне подходят. При сопротивлении, приведённом к аноду в районе 1,8-2,5 ком, у вас получатся 9-11 ватт очень неплохого звука, с демпфактором - 7-8, что для усилителя с такой мощностью просто отлично!

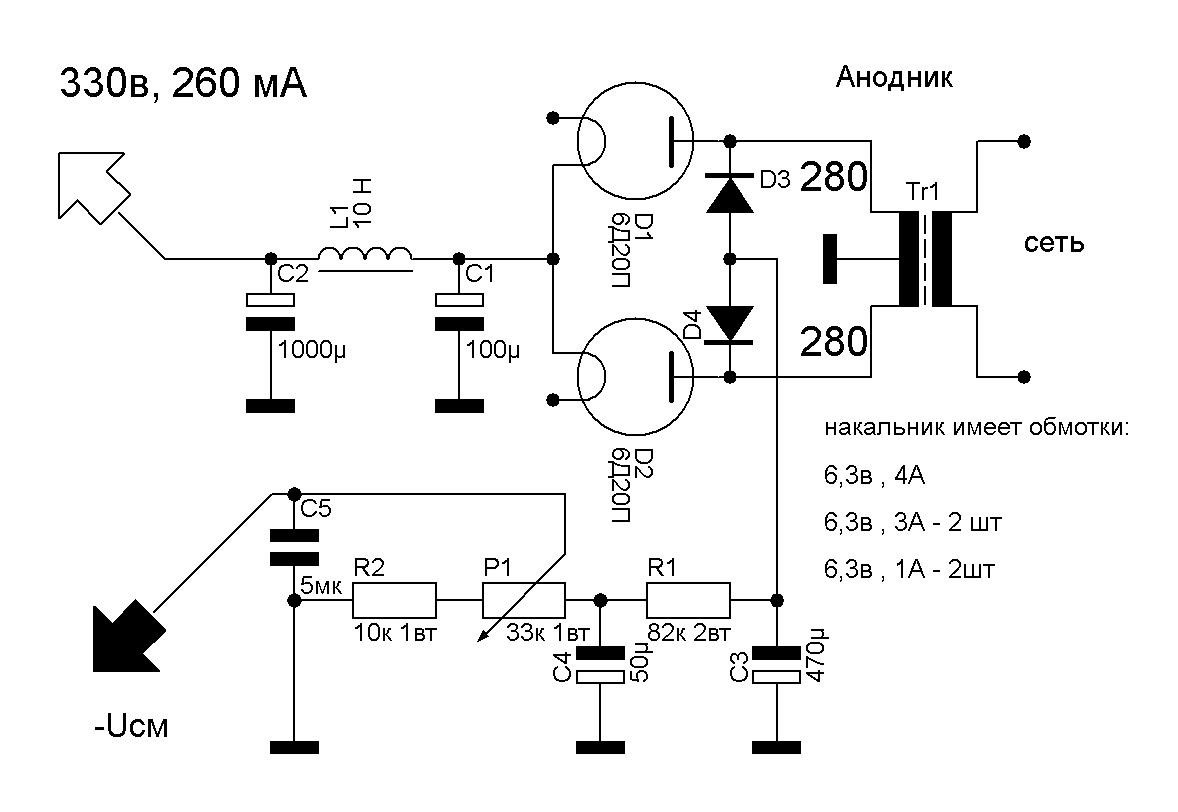
Отдельно стоить сказать о блоке питания.

Анодник - любой на мощность не менее 200 ватт, с двумя обмотками по 280 вольт. Если будете мотать сами, возьмите ТС250-2М, первичка - 1100 витков провода 0,65 мм, две вторички - по 1400 витков провода 0,31 мм. Обязателен межобмоточный экран.

Накальник - какой угодно. Из бытовых ТНов можете взять ТН60. Одна накальная обмотка питает кенотроны (6Д20П или 6Д22С), вторая - выходные лампы (виртуальная средняя точка этой обмотки заземлена), третья - нижние лампы СРПП (потенциал обмотки по постоянке +30в), четвёртая - верхние лампы СРПП (потенциал +200в).

Смещение, как вы видите, фиксированное , другого я не признаю. Сделано оно от тех же обмоток, что и анодное питание. Диоды в смещении - любые быстрые на 1000в, например, FR607.

Электролиты. Не надо везде ставить Блэк Гейты. Только один он вам и нужен, серии FK, на 1000мк и 16в в катод нижней лампы СРПП. Но знайте: наши древние ЭГЦ на 1000мк и 12в, будут немногим хуже, особенно зашунтированные бумагой с маслом и серебром. Их надо, правда, до-о-олго прогревать. Часов 500 хотя бы, тогда они очухиваются от почти полувекового сна и начинают хорошо работать.
Конденсаторы в анодном и сеточном питании - К50-3Ф, К50И-1, параллельно с ними обязательно работают КСО (КСГ, ССГ) и КБГ-МН.

Никто не запрещает, конечно, ставить Ничиконы, Панасоники и прочие Хитачи, но надо же вам узнать, что и у нас были приличные электролиты.

Дроссель, как говорится, особенностей не имеет. Намотан на железе от ТСШ170, сечением 18 кв.см. и имеет в обмотке 1650 витков провода 0,6 мм диаметром.

Вот, собственно, мы и коснулись всех основных узлов усилителя.
Если соберёте отдельные моноблоки для каждого канала, будет гораздо лучше. Если сделаете отдельный питатель для входного каскада - ещё лучше. Если в смещение вместо диодов каменных поставите вакуумные, типа 6Ц10П, - просто прекрасно!

Всё в ваших руках, друзья! Дерзайте!

Добавлю, кстати, что существуют лампы 6П42С четырёх ( ! ) разных видов. Все они светлановские. Более старые и более высокие, со светлым "пушистым" анодом звучат великолепно, но имеют чуть меньшую крутизну, чем более поздние - в точности похожие на 6П45С, но с другой цоколёвкой. Между ними помещаются 42-е с серым не "пушистым" анодом и совершенно уникальные 6П42С без камерного анода, обладающие отменной линейностью (я не сказал "звуком"). Звучат же лучше - самые ранние из этих ламп, вот их и ищите.
Можно, конечно, поставить на выход и 6П45С, перепаяв панельку под разножку 45-ой. Если мощность для вас - не главное , 42-ую простым "перетыком" можно заменить на 6П36С. Получите около пяти ватт, высадив на аноде 36-ой около двадцати. Но не ставьте 6П44С (она же EL500), ничего путного не получится. Только большие, толстостенные, "внушающие" лампы! Со временем придёте к ГУ80, ГМ100 и так далее…

Ну что ж! Спасибо, что прочитали вышеизложенное! Удачи вам, друзья, в повторении данной конструкции, и всяческих творческих успехов!
 


Добавил:  Павел (Admin)  
Автор:  Алексей Шалин 

Вас может заинтересовать:

  1. Включение оптического индикатора
  2. Ламповый корректор для винила на лампе 6н2п или 6н23п
  3. Простой двухтактный усилитель
  4. Однотактный ламповый...., возвращаясь к напечатанному
  5. От транзисторного звучания усилителя прибой к ламповому


    © PavKo, 2007-2018   Обратная связь   Ссылки views: 9479 -- users: 9335 -- web3   Яндекс.Метрика