Портал для радиолюбителей
   Вариант усилителя для высококачественного воспроизведения
    Главная -> Статьи -> Ламповые усилители низкой частоты -> Вариант усилителя для высококачественного воспроизведения

Народная оценка - мнения людей о вкладах в сбербанке на rbk.money.

<< Назад в раздел   Распечатать Дата добавления: 2008-03-27 | Просмотров: 28756

Уважаемые любители музыки, представляем вашему вниманию еще один вариант усилителя для высококачественного воспроизведения. В нем применены весьма распространенные и недорогие лампы. Тем не менее, этот усилитель обеспечивает качество звучания, с которым могут  поспорить только немногие промышленные изделия
.
Усилитель – двухкаскадный однотактный, с гальванической связью между каскадами. Основной целью при проектировании этого усилителя являлось – снижение искажений всех видов и типов. Так что основное ограничение на характеристики усилителя накладывает исключительно выходной трансформатор. Это самое «узкое» место данной схемы. Тем не менее, характеристики усилителя весьма высоки.  Основное влияние на концепцию схемы оказали работы Ю. Макарова (Wizard), воплощенные им в усилителях «МаГ 3,5» и «Маэстро Гроссо». За что ему – отдельная благодарность. Также выражаем признательность всем завсегдатаям нашего форума за крупицы бесценного опыта, которым они регулярно делятся с менее «заслуженными» посетителями.
Итак, при проектировании мы руководствовались следующими принципами: доступность элементной базы, минимизация количества компонентов, отметание порывов упрощения при разработке такого важного узла, как блок питания и, как уже говорилось, минимизация искажений. Получилось вот что:

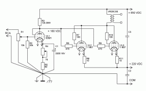
Возможно многие не поймут применения в первом каскаде тетрода в триодном включении  6Э5П, но в данном случае альтернативы ему практически нет. Получить усиление около 26-28 с достаточно большим размахом тока совсем не так просто, как кажется. Другие лампы дают либо меньшее усиление, либо меньший ток. Можно попробовать заменить 6Э5П на 6С15П (6С45П), но эта замена понравилась нам меньше, да и лампа – существенно дороже и дефицитнее. Обсуждение вариантов применения пентодов в качестве драйвера, вы можете найти на страницах нашего форума, но применение их в этой схеме возможно только при наличии стабилизации напряжения питания. Гальваническая связь между каскадами позволила нам отказаться от еще одного весьма нелинейного и дорогостоящего элемента – межкаскадного конденсатора или трансформатора. Возможно, такое решение разочарует любителей поиграться с различными «проходными конденсаторами», заранее приносим им свои извинения, поскольку мы считаем, что лучший разделительный конденсатор – это его отсутствие.
Выходной каскад выполнен с применением генераторного лучевого тетрода Г-807. Выбор этой лампы был обусловлен несколькими причинами: широкая  распространенность и дешевизна, большая, чем у 6П3С мощность и более привлекательный спектр искажений, чем у той же 6П3С. Недостатки – нестандартная колодка и анодный колпачок, сейчас легко преодолимы.  Пара слов о выборе нагрузки. После прослушивания «Белого Мага», «Маэстро Гроссо» Ю. Макарова, а также после экспериментов, проведенных с лампами 6С19П, 6П3С, 300В и другими, мы пришли к выводу о том, что рекомендуемые многими авторами соотношение Ra=3 – 5 Ri достаточно спорно. В этом усилителе выходной каскад работает на нагрузку Ra ~ 10 Ri, что позволило нам получить больший коэффициент демпфирования, и гораздо меньшие искажения, правда ценой существенной потери в мощности. Однако оставшейся мощности хватит с лихвой для большинства АС. Более подробно о работе выходных каскадов на нестандартную нагрузку, вы можете почитать на форуме. Там же вы сможете найти подробные расчеты таких каскадов.

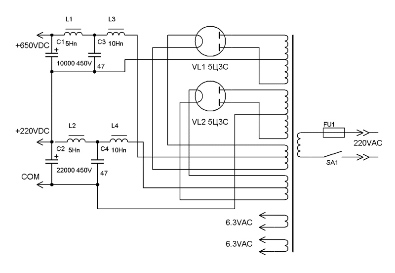
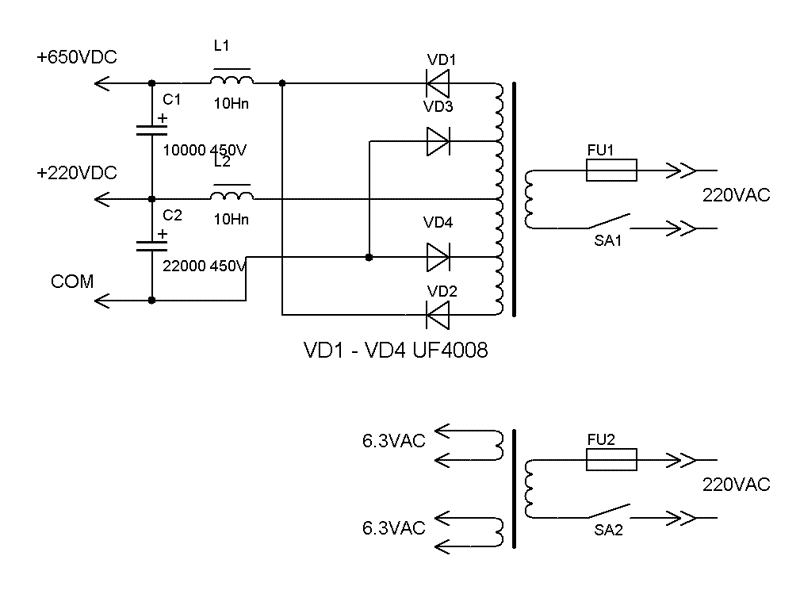
Блок питания.

Предлагаем вашему вниманию два варианта блока питания, с применением кенотронов и «быстрых» полупроводниковых диодов. Звучание усилителей с различными выпрямителями – отличается, но сказать однозначно, что кенотроны лучше диодов – не получается, возможно, это объясняется применение Г-фильтров с достаточно большими конденсаторами. Пара слов о емкости электролитов. Мы старались придерживаться эмпирической формулы C=50*I/U, в свое время озвученной Ю. Макаровым. Как показала практика, она весьма и весьма объективна.  Мы имели в наличие конденсаторы 22000 мкФ на 250 Вольт и 10000 мкФ на 450 Вольт, вот они-то и пошли в дело. Конечно, никто не сможет помешать вам уменьшить эти номиналы до стандартных, но приготовьтесь и к «стандартизации» звука такого усилителя. Электролитические конденсаторы следует зашунтировать бумаго-масляными, например КБГ-МН (кашу маслом не испортишь) и пленочными, например К-78. Не помешает также добавить немного фторопласта - ФТ, ФЧ или К-72. Чем больше – тем лучше, без смеха, тут огромный простор для экспериментов. Зашунтировать можно и конденсатор в катоде первой лампы, если вы намерены его оставить.
Питание накалов ламп выпрямленным и стабилизированным напряжением существенно улучшает качество звучания усилителя. В качестве стабилизаторов можно рекомендовать  LM317 на небольших радиаторах. Стабилизаторы типа 7806 (КРЕН-5Б)  для применения в звуке менее желанны.
Вот, пожалуй, и все. Да, не следует увеличивать номинал входного потенциометра выше 50 кОм, а лучше – еще уменьшить, конечно, если ваш источник сигнала позволит. Несколько слов о деталях: усилитель позволяет получить звук достаточно высокого качества, поэтому имеет смысл тщательно отнестись к его комплектации. Мы ни в коем случае не призываем гнаться за дорогостоящей импортной элементной базой, но на некоторые компоненты лучше обратить особое внимание, например – входной потенциометр должен быть достаточно высокого качества: TKD, Alps или Noble. Анодный и катодный резистор первой лампы может быть БЛП или МРХ. В катоде также хорош будет С2-10. Несколько худшие результаты дадут ПТМН, ВС и УЛИ, применение же резисторов МЛТ возможно только в случае, если других просто нет. Обратите внимание на мощность резисторов! Такой запас необходим, ибо, заметно снижает тепловые шумы и нелинейность. Монтажный провод – МГТФ 0,35 или 0,5. Конечно, если Вы найдете монтажный Kimber, то смело можете применить и его.

Пара слов о моточных изделиях примененных в усилителе. Мы просто заказали их в “VR Transformers “  по предоставленным спецификациям. Весьма и весьма довольны результатами, чего и вам желаем. Колодки и колпачки для Г-807 можно заказать у El-Tubes, их адрес есть в разделе «Реклама» Форума.


Добавил:  Павел (Admin)  
Автор:  В. Рыжков, Д. Чуманов 

Вас может заинтересовать:

  1. Ламповый усилитель класса Hi-Fi - 811A SE (10 Вт)
  2. Корректор с разделенной коррекцией
  3. Ультралинейный усилитель на 6Н2П, 6П14П
  4. SE усилитель 10Ж12С + 10П12С
  5. Универсальная одноламповая схема предусилителя, усилителя для телефонов и усилителя мощности


    © PavKo, 2007-2018   Обратная связь   Ссылки views: 165 -- users: 44 -- web3   Яндекс.Метрика