Портал для радиолюбителей
   Усилитель для друга
    Главная -> Статьи -> Ламповые усилители низкой частоты -> Усилитель для друга


<< Назад в раздел   Распечатать Дата добавления: 2008-03-28 | Просмотров: 20208

У моего друга юбилей, 50 лет, он большой любитель музыки.
И на очередной юбилей я решил ему сделать подарок, поскольку на прошлый юбилей (40лет) был сделан подарок – РР усилитель на лампах 6С4С с XLR
входом для его системы транспорт-ЦАП PARASAUND-200 и АС KLIPSH
LA SCALA. Более двух лет назад он приобрёл новые АC MAESTRO HORN c ГГ LOWTER, и время от времени брал мои SE усилители на “послушание“.
Мной была разработана схема и сделаны два моноблока на лампах 6ЕА7-6ЕМ7 по схеме “Лофтин”. Cхема одного канала.

Усилитель имеет два входа, симметричный XLR для CD  и несимметричный RCA для корректора.   В источнике тока применена лампа 6С19П, входные трансформаторы профессиональные, выходные намотаны на железе“Тамрадио”,
сечение сердечника 10кв.сМ, Ra-3,5k. Резисторы ПТМН, С1 “Джамикон”,
С2,С3 “Элна”, С4 ELKO-EYM/B DIN 41 250 на напряжение 350В.
Настройка производится подстроечным резистором, напряжение в контрольной
точке относительно корпуса  0,045В в режиме молчания.
Чувствительность усилителя 0,8В при выходной мощности 1, 6Вт, КНИ до 1,5-%.
АЧХ 15Гц – 20кГц при неравномерности  менее -1дБ на краях диапазона.
Небольшая мощность усилителя компенсируется высокой чувствительностью АС – 102дБ.

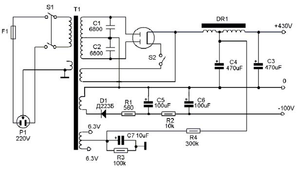
Блок питания  одного канала на  перемотанном силовом трансформаторе кинаповского усилителя 90У-2,
Дроссель Д31 5Гн 0,14А.
Кенотрон AZ1, конденсаторы С1,С2  MKP, С3,С4 “Джамикон”, остальные “Элна”.
Схема проста и пояснений не требует.

Юбиляр звучанием очень доволен.


Добавил:  Павел (Admin)  
Автор:  А.И. Манаков (ака Гэгэн) 

Вас может заинтересовать:

  1. Усилитель "Триумвират"
  2. Простой двухтактный усилитель
  3. Околокомпьютерный однокаскадный ламповый усилитель малой мощности
  4. Усилитель для «тяжелых» колонок на ГУ-50
  5. Усилитель для старшего сына


    © PavKo, 2007-2018   Обратная связь   Ссылки views: 14213 -- users: 13658 -- web3   Яндекс.Метрика