Портал для радиолюбителей
   Фазометр
    Главная -> Статьи -> Измерительная техника -> Фазометр


<< Назад в раздел   Распечатать Дата добавления: 2008-05-14 | Просмотров: 11023

    В ряде случаев, например, при настройке фазовращателей систем пространственного звука, при установке угла наклона рабочих зазоров магнитных головок в стереофоническом магнитофоне и т.п., требуется точно определять сдвиг фаз между двумя напряжениями одной частоты. В отличие от фазометров с детектором на RS-триггере [1] или по схеме ИСКЛЮЧАЮЩЕЕ ИЛИ [2], фазометр с импульсным частотно-фазовым детектором (ИЧФД) позволяет измерять не только сдвиг фаз, но и фиксировать знак сдвига (опережение или запаздывание). Предлагаемый фазометр (рис.1) выполнен как приставка к цифровому мультиметру (можно использовать и обычный авометр).

Принципиальная схема фазометра

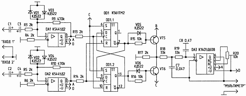
Рис.1. Принципиальная схема фазометра

    На входах фазометра на операционных усилителях DA1 и DA2 выполнены гистерезисные компараторы (триггеры Шмитта). Чувствительность компараторов - около 30 мВ. С выходов компараторов сигналы поступают на импульсный частотно-фазовый детектор с тремя состояниями, выполненный на D-триггерах DD1.1, DD1.2 и транзисторах VT5, VT6. Нагрузкой детектора служит резистор R17.

    Для выделения постоянной составляющей, пропорциональной сдвигу фаз, служит фильтр НЧ второго порядка на DA3.

    Питание транзисторов детектора выбрано равным ±3,6 В, что соответствует сдвигу фаз ±360° (т.е. 1 В соответствует фазовому сдвигу 100°). Точность измерений зависит от амплитуды входных сигналов - чем она больше, тем выше точность измерений. При малых уровнях исследуемых сигналов (до 100...200 мВ) их амплитуды должны быть близки по величине.

    Напряжения ±3,6 В получаются из стабилизированных напряжений питания ±5 В с помощью схемы на транзисторах VT1...VT4, в которой VT1 и VT2 служат для термостабилизации.

    Налаживание фазометра заключается в установке с помощью резисторов R7 и R8 напряжений ±3,6 В на эмиттерах транзисторов VT3 и VT4, а также в балансировке DA3. Для балансировки DA3 один и тот же сигнал подается на оба входа. Поскольку сдвиг фаз при этом равен нулю, на выходе детектора не должно быть никаких импульсов. Резистором R20 добиваются минимального напряжения на выходе фазометра.

    Конструкция и детали. Фазометр выполнен на печатной плате размерами 87x55 мм (рис.2). Вывод 4 DD1 соединен с выводом 11 перемычкой поверх микросхемы. Аналогично можно соединить и вывод 5 DD1 с выводом 12 и вывод 3 с выводом 10. При наличии двустороннего стеклотекстолита последние две связи можно провести печатным способом со стороны установки элементов. Остальные

    связи выполнены печатным монтажом. Сборочный чертеж платы показан на рис.3. В качестве операционных усилителей DA1, DA2 использованы К544УД2А, DA3 - К140УД608. Триггер DD1 -типа К561ТМ2. Электролитические конденсаторы - типа К50-35 на напряжение 10 В. Транзисторы - КТ3107Б и КТ3102Б. Все микросхемы (цифровые и аналоговые) питаются стабилизированным двухполярным напряжением ±5 В.

Рис.2. Печатная плата

Рис.3. Схема расположения элементов

Источники

  1. А.Конюхов, Фазометр в налаживании магнитофона. - Радио, 1983, N1, С.З0.
  2. А.Гончаренко, Фазометр на микросхемах. - Радио, 1984, N12, С.29.

Автор: А.ПЕТРОВ, г.Могилев


Добавил:  Павел (Admin)  
Автор:  А.ПЕТРОВ, г.Могилев 

Вас может заинтересовать:

  1. Лабораторный синтезатор сверхвысокой частоты
  2. Цифровой измеритель ёмкости
  3. ВЧ приставка к осциллографу
  4. ДВА СИНУСОИДАЛЬНЫХ ГЕНЕРАТОРА НА ЛОГИКЕ
  5. Простой измеритель емкости и тока утечки электролитических конденсаторов


    © PavKo, 2007-2018   Обратная связь   Ссылки views: 8358 -- users: 7916 -- web3   Яндекс.Метрика