Портал для радиолюбителей
   Мультиметры М832: устройство и ремонт
    Главная -> Статьи -> Измерительная техника -> Мультиметры М832: устройство и ремонт


<< Назад в раздел   Распечатать Дата добавления: 2008-05-14 | Просмотров: 19136

   Невозможно представить рабочий стол ремонтника без удобного недорогого цифрового мультиметра. В этой статье рассмотрено устройство цифровых мультиметров 830-й серии, наиболее часто встречающиеся неисправности и способы их устранения.

   В настоящее время выпускается огромное разнообразие цифровых измерительных приборов различной степени сложности, надежности и качества. Основой всех современных цифровых мультиметров является интегральный аналого-цифровой преобразователь напряжения (АЦП). Одним из первых таких АЦП, пригодных для построения недорогих портативных измерительных приборов, был преобразователь на микросхеме ICL71O6, выпущенной фирмой MAXIM. В результате было разработано несколько удачных недорогих моделей цифровых мультиметров 830-й серии, таких как М830В, М830, М832, М838. Вместо буквы М может стоять DT. В настоящее время эта серия приборов является самой распространенной и самой повторяемой в мире. Ее базовые возможности: измерение постоянных и переменных напряжений до 1000 В (входное сопротивление 1 МОм), измерение постоянных токов до 10 А, измерение сопротивлений до 2 МОм, тестирование диодов и транзисторов. Кроме того, в некоторых моделях есть режим звуковой прозвонки соединений, измерения температуры с термопарой и без термопары, генерации меандра частотой 50...60 Гц или 1 кГц. Основной изготовитель мультиметров этой серии - фирма Precision Mastech Enterprises (Гонконг).

Схема и работа прибора

Структурная схема АЦП 7106

Рис. 1. Структурная схема АЦП 7106

   Основа мультиметра - АЦП IC1 типа 7106 (ближайший отечественный аналог - микросхема 572ПВ5). Его структурная схема приведена на рис. 1, а цоколевка для исполнения в корпусе DIP-40 - на рис. 2. Перед ядром 7106 могут стоять разные префиксы в зависимости от производителя: ICL7106, ТС7106 и т.д. В последнее время все чаще используются бескорпусные микросхемы (DIE chips), кристалл которых припаивается непосредственно на печатную плату.

Цоколевка АЦП 7106 в корпусе DIP-40

Рис. 2. Цоколевка АЦП 7106 в корпусе DIP-40

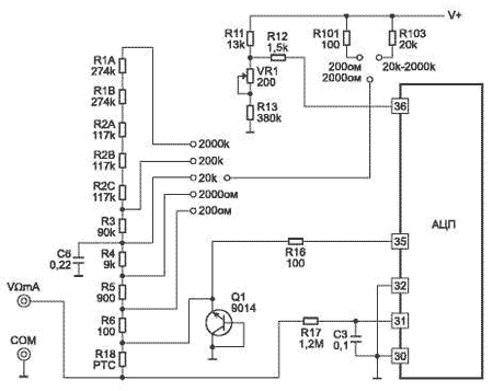
   Рассмотрим схему мультиметра М832 фирмы Mastech (рис. 3). На вывод 1 IC1 подается положительное напряжение питания батареи 9 В, на вывод 26 - отрицательное. Внутри АЦП находится источник стабилизированного напряжения 3 В, его вход соединен с выводом 1 IC1, а выход - с выводом 32. Вывод 32 подсоединяется к общему выводу мультиметра и гальванически связан с входом СОМ прибора. Разность напряжений между выводами 1 и 32 составляет примерно 3 В в широком диапазоне питающих напряжений - от номинального до 6,5 В. Это стабилизированное напряжение подается на регулируемый делитель R11, VR1, R13, ас его выхода -на вход микросхемы 36 (в режиме измерения токов и напряжений). Делителем задается потенциал U ег на выводе 36, равный 100 мВ. Резисторы R12, R25 и R26 выполняют защитные функции. Транзистор Q102 и резисторы R109, R110nR111 отвечают за индикацию разряда батареи питания. Конденсаторы С7, С8 и резисторы R19, R20 отвечают за отображение десятичных точек дисплея.

Принципиальная схема мультиметра М832

Рис. 3. Принципиальная схема мультиметра М832

   Диапазон рабочих входных напряжений Umax напрямую зависит от уровня регулируемого опорного напряжения на выводах 36 и 35 и составляет:

   Стабильность и точность показаний дисплея зависят от стабильности этого опорного напряжения. Показания дисплея N зависят от входного напряжения UBX и выражаются числом:

   Рассмотрим работу прибора в основных режимах.

Измерение напряжения

   Упрощенная схема мультиметра в режиме измерения напряжения представлена на рис. 4. При измерении постоянного напряжения входной сигнал подается на R1...R6, с выхода которого через переключатель (по схеме 1-8/1... 1-8/2) подается на защитный резистор R17. Этот резистор, кроме того, при измерениях переменного напряжения вместе с конденсатором СЗ образует фильтр нижних частот. Далее сигнал поступает на прямой вход микросхемы АЦП, вывод 31. На инверсный вход микросхемы подается потенциал общего вывода, вырабатываемый источником стабилизированного напряжения 3 В, вывод 32.

Упрощенная схема мультиметра в режиме измерения напряжения

Рис. 4. Упрощенная схема мультиметра в режиме измерения напряжения

   При измерениях переменного напряжения оно выпрямляется однополупериодным выпрямителем на диоде D1. Резисторы R1 и R2 подобраны таким образом, чтобы при измерении синусоидального напряжения прибор показывал правильное значение. Защита АЦП обеспечивается делителем R1...R6 и резистором R17.

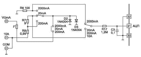
Измерение тока

Упрощенная схема мультиметра в режиме измерения тока

Рис. 5. Упрощенная схема мультиметра в режиме измерения тока

   Упрощенная схема мультиметра в режиме измерения тока представлена на рис. 5. В режиме измерения постоянного тока последний протекает через резисторы RO, R8, R7 и R6, коммутируемые в зависимости от диапазона измерения. Падение напряжения на этих резисторах через R17 подается на вход АЦП, и результат выводится на дисплей. Защита АЦП обеспечивается диодами D2, D3 (в некоторых моделях могут не устанавливаться) и предохранителем F.

Измерение сопротивления

Упрощенная схема мультиметра в режиме измерения сопротивления

Рис. 6. Упрощенная схема мультиметра в режиме измерения сопротивления

   Упрощенная схема мультиметра в режиме измерения сопротивления представлена на рис. 6. В режиме измерения сопротивления используется зависимость, выраженная формулой (2). На схеме видно, что один и тот же ток от источника напряжения +LJ протекает через опорный резистор Ron и измеряемый резистор Rx (токи входов 35, 36, 30 и 31 пренебрежимо малы) и соотношение UBX и Uon равно соотношению сопротивлений резисторов Rx и Ron. В качестве опорных резисторов используются R1....R6, в качестве токозадающих используются R10 и R103. Защита АЦП обеспечивается терморезистором R18 [в некоторых дешевых моделях используются обычные резисторы номиналом 1...2 кОм), транзистором Q1 в режиме стабилитрона (устанавливается не всегда) и резисторами R35, R16 и R17 на входах 36, 35 и 31 АЦП.

Режим прозвонки

   В схеме прозвонки используется микросхема IC2 (LM358), содержащая два операционных усилителя. На одном усилителе собран звуковой генератор, на другом - компаратор. При напряжении на входе компаратора (вывод 6) меньше порогового, на его выходе (вывод 7) устанавливается низкое напряжение, открывающее ключ на транзисторе Q101, в результате чего раздается звуковой сигнал. Порог определяется делителем R103, R104. Защита обеспечивается резистором R106 на входе компаратора.

Дефекты мультиметров

   Все неисправности можно разделить на заводской брак (и такое бывает) и повреждения, вызванные ошибочными действиями оператора.

   Поскольку в мультиметрах используется плотный монтаж, то возможны замыкания элементов, плохие пайки и поломка выводов элементов, особенно расположенных по краям платы. Ремонт неисправного прибора следует начинать с визуального осмотра печатной платы. Наиболее часто встречающиеся заводские дефекты мультиметров М832 приведены в таблице.

Заводские дефекты мультиметров М832
Проявление дефекта Возможная причина Устранение дефекта
При включении прибора дисплей загорается и затем плавно гаснет Неисправность задающего генератора микросхемы АЦП, сигнал с которого подается на подложку ЖК-дисплея Проверить элементы С1 и R15
При включении прибора дисплей загорается и затем плавно гаснет. При снятой задней крышке прибор нормально работает При закрытой задней крышке прибора контактная винтовая пружина ложится на резистор R15 и замыкает цепь задающего генератора Отогнуть или чуть укоротить пружину
При включении прибора в режим измерения напряжения показания дисплея меняются от 0 до 1 Неисправны или плохо пропаяны цепи интегратора: конденсаторы С4, С5 и С2 и резистор R14 Пропаять или заменить С2, С4, С5, R14
Прибор долго обнуляет показания Низкое качество конденсатора СЗ на входе АЦП (вывод 31) Заменить СЗ на конденсатор с малым коэффициентом абсорбции
При измерении сопротивлений показания дисплея долго устанавливаются Низкое качество конденсатора С5 (цепь автокоррекции нуля) Заменить С5 на конденсатор с малым коэффициентом абсорбции
Прибор неправильно работает во всех режимах, микросхема IC1 перегревается. Замкнулись между собой длинные выводы разъема для проверки транзисторов Разомкнуть выводы разъема
При измерении переменного напряжения показания прибора «плывут», например, вместо 220 В изменяются от 200 В до 240 В Потеря емкости конденсатора СЗ. Возможна плохая пайка его выводов или просто отсутствие этого конденсатора Заменить СЗ на исправный конденсатор с малым коэффициентом абсорбции
При включении мультиметр или постоянно пищит, или наоборот, молчит в режиме прозвонки соединений Плохая пайка выводов микросхемы Ю2 Пропаять выводы IC2
Сегменты на дисплее пропадают и появляются Плохой контакт ЖК-дисплея и контактов платы мультиметра через токопроводящие резиновые вставки Для восстановления надежного контакта нужно:
• поправить токопроводящие резинки;
• протереть спиртом соответствующие контактные площадки на печатной плате;
• облудить эти контакты на плате

   Исправность ЖК-дисплея можно проверить с помощью источника переменного напряжения частотой 50...60 Гц и амплитудой в несколько вольт. В качестве такого источника переменного напряжения можно взять мультиметр М832, у которого есть режим генерации меандра. Для проверки дисплея следует положить его на ровную поверхность дисплеем вверх, подсоединить один щуп мультиметра М832 к общему выводу индикатора (нижний ряд, левый вывод), а другой щуп мультиметра прикладывать поочередно к остальным выводам дисплея. Если удается получить зажигание всех сегментов дисплея, значит, он исправен.

   Вышеописанные неисправности могут появиться и в процессе эксплуатации. Следует отметить, что в режиме измерения постоянного напряжения прибор редко выходит из строя, т.к. хорошо защищен от перегрузок по входу. Основные проблемы возникают при измерении тока или сопротивления.

   Ремонт неисправного прибора следует начинать с проверки питающего напряжения и работоспособности АЦП: напряжения стабилизации 3 В и отсутствия пробоя между выводами питания и общим выводом АЦП.

   В режиме измерения тока при использовании входов V, Ω и mА, несмотря на наличие предохранителя, возможны случаи, когда предохранитель сгорает позже, чем успевают пробиться предохранительные диоды D2 или D3. Если в мультиметре установлен предохранитель, не соответствующий требованиям инструкции, то в этом случае возможно выгорание сопротивлений R5...R8, причем визуально на сопротивлениях это может никак не проявиться. В первом случае, когда пробивается только диод, дефект проявляется только в режиме измерения тока: ток через прибор протекает, но дисплей показывает нули. В случае выгорания резисторов R5 или R6 в режиме измерения напряжения прибор будет завышать показания или показывать перегрузку. При полном сгорании одного или обоих резисторов прибор не обнуляется в режиме измерения напряжения, но при замыкании входов дисплей устанавливается на нуль. При сгорании резисторов R7 или R8 на диапазонах измерения тока 20 мА и 200 мА прибор будет показывать перегрузку, а в диапазоне 10 А - только нули.

   В режиме измерения сопротивления повреждения происходят, как правило, в диапазонах 200 Ом и 2000 Ом. В этом случае при подаче на вход напряжения могут сгорать резисторы R5, R6, R10, R18, транзистор Q1 и пробиваться конденсатор Сб. Если полностью пробит транзистор Q1, то при измерении сопротивления прибор будет показывать нули. При неполном пробое транзистора мультиметр с разомкнутыми щупами будет показывать сопротивление этого транзистора. В режимах измерения напряжения и тока транзистор замыкается переключателем накоротко и на показания мультиметра не влияет. При пробое конденсатора С6 мультиметр не будет измерять напряжение в диапазонах 20 В, 200 В и 1000 В или существенно занижать показания в этих диапазонах.

   В случае отсутствия индикации на дисплее при наличии питания на АЦП или визуально заметного выгорания большого количества элементов схемы существует большая вероятность повреждения АЦП. Исправность АЦП проверяется контролем напряжения источника стабилизированного напряжения 3 В. На практике АЦП выгорает только при подаче на вход высокого напряжения, гораздо выше 220 В. Очень часто при этом в компаунде бескорпусного АЦП появляются трещины, повышается ток потребления микросхемы, что приводит к ее заметному нагреву.

   При подаче на вход прибора очень высокого напряжения в режиме измерения напряжения может произойти пробой по элементам (резисторам) и по печатной плате, в случае режима измерения напряжения схема защищена делителем на сопротивлениях R1 ...R6.

   У дешевых моделей серии DT длинные выводы деталей могут закорачиваться на экран, расположенный на задней крышке прибора, нарушая работу схемы. У Mastech такие дефекты не наблюдаются.

   Источник стабилизированного напряжения 3 В в АЦП у дешевых китайских моделей может на практике давать напряжение 2,6...3,4 В, а у некоторых приборов перестает работать уже при напряжении питающей батареи 8,5 В.

   В моделях DT используются низкокачественные АЦП, они очень чувствительны к номиналам цепочки интегратора С4 и R14. В мультиметрах фирмы Mastech высококачественные АЦП позволяют использовать элементы близких номиналов.

   Часто в мультиметрах DT при разомкнутых щупах в режиме измерения сопротивления прибор очень долго подходит к значению перегрузки ("1" на дисплее) или не устанавливается совсем. "Вылечить" некачественную микросхему АЦП можно уменьшив номинал сопротивления R14 с 300 до 100 кОм.

   При измерении сопротивлений в верхней части диапазона прибор "заваливает" показания, например, при измерении резистора сопротивлением 19,8 кОм показывает 19,3 кОм. "Лечится" заменой конденсатора С4 на конденсатор величиной 0,22...0,27 мкФ.

   Поскольку дешевые китайские фирмы используют низкокачественные бескорпусные АЦП, то нередки случаи обрыва выводов, при этом определить причину неисправности очень трудно и проявляться она может по-разному, в зависимости от оборванного вывода. Например, не горит один из выводов индикатора. Поскольку в мультиметрах используются дисплеи со статической индикацией, то для определения причины неисправности необходимо проверить напряжение на соответствующем выводе микросхемы АЦП, оно должно быть около 0,5 В относительно общего вывода. Если оно равно нулю, то неисправен АЦП.

   Эффективным способом поиска причины неисправности является прозвонка выводов микросхемы аналого-цифрового преобразователя следующим образом. Используется еще один, разумеется, исправный, цифровой мультиметр. Он включается в режим проверки диодов. Черный щуп, как обычно, устанавливается в гнездо СОМ, а красный в гнездо VQmA. Красный щуп прибора подсоединяется к выводу 26 [минус питания), а черный поочередно касается каждой ножки микросхемы АЦП. Поскольку на входах аналого-цифрового преобразователя установлены защитные диоды в обратном включении, то при таком подключении они должны открыться, что будет отражено на дисплее как падение напряжения на открытом диоде. Реальная величина этого напряжения на дисплее будет несколько больше, т.к. в схеме включены резисторы. Точно так же проверяются все выводы АЦП при подключении черного щупа к выводу 1 [плюсу питания АЦП) и поочередного касания остальных выводов микросхемы. Показания прибора должны быть аналогичными. Но если поменять полярность включения при этих проверках на противоположную, то прибор должен показывать всегда обрыв, т.к. входное сопротивление исправной микросхемы очень велико. Таким образом, неисправными можно считать выводы, которые показывают конечное сопротивление при любой полярности подключения к микросхеме. Если же прибор показывает обрыв при любом подключении исследуемого вывода, то это на девяносто процентов говорит о внутреннем обрыве. Указанный способ проверки достаточно универсален и может применяться при проверке различных цифровых и аналоговых микросхем.

   Бывают неисправности, связанные с некачественными контактами на галетном переключателе, прибор работает только при нажатом галетнике. Фирмы, производящие дешевые мультиметры, редко покрывают дорожки под галетным переключателем смазкой, отчего они быстро окисляются. Часто дорожки бывают чем-нибудь загрязнены. Ремонтируется следующим образом: из корпуса вынимается печатная плата, и дорожки переключателя протираются спиртом. Затем наносится тонкий слой технического вазелина. Все, прибор починен.

   У приборов серии DT бывает иногда так, что переменное напряжение измеряется со знаком минус. Это указывает на неправильную установку D1, обычно из-за неправильной маркировки на корпусе диода.

   Случается, что изготовители дешевых мультиметров ставят низкокачественные операционные усилители в цепи звукового генератора, и тогда при включении прибора раздается жужжание зуммера. Этот дефект устраняется подпаиванием электролитического конденсатора номиналом 5 мкФ параллельно цепи питания. Если при этом не обеспечивается устойчивая работа звукового генератора, то необходимо заменить операционный усилитель на LM358P.

   Часто встречается такая неприятность, как вытекание батареи. Небольшие капли электролита можно протереть спиртом, но если плату залило сильно, то хорошие результаты можно получить, промыв ее горячей водой с хозяйственным мылом. Сняв индикатор и отпаяв пищалку, с помощью щетки, например зубной, нужно тщательно намылить плату с обеих сторон и промыть под струей воды из-под крана. Повторив мойку 2...3 раза, плату высушивают и устанавливают в корпус.

   В большинстве приборов, выпускаемых в последнее время, применяются бескорпусные (DIE chips) АЦП. Кристалл устанавливается непосредственно на печатную плату и заливается смолой. К сожалению, это значительно снижает ремонтопригодность приборов, т.к. при выходе АЦП из строя, что встречается достаточно часто, заменить его трудно. Приборы с бескорпусными АЦП иногда бывают чувствительны к яркому свету. Например, при работе рядом с настольной лампой погрешность измерений может возрасти. Дело в том, что индикатор и плата прибора обладают некоторой прозрачностью, и свет, проникая сквозь них, попадает на кристалл АЦП, вызывая фотоэффект. Для устранения этого недостатка нужно вынуть плату и, сняв индикатор, заклеить место расположения кристалла АЦП (его хорошо видно сквозь плату) плотной бумагой.

   При покупке мультиметров DT следует обратить внимание на качество механики переключателя, следует обязательно прокрутить галетный переключатель мультиметра несколько раз, чтобы убедиться, что переключение происходит четко и без заеданий: дефекты пластмассы не поддаются ремонту.


Добавил:  Павел (Admin)  
Автор:  Неизвестно 

Вас может заинтересовать:

  1. ГИР на полевом транзисторе
  2. Пробник для тиристоров и симисторов
  3. Принципиальная схема мультиметра M838
  4. Простой измеритель емкости и тока утечки электролитических конденсаторов
  5. Простой генератор ЗЧ


    © PavKo, 2007-2018   Обратная связь   Ссылки views: 7304 -- users: 6878 -- web3   Яндекс.Метрика