Портал для радиолюбителей
   Герметичные свинцово-кислотные аккумуляторы в радиолюбительской практике
    Главная -> Статьи -> Блоки питания, зарядные устройства -> Герметичные свинцово-кислотные аккумуляторы в радиолюбительской практике


<< Назад в раздел   Распечатать Дата добавления: 2008-07-24 | Просмотров: 25637

Использованы материалы с сайтов www.jaycar.com, www.at-systems.ru, www.slt.ru. Графики и цитаты курсивом - www.at-systems.ru. Все остальное (c) klausmobile 2002. Повторение всех конструкций на страх и риск повторяющего...

1. Сначала пряники, кнуты потом…

Герметичные свинцово-кислотные аккумуляторы (SLA)– наиболее доступные по цене вторичные (перезаряжаемые) источники тока. Доступные, в нынешней экономике, означает, во-первых, наличие в продаже типовых батарей напряжением 6В и 12В, емкостью от одного до тысячи А*ч, во-вторых, то, что за 1 вечнозеленый у.е. можно купить от 1.5 до 6 Вт*ч номинальной емкости. Меньшая цифра соответствует малым батареям, большая – большим.

Что еще в плюсе? Относительно медленный саморазряд (не более 5% емкости в месяц при комнатной температуре), относительная долговечность при условии неглубоких циклов разряда. Отсутствие «памяти» (свойственной никель-кадмиевым аккумуляторам). Допускается постоянный «плавающий» подзаряд в дежурном режиме (именно так работают автомобильные аккумуляторы).

По сравнению со свинцово-кислотными аккумуляторами с жидким электролитом, герметичные аккумуляторы, естественно, выигрывают в эксплуатационной безопасности (нет вредных испарений, допустима работа в любом положении). А еще – герметичная батарея менее критична к условиям заряда, ее сложнее убить неграмотным зарядом. Дело в том, что гелевый электролит подобран так, что батарея никогда не заряжается полностью (с точки зрения химика). Стало быть, выделение газа при перезаряде не происходит, так как перезаряда просто нет. Это не значит, что о контроле режима заряда можно забыть. Нельзя. Об этом далее.

Что в минусе? Во-первых, низкая удельная емкость – 25..35 Вт*ч на килограмм массы, или 60..100 Вт*ч на литр объема. Во-вторых, существенное сокращение жизни батарей при глубоких циклах разряда, а также при систематическом разряде большими токами. В-третьих, существенная зависимость напряжения и внутреннего сопротивления от глубины цикла.

2. О преждевременной старости.

Терминология: в практике принято обозначать интенсивность разряда в виде безразмерных «единиц С». 1С (один-це) численно равен емкости батареи при разряде постоянным током в течении 20 часов. Полный разряд определяется как разряд до 1.8В на банку при комнатной температуре (т.е. до 5.4 и 10.8В для 6В и 12В батарей). Величина 1.8В установилась опытным путем как нижняя граница, при разряде ниже которой током 0.05С начинается необратимое преждевременное старение батареи.

Таким образом, если опытным путем для батареи определено, что для того, чтобы за 20 часов разрядить ее от полностью заряженного состояния (2.1-2.3В на банку) до 1.8В на банку, требуется разрядный ток 150мА, то номинальная емкость батареи устанавливается равной 3.0 А*ч (=0.15А * 20ч).

Интенсивность тока 1С для данной батареи соответствует току разряда 3А, 2С – току разряда 6А и т.п. Если ограничить разряд достижением заданного минимума напряжения, тех же 10.8В – окажется, что реальная емкость на токе 1С сократится примерно вдвое по сравнению с номинальной (cм.график). А вот порог необратимого старения при большой интенсивности разряда (1C и выше), наоборот, существенно снижается – до 8В.

Многократный разряд батареи до напряжений, находящихся ниже штриховой линии приводит к выходу батареи из строя.

На практике,  SLA работают в двух режимах – буферном и циклическом. При буферном режиме работы батарея постоянно подключена к зарядному устройству. Если в электрической сети есть напряжение, то после заряда батарея в течение длительного времени находится под действием конечного напряжения заряда. Слабый ток, протекающий через батареи, компенсирует саморазряд батареи и постоянно поддерживает батарею в полностью заряженном состоянии. В случае отключения напряжения в электрической сети, батарея разряжается на подключенную к ней нагрузку. Буферный режим работы характерен для систем бесперебойного питания постоянного и переменного тока, которые широко применяются для компьютеров, коммуникаций и непрерывных производств. А также - автомобильных аккумуляторов при регулярной эксплуатации машины.

При циклическом режиме работы батарею заряжают, а затем отключают от зарядного устройства. Разряд батареи производится по мере необходимости. Циклический режим работы используется при работе различных переносных или перевозимых устройств: электрических фонарей, средств коммуникаций, измерительных приборов. Производители аккумуляторов обычно указывают в перечне технических характеристик, для какого режима работы предназначен тот или иной аккумулятор.

Стало быть, если Вы решили запитать от батарей накалы в ламповом усилителе, то это циклический режим (как приятно узнать, что всю жизнь говорил прозой…). Но значит ли это, что можно просто разряжать батарею до предельно допустимых лампами 5.7 или 11.4В? На деле, пусть этот режим заведомо безопаснее разряда до «аварийных» 5.4 или 10.8В, он при неверном выборе батареи приведет к достаточно глубоким циклам разряда, и тем самым сократит срок ее службы.

Глубина цикла разряда определяется как отношение реально отданных в нагрузку ампер-часов к ампер-часам, соответствующим разряду до порога необратимого старения. Ампер-часы в знаменателе будут совпадать с номинальной емкостью только для интенсивности разряда 0.05С. На практике, в качестве знаменателя используется именно номинальная емкость (тем более, что и постоянный ток разряда – не более, чем идеальное приближение).

Ресурс аккумуляторов при циклическом режиме работы

Глубина цикла (если она повторяется от цикла к циклу) определяет срок службы батарей. При 100% глубине циклов срок службы SLA не превысит 200-300 циклов. Справочно, автомобильные аккумуляторы с жидким электролитом редко выдерживают более 20 глубоких циклов. При 30% глубине циклов количество их утраивается. Знаменитая Оптима гарантирует выживание при 100 циклах "в ноль" (у автора такая батарея служит четвертый год, но ни одного глубокого цикла "в ноль" так и не было...).

3. Пример из жизни

Теперь давайте считать. В каждом канале усилителя –пара ламп 6С4С (6В, 2А). Необходимо обеспечить минимальное время работы между зарядами 8 часов. При этом напряжение не должно опускаться ниже 5.7В (по ТУ лампы), глубина цикла не более 50%. Из последнего требования следует, что емкость батареи – не менее 32А*ч на канал (= 2А * 8ч / 50%) . Интенсивность разряда такой батареи 0.06С (= 32А*ч / 2). Из графика следует, что за 8 часов ее напряжение упадет всего-навсего до 12.0-12.2В. Есть запас! Но только у свежей батареи. Если Вы не забудете ее вовремя заряжать, то примерно через 500 циклов (полтора года ежедневного удовольствия) напряжение за 8 часов будет падать до тех самых 5.7В, если не хуже… Ставьте автоматику на отключение при недостаточном напряжении, обязательно ставьте! Кстати, 32А*ч подозрительно близко к значению емкости автомобильного аккумулятора (50-65 А*ч). Так что для токов 2А и выше необслуживаемый автомобильный аккумулятор – вполне обоснованная (по цене) альтернатива. Вот с экологией и безопасностью у них проблемы. С другой стороны, если большая АКБ не вписывается в конструктив, то можно совершенно без опаски запараллелить несколько меньших батарей (желательно, но не обязательно – одной серии, одного производителя, одного «возраста» с начала эксплуатации).

А может, попробовать буферный (дежурный) режим, чтоб заряжать постоянно, без какой-либо автоматики? Тумблер вверх – батарея разряжается, лампы играют, тумблер вниз – идет заряд, лампы… отключены от батарей! Нормальный режим заряда – заряд постоянным напряжением 2.4-2.5В на банку, на зажимах 6В батареи будет до 7.5В – лампы так недолго протянут (особенно если анодное питание выключено).

При буферном режиме эксплуатации ресурс батареи сильно зависит от температуры. Наиболее благоприятной температурой для батареи считается температура 15-20 градусов Цельсия. Увеличение температуры на 10 градусов уменьшает ресурс батареи вдвое. На рисунке представлена типичная зависимость ресурса от температуры для аккумуляторов с расчетным ресурсом 5 -7 лет. Резюме – не ставьте батареи в одном корпусе вместе с лампами, пентиумами и т.п. горячими объектами. Вы спросите - а как же под капотом в машине... ну, во-первых, автомобильный аккумулятор специально рассчитан на широкий диапазон температур, во-вторых, теплоемкость АКБ настолько велика, что существенно прогреть ее, даже под капотом, непросто.

Ресурс аккумуляторов при буферном режиме работы

В упомянутом примере, срок службы накальной батареи при ежедневных 50% циклах – полтора года. А больше можно? В реальных условиях эксплуатации стационарных аккумуляторов нужно учитывать уменьшение ресурса батареи в случае большого числа испытанных ее разрядов. Для 5-летних батарей, реальный ресурс будет не более 3-х лет, если батарея будет испытывать в среднем один 30-процентный разряд в день или один полный разряд в неделю.

4. Поподробнее о заряде

Наилучший режим заряда батареи при небольшой (не выше 75%) глубине разряда – заряд постоянным напряжением. Разные производители дают незначительно различающиеся значения, общеприемлемым является напряжение 2.4В на банку при циклическом заряде (14.4В для 12В батареи). В буферном режиме напряжение может быть меньшим, 2.3В на банку.

При заряде полностью разряженной батареи этот режим приводит к перегрузке по начальному току, поэтому используется комбинированный режим ограничения по току и напряжению. Обычно он называется режимом заряда I-U. Разряженную батарею сначала заряжают постоянным током, численно (в амперах) не превышающим 0.1-0.3 номинальной емкости батареи (в ампер-часах). Например, для батареи емкостью 100 А*час ток заряда не должен превышать 10-30 ампер. По мере заряда батареи напряжение на батарее увеличивается (при постоянном токе). После того, как напряжение на батарее достигнет конечного напряжения заряда, ток заряда начинают уменьшать, сохраняя напряжение неизменным.

Конечное напряжение заряда при температуре 20 градусов Цельсия равно 2.25-2.3 вольта на элемент батареи. Для батареи с номинальным напряжением 12 В (6 элементов) конечное напряжение заряда равно 13.5-13.8 В. Если батарея эксплуатируется при других температурах, то для увеличения ресурса батарей рекомендуется уменьшать конечное напряжение заряда до 2.2-2.25 В/эл при температуре 40 градусов и увеличивать напряжение до 2.35-2.4 В при температуре 0 градусов. Применение такой температурной компенсации зарядного напряжения позволяет увеличить ресурс батареи при 40 градусах Цельсия на 15 %.

 Для полного заряда разряженной батареи рекомендуется проводить заряд в течение 24 часов. Если необходим более быстрый (в течение 8-10 часов) заряд батареи в случае циклического режима эксплуатации, конечное напряжение заряда увеличивают до 2.4-2.48 В/эл (при 20 градусах Цельсия) и обязательно ограничивают время заряда в соответствии с остаточным зарядом батареи перед зарядкой.

Вот пример аналогичной инструкции для АКБ Fiamm GS (источник - www.slt.ru) :

Зарядное устройство с постоянным напряжением тока заряда Относительно большой ток применяется на начальной стадии заряда батареи. Когда напряжение батареи достигнет установленного уровня, зарядное устройство переключается с режима постоянного тока на режим постоянного напряжения. В течение этой фазы величина зарядного тока начинает уменьшаться до уровня минимального зарядного тока, известного как поддерживающий ток.Значения, приведенные в таблице, приняты как стандартные.

Нормативные значения электрических величин для зарядного устройства с постоянным зарядным напряжением

  Для буферного режима Для цикличного режима
Напряжение на одном элементе (В)
2,25 - 2,30
2,40 - 2,45
Начальный зарядный ток (А) 1/4 С или менее 1/4 С или менее
Требуемое время заряда (час.) 24 или более 10 или более
Температурный коэффициент -3mВ/0С/элемент -5mВ/0С/элемент
Температура окружающей среды (0С) 0 ... + 400

 Примечания: Для батарей, используемых в цикличном режиме, рекомендуется использовать датчик, позволяющий прервать процесс заряда по достижении предварительно заданной величины напряжения, или таймер.Температурный коэффициент необходимо принимать в расчет, если заряд батареи происходит при температурах ниже +100С или выше +300С

Система ускоренного заряда (только для батарей, работающих в цикличном режиме)При ускоренном заряде батареи необходимо использовать устройства, укомплектованные блоком температурной компенсации и термическим предохранителем, позволяющие предотвратить недостаточный заряд батареи при низкой температуре или ее перегрев при высокой температуре окружающей среды

Нормативные значения электрических величин для режима ускоренного заряда батареи приведены в таблице:

Начальное значение зарядного тока (А) 1 - 1,5С
Зарядное напряжение (Вольт/элемент при 20°С) 2,45 - 2,50
Температурный коэффициент -5mВ/0 C/элемент
Время заряда (время, необходимое для полного заряда батареи, разряженной на 50%) (часов) 1 - 3
Температура окружающей среды 0 ... +300С

Примечания: На батарее должен быть установлен термостат или термический предохранитель, или необходимо использовать таймер, позволяющий вовремя прекратить процесс заряда. Максимальная величина начального зарядного тока для батарей, емкостью более 10 Ач, должна соответствовать следующему соотношению: I = C максимум

Обратите внимание на последний абзац. Он того стоит. Особенно если много батарей замурованы в плохо вентилируемом ящике – перегрев возможен даже при обычном (не ускоренном) заряде, пусть не катастрофический, но все равно сокращающий жизнь батарей.

5. Простое зарядное устройство (медленный заряд I-U)

Для заряда небольших батарей наиболее удобна типовая схема на ИС семейства LM117, LM 196, LM317 (142ЕН12, 1151ЕН1, 1157ЕН1). Источник - "Микросхемы для линейных источников питания", М, Додэка, 1998, стр.97, 122 и др.).

Порог ограничения тока задается R4 (с учетом допустимого тока и мощности рассеяния микросхемы). На практике, когда источник питания для конкретного типа батарей встраивается непосредственно в аппаратуру - регулировка предельного тока не нужна, можно вообще исключить цепь ограничения тока (Т2), передав эту функцию выходному сопротивлению фильтра источника питания.

При больших токах удобнее использовать дискретные стабилизаторы с проходными N-МДП или составными NPN транзисторами, управляемые интегральным стабилизатором. Неудобство МДП - относительно высокое пороговое напряжение - в маломощных ЗУ решается повышением напряжения основного (единственного) источника питания, в мощных (см. рисунок) - удвоителем напряжения.

Номиналы делителей стабилизатора напряжения (IC1) указаны для 6В батарей, номиналы емкостей фильтра и резисторов стабилизатора тока (Т2) - для зарядных токов не более 2.5А, что достаточно для батарей емкостью до 10-15 А*ч. Трансформатор на выходное напряжение 9В хх, ток 5А. Переключаемые шунты в цепи база-эмиттер Т2 задают предельный ток заряда. Диод D11 - диод Шоттки на ток не менее 10А - защищает от переполюсовки батарей. Настройка сводится к заданию напряжения стабилизации на эквиваленте нагрузки 10 Ом (R6) и подбору шунтов R5.

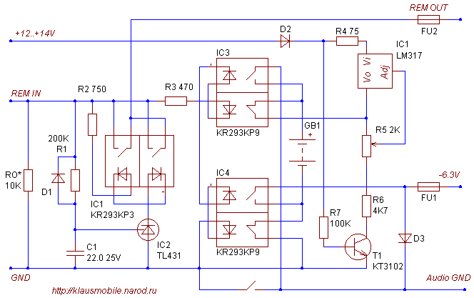
6. Источник отрицательного напряжения в автомобиле

Для питания кроссоверов и т.п. устройств на ОУ с непосредственной связью можно поставить простой импульсный источник отрицательного напряжения. А лучше - батарею. Намного лучше! Вот только батарея эта должна быть не на 12, а на 6 Вольт. Поясню. Скорее всего, батарея эта будет отдавать ток практически всегда, когда работает двигатель. А заряжаться сможет только на стоянке. Но зарядить 12В свинцовую батарею от другой 12В батареи - невозможно. Это даже не буферный режим, а голодовка. Нужен генератор, выдающий 14В, но где же его взять, на стоянке...

Для питания кроссовера с током потребления 20мА достаточно батарейки на 6В, 1.2Ач (размером чуть более пачки сигарет). Режим заряда I-U (200мА, 7.2 В). При выключенном сигнале REMOTE батарея постоянно заряжается от бортсети (минус на землю, плюс на выход стабилизатора - состояние оптронов как показано на схеме). При включении сигнала REMOTE батарея коммутируется плюсом на землю, минусом на нагрузку (шину питания ОУ). Ток заряда ограничен резистором R3 на уровне 75 мА. Полностью заряженная батарея Fiamm 10121 в таком режиме отнимает у бортсети примерно 15мА при комнатной температуре. Цепочка R7-T1 блокирует разряд батареи на делитель R5-R6 при отключении от бортсети (предполагается, конечно, что REM IN при этом снят и нагрузка от батареи отключена). Потребляемый ток по шине REMOTE 20mA. Таймер D1-C1-R1-IC1-IC2-FU1 задерживает на 2 секунды передачу сигнала REM IN на выход. Резистор R0 нужен только для разряда емкости таймера, в практических схемах его можно исключить или заменить на индикаторную цепь со светодиодом. Диоды D1-3 - любые на постоянный ток 1А.

Оптроны КР293КП9А, КР293КП3А можно заменить любыми МДП оптронами на ток не менее 200мА (293КП с литерой А). При коммутации батареи оптроном КР293КП9А с "противофазными" ключами в одном корпусе сквозного тока при коммутации я не наблюдал, при замене на другие оптроны - следует убедиться, что его нет. Предохранители FU1, FU2 - самовосстанавливающиеся на ток срабатывания 200мА. В фильтре питания на выходе источника -6В следует ограничиться минимальной емкостью, чтобы не перегрузить оптроны при коммутации они, кстати, добавляют 10 Ом к выходному сопротивлению батареи). 293 серия не для амперных токов! Это для "взрослых" реле. Это тема следующего проекта - ЦАП с полностью батарейным питанием... но об этом еще рано...


Добавил:  Павел (Admin)  
Автор:  (c) klausmobile 2002 

Вас может заинтересовать:

  1. Суперэкономичный источник опорного напряжения с применением ГСТ на полевом транзисторе в микротоковом режиме
  2. Питание низковольтной радиоаппаратуры от сети
  3. Простой БП для трансивера
  4. Импульсные преобразователи напряжения – Памятка радиоубителю
  5. Зарядное устройство с повышающим преобразователем


    © PavKo, 2007-2018   Обратная связь   Ссылки views: 32430 -- users: 31051 -- web3   Яндекс.Метрика