Портал для радиолюбителей
   Сверхрегенеративный приемник с барьерным режимом работы транзисторов
    Главная -> Статьи -> Радиоприемники -> Сверхрегенеративный приемник с барьерным режимом работы транзисторов


<< Назад в раздел   Распечатать Дата добавления: 2008-11-14 | Просмотров: 22973

Сверхрегенеративный приёмник с барьерным режимом работы транзисторов

В. АРТЕМЕНКО, UT5UDJ,

Украина, 01021, г Киев-21, а/я 16

Использование барьерного режима работы транзисторов [1] позволяет конструировать очень простые устройства. Так, на основе общих принципов работы транзисторов в таком режиме удалось создать принципиально новые схемы LC-генераторов [2].

В статье рассмотрена еще одна перспективная область применения барьерного режима - совершенствование схемотехники простых приемников.

Автор предлагает сверх регенеративный приемник, вся ВЧ часть которого выполнена на транзисторах, работающих в барьерном режиме. Отдельные узлы такого приемника могут быть независимо использованы и в других схемах подобных ВЧ устройств.

Автор иллюстрирует особенности применения барьерного режима работы транзисторов именно в таком приемнике по нескольким причинам. Во-первых, сверх регенераторы являются очень простыми приемниками, изготовить и настроить которые сможет даже начинающий радиолюбитель. Во-вторых, подавляющее большинство схем сверхрегенеративных приемников работают неустойчиво и имеют низкую чувствительность (около половины милливольта, т.е. приблизительно 500 мкВ).

Поэтому демонстрация возможностей барьерного режима работы транзисторов для повышения параметров работы этих приемников является весьма впечатляющей.

Теоретические основы работы сверхрегенераторов достаточно подробно рассмотрены в [3]. В [4], по сути, анализируются особенности барьерного режима работы транзисторов. Показано, что германиевые (Ge) транзисторы в схемах с барьерным режимом не работают, что подтверждается и опытными данными автора. Несмотря на широкое использование сверхрегенераторов, до настоящего времени в литературе отсутствует концепция принципов работы схем подобных устройств. В этой связи предлагаются общие принципы конструирования сверх регенеративных приемников.

1. Поскольку транзисторный сверхрегенеративный детектор в малогабаритном исполнении практически всегда имеет чувствительность около 500 мкВ, то для получения чувствительности, например, 5 мкВ, нужно использовать достаточно "сильный" УРЧ (+40 дБU или 100 раз по напряжению).

2. Использование, в свою очередь, УРЧ с высоким KU диктует необходимость наличия на входе приемника весьма качественного полосового (входного) фильтра для предотвращения возможности перегрузки УРЧ вне-полосными сигналами.

3. Желательно иметь плавный аттенюатор (0...40дБ или даже 0...60 дБ), включенный между антенной и входным фильтром приемника.

4. В приемнике лучше всего использовать блочную 50-омную схемотехнику, что позволяет легко производить замену одних блоков другими и использовать типовые узлы. При использовании 50-омной схемотехники легко реализуется взаимная экранировка блоков приемника друг от друга, а все межблочные соединения выполняются 50-омным коаксиальным кабелем. Становится легко производить измерения параметров отдельных блоков и всего приемника в целом.

5. В качестве УРЧ наиболее просто использовать включенные последовательно 50-омные ШПУ с известным КU (например, +10 дБ, +20 дБ...). Отметим, что по мере роста КU для УРЧ предельная чувствительность приемника вначале возрастает, а затем уменьшается. Такая зависимость становится вполне понятной, если учесть, что УРЧ обладает собственными шумами. Поэтому опытным путем следует найти оптимальное значение КU для УРЧ приемника, - ведь и избыток, и недостаток усиления (KU) УРЧ по сравнению с оптимальным значением КU ухудшает работу приемника. Операцию подбора усиления УРЧ необходимо производить только для конкретно изготовленного сверхрегенеративного детектора вследствие возможности сильного взаимного разброса параметров пороговой чувствительности даже однотипных детекторов.

Однако применение в качестве УРЧ приемника ШПУ с дискретными значениями КU не является наилучшим вариантом. С точки зрения оптимизации предельной чувствительности приемника значительно удобнее использовать ШПУ с плавной регулировкой величины KU.

6. Для самого сверхрегенеративного детектора (с самогашением) необходимо осуществить 50-омный вход по ВЧ и высококачественную стабилизацию напряжения питания детектора, иметь возможность плавной регулировки режима сверхрегенеративного детектора, и как можно лучше отделить собственно детектор от УНЧ (как по ВЧ, так и по НЧ).

Следует также установить буферный каскад между ВЧ входом (50-омным) сверхрегенеративного детектора и выходом УРЧ (также 50-омным) в том случае, если используется УРЧ со слабой развязкой входа и выхода. Такая мера предотвращает уход частоты настройки и срыв работы сверхрегенеративного детектора при изменении параметров антенны (изменение импеданса антенны, например, в случае прикосновения к ней рукой и т.п.).

7. Использование барьерного режима работы транзисторов в сверхрегенеративном детекторе также несколько увеличивает устойчивость работы приемника по сравнению с обычными (классическими) схемами.

8. Желательно в сверхрегенеративном детекторе (как, впрочем, и в других узлах приемника) использовать кремниевые (Si) транзисторы вместо германиевых (Ge) транзисторов, что также повышает устойчивость работы приемника.

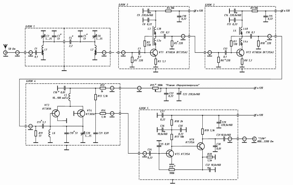
Данная схема приемника (рис. 1) выполнена с учетом большинства вышеперечисленных требований (см. п.п. 1 ...8). Приемник рассчитан на работу в диапазоне 27...30 МГц с AM. Чувствительность приемника составляет около 5 мкВ.

Сигнал с таким уровнем отлично разбираем: глубина АМ>30%.

Конструктивно приемник состоит из 5 блоков (рис. 1).

image

Блок 1
Входной (полосовой) фильтр выполнен по классической схеме и в подробном описании не нуждается.

Блок 2 и блок 3
Однотипные широкополосные усилители (ШПУ). Совместно эти блоки образуют ШПУ РЧ.

Параметры блоков:
KU дБ ≈ KP дБ ≈ +20 дБ; RIN = ROUT = 50 Ом Дf = 1...24МГц,

где:

КU дБ (КP дБ) - коэффициент усиления по напряжению (по мощности) при условии, что сопротивление генератора и нагрузки чисто активные и составляют 50 Ом;

RIN (ROUT) - входное (выходное) сопротивление усилителя;

Дf - полоса частот, в которой примерно выполняются условия равенства коэффициентов усиления величине +20 дБ, а входное и выходное сопротивления отдельного усилителя близки к величине 50 Ом (полоса частот, в которой усилитель ведет себя, как ШПУ).

При последовательном соединении блока 2 и блока 3 получаем ШПУ РЧ с коэффициентом усиления +40 дБ (как по напряжению, так и по мощности). Входное и выходное сопротивления такого ШПУ РЧ также близки к величине 50 Ом. Следует отметить, что на частоте около 24 МГц начинается спад усиления таких усилителей.

Характерной особенностью данных усилителей (блок 2 и блок 3) является то, что работают они в барьерном режиме. За их прототип был взят ШПУ с R-OOC [5].

Автор перевел этот усилитель-прототип в барьерный режим работы, значительно упростив при этом его схему. Токопотребление блока 2 определяется сопротивлением резистора R4 и составляет в данном случае около 1 мА, токопотребление блока 3 - соответственно резистором R9, составляет ту же величину. Отметим, что для расчета токопотребления (или тока через транзистор) этих блоков используются соотношения, приведенные в [1]. Автор полагает, что расчетные соотношения для исходного ШПУ - прототипа [5] в основном пригодны и для ШПУ, переведенного в барьерный режим. Использование барьерного режима позволяет в данном случае построить простую схему ШПУ с небольшим количеством деталей и практически не нуждающуюся в настройке, получая при этом очень экономичные схемы ШПУ (потребляются малые мощности от источника питания).

Вместе с тем динамические характеристики таких усилителей получаются весьма низкими, поэтому они не должны использоваться в аппаратуре с высокой динамикой.

Блок 4 - сверхрегенеративный детектор

Сам сверхрегенеративный детектор имеет крайне низкие динамические характеристики и избирательность, что, собственно, является характерной чертой таких детекторов любых типов. Поэтому вполне допустимо, как было указано выше, использовать слабодинамичные блоки 2 и 3 при наличии на входе приемника полосового фильтра.

Собственно сверхрегенеративный детектор выполнен на основе генератора ВЧ на двух транзисторах (VT3 и VT4), работающих в барьерном режиме и с прерывистой генерацией (сверхрегенеративный детектор с самогашением). Прерывистая генерация в данной схеме реализуется с помощью цепи самогашения L5, С18*, R12, R15*.

Дроссель L5 служит для развязки по ВЧ, так как непосредственное подключение конденсатора С18* к эмиттерам транзисторов VT3 и VT4 делает генерацию невозможной.

Использование конденсатора С17* достаточно малой емкости и резистора R11 с сопротивлением, близким к 50 Ом, является компромиссным вариантом и позволяет получить 50-омный вход блока 4 по ВЧ. Это дает возможность подключать выход УРЧ (также 50-омный) к входу сверхрегенеративного детектора. Наиболее оптимальный режим работы сверхрегенеративного детектора достигается подбором величины емкости конденсатора С18* (в процессе налаживания приемника) и сопротивления резистора R15* (при его эксплуатации). Подбирая номиналы С18* и R15* опытным путем, можно достичь наибольшей чувствительности приемника. Цепочка блока 4 R13, C21, R14 и конденсатор С25 блока 5 образуют фильтр нижних частот (ФНЧ). С помощью такого ФНЧ из пакетов ВЧ вспышек сверхрегенератора выделяется НЧ составляющая, примерно соответствующая огибающей ВЧ сигнала, поступающего на антенну приемника (как при детектировании AM сигнала с помощью диода). Далее этот НЧ сигнал поступает на вход высокочувствительного малошумящего УНЧ с большим коэффициентом усиления.

Более подробно о принципах работы сверхрегенеративного детектора с самогашением можно найти, например, в [6].

Блок 5 - телефонный УНЧ

Телефонный УНЧ выполнен на двух биполярных транзисторах VT5 и VT6 с непосредственной связью. Транзистор VT5 работает при малом коллекторном токе и напряжении. При таком режиме работы транзистора VT5 достигается малый уровень шума при большом коэффициенте усиления по напряжению.

Транзистор VT6 работает в оконечной ступени усиления данного усилителя.

Конденсаторы С25, С26, С28 и С30 включены для устранения возможности паразитного самовозбуждения усилителя из-за его большого усиления по напряжению и использования в схеме ВЧ транзисторов.

Для этой же цели служит цепочка развязки по питанию транзистора VT5 (R18, С26, С28).

КОНСТРУКЦИЯ ПРИЕМНИКА И ЕГО НАСТРОЙКА

Приемник выполнен на пяти печатных платах. Отдельные платы блоков помещены в экраны из луженой жести. При этом каждая плата экранируется со всех сторон, кроме ее верха и низа. Только ПФ (блок 1), как исключение, экранируется также и изнутри. Корпус приемника проще всего изготовить из одностороннего фольгированного стеклотекстолита, который рекомендуется предварительно аккуратно облудить.

После настройки каждой платы ее экран соединяют с другими экранами уже настроенных ранее плат. Коаксиальные кабели и шины питания находятся сверху плат (со стороны деталей). В итоге получаем компактную сотовую конструкцию, которую после проверки общей работоспособности и окончательной настройки помещаем в корпус из фольгированного стеклотекстолита и припаиваем ко дну этого корпуса. Таким образом, неэкранированным остается только верх сотовой конструкции.

Такое оформление за счет взаимной экранировки отдельных узлов и очень хорошей "земли" значительно повышает устойчивость работы изготовленного приемника.

Все узлы соединяют между собой 50-омным ВЧ коаксиальным кабелем минимально возможной длины. Допустимо также использовать и кабели с другим волновым сопротивлением (например, 75 или 100 Ом), что не приводит к значительным ухудшениям работы приемника, поскольку длина коаксиального кабеля будет даже в наихудшем случае меньше, чем 0,1 л, самой высокой частоты, используемой в приемнике (диапазон приемника л = 10 м).

Провода (шины) питания можно выполнять обычным (неэкранированным) проводом в хорошей изоляции.

Расположение деталей на платах и взаимное расположение блоков в авторском варианте конструкции приемника полностью соответствовало принципиальной схеме (рис. 1).

Полосовой фильтр (блок 1) настраивают по общепринятой методике [7]. Наименьшее затухание в полосе пропускания фильтра должно иметь величину не более 6 дБ.

Широкополосные усилители (блоки 2 и 3) собственно в настройке не нуждаются. Необходимо только убедиться, что токопотребление каждого из этих блоков в отдельности составляет величину около 1 мА (при напряжении источника питания +12 В). Возможно, также следует проконтролировать усилительные свойства этих блоков (как каждого в отдельности, так и соединенных последовательно).

Далее соединяем блоки 1, 2 и 3 согласно принципиальной схеме и подаем питание на блоки 2 и 3.

Следует убедиться в отсутствии самовозбуждения этой системы из последовательно соединенных блоков. Отметим, что резисторы R1*, R5*, R6* и R10* как раз и выполняют в данной схеме роль антипаразитных элементов, препятствуя возникновению паразитных самовозбуждений. В случае отсутствия самовозбуждения в схеме резисторы R5* и R10* могут не устанавливаться.

Если самовозбуждение все же имеет место даже при всех установленных анти паразитных резисторах, необходимо несколько уменьшить номиналы всех этих четырех резисторов. Опытным путем находим такие значения номиналов, при которых самовозбуждение будет отсутствовать.

Заметим, что самовозбуждение системы из этих трех блоков должно отсутствовать как при разомкнутом антенном входе приемника, так и при короткозамкнутом входе, а также при подключении 50-омного резистора к этому антенному входу. Отсутствие самовозбуждения контролируется на правой по схеме обкладке конденсатора С16 высокоомным игольчатым ВЧ вольтметром, не подключая при этом соединительный коаксиальный кабель к выходу блока 3. Затем контролируем отсутствие самовозбуждения на концах соединительного кабеля, подключаемого одним своим концом к выходу блока 3, а другим концом - к 50-омному безындукционному резистору.

В ходе выполнения этой операции также используется высокоомный игольчатый ВЧ вольтметр.

Затем подключаем к блокам 1, 2 и 3 блок 4.

Вначале напряжение питания подаем только на блоки 2 и 3.

С помощью игольчатого ВЧ вольтметра контролируем отсутствие самовозбуждения на резисторе R11 блока 4 при различных нагрузках на антенном входе приемника.

Основная настройка блока 4 производится при окончательном налаживании приемника (см. ниже).

Настройка блока 5 сводится к установке режимов обоих транзисторов по постоянному току. С этой целью подбираем номинал резистора R16* до получения напряжения +4...8 В на коллекторе транзистора VT6 (при напряжении питания +12 В). Далее присоединяем к блокам 1...4 блок 5 с помощью соединительного коаксиального кабеля и подаем питание на блоки 2...5 приемника. Перемещая движок резистора R15*, который выводим на переднюю панель приемника в его окончательном варианте, добиваемся появления наибольшей громкости (интенсивности) "суперного" шума сверхрегенератора. Эту операцию обычно производят "на слух". Возможно также попробовать при окончательной настройке (как было указано выше) подобрать опытным путем емкость конденсатора C18* и номинал резистора R15* для достижения наилучшей работы приемника (R15* может быть с максимальным сопротивлением 47 кОм и т. д.). Затем к антенному входу приемника присоединяем сигнальный выход 50-омного ГСС.

Частота ГСС устанавливается равной той частоте, на которую мы собираемся настроить приемник. Амплитуда выходного напряжения ГСС устанавливается примерно равной 50...100 мкВ.

Тип модуляции ГСС - AM с глубиной модуляции 30%.

Изменяя емкость конденсатора С20 (настройка приемника), стараемся принять сигнал ГСС с максимальной громкостью. При этом, возможно, будет необходимо подобрать и емкость конденсатора С19* и/или индуктивность L6. Изменение индуктивности L6 можно производить в некоторых пределах, путем сжатия или растяжения этой катушки (в длину).

В процессе настройки приемника необходимо все время регулировать положение движка резистора R15* до получения максимальной громкости принимаемого сигнала.

Затем, одновременно подстраивая емкость конденсатора С20 и перемещая движок резистора R15*, добиваемся максимальной громкости приема сигналов ГСС со все меньшей и меньшей амплитудой (при этом постепенно уменьшая уровень выходного сигнала ГСС).

Правильно настроенный приемник должен хорошо принимать сигналы с уровнем 5 мкВ и удовлетворительно сигналы с уровнем 2 мкВ (данные приведены для приемника, настроенного на одну из частот в диапазоне 27...30 МГц).

При этом также подстраиваем и входной фильтр приемника (на самом конечном этапе настройки).

Отметим, что питание приемника +12 В должно быть хорошо стабилизированным.

Катушки L1, L2 и L6 - бескаркасные, их наматывают виток к витку проводом диаметром около 0,7 мм в изоляции (например, ПЭЛ).

Намотку легко производить, например, на хвостике сверла диаметром 6 мм. Дроссель L5 использован фабричного производства.

ШПТ(Л) L3 и L4 наматывают на кольцах К10x6x4 (м = 600...2000 НН). Намотку производят "витой парой", которая изготавливается из двух изолированных проводников диаметром около 0,3 мм, и имеющую четыре скрутки на 1 см длины. На кольцо наматывают 6 витков "витой пары", равномерно распределяя витки по кольцу.

Фазировку обмоток ШПТ(Л) выполняют согласно принципиальной схемы. На основе приведенной схемы приемника можно построить радиостанцию, имеющую достаточно большой радиус действия даже при использовании маломощного передатчика.

Литература

1. Стасенко В. Барьерный режим работы транзистора. - Радиолюбитель, 1996, №1,с. 15...17.
2. Артеменко В. Барьерные генераторы ВЧ на биполярных транзисторах. - Радиолюбитель, 2001, №7, с. 27.
3. Жеребцов И. П. Радиотехника. - М.: Связьиздат, 1963, с. 587...594.
4. Прохоров И. С. Работа транзистора при малом напряжении питания. - Радиотехника, 1972, №2, с. 80...83.
5. Ред Э. Справочное пособие по высокочастотной схемотехнике. - М.: Мир, 1990.
6. Миль Г Электронное дистанционное управление моделями. - М: ДОСААФ CCCR 1980.
7. Бунин С. Г., Яйленко Л. П. Справочник радиолюбителя- коротковолновика. - Киев, Технiка, 1984.

«Радиолюбитель. КВ и УКВ», №11, 2002г.


Добавил:   ()  
Автор:  В. АРТЕМЕНКО, UT5UDJ 

Вас может заинтересовать:

  1. Цифровой FM стерео приемник 60-110 МГц с микропроцессорным управлением (конструкция 2)
  2. Простой УКВ ЧМ приемник
  3. Цифровая шкала для FM-приёмников супергетеродинного типа на микросхемах: СХА1191,СХА1238,ТЕА5711, ТА8127,ТА8164,ТА8167 и др.
  4. Цифровой FM стерео приемник 60-110 МГц с микропроцессорным управлением
  5. УКВ ЧМ приемник на К174ХА34 (конструкция 2)


    © PavKo, 2007-2018   Обратная связь   Ссылки views: 8369 -- users: 7872 -- web3   Яндекс.Метрика