Портал для радиолюбителей
   Контроллер двухцветного светового шнура Flexilight
    Главная -> Статьи -> Устройства на микроконтроллерах -> Контроллер двухцветного светового шнура Flexilight


<< Назад в раздел   Распечатать Дата добавления: 2007-10-24 | Просмотров: 12210

Контроллер используется со световым шнуром Flexilight для получения различных динамических световых эффектов. Flexilight - гибкий материал для световой рекламы, альтернатива "неоновой" рекламе. Выполнен из цельной ПХВ трубки диаметром ~12 мм, заполненной миниатюрными лампочками с шагом ~25 мм. Обычно используется для декорации и подсветки углов зданий, дорог, лестниц, создания надписей, картинок и т.п. Контроллер обеспечивает плавное изменение яркости в цветовых каналах. Имеются три кнопки управления: две кнопки - изменение скорости выполнения эффектов (быстрее - FAST, медленнее - SLOW) и третья кнопка для переключения между эффектами (PROG). Эффекты переключаются по кругу: 1-2-3-..-1-2-3-.. Контроллер имеет простой внутренний язык описания эффектов, что облегчает их написание.

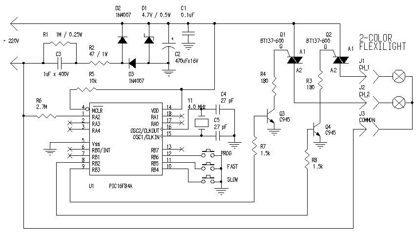
Первый вариант контроллера выполнен на PIC16F84.
Схема контроллера двухцветного светового шнура Flexilight

Рис.1. Схема контроллера двухцветного светового шнура Flexilight(первый вариант)

Для регулировки яркости применяется фазоимпульсный метод. В начале полупериода сети симистор закрывается, далее по истечению заданного таймером интервала времени симистор открывается коротким импульсом и остается открытым до начала следующего полупериода сети. Чем меньше значение, загружаемое в таймер, тем больше яркость. Так как лампочки светового шнура питаются переменным синусоидальным напряжением 220 В, то зависимость яркости от момента включения симистора - нелинейная. Для того чтобы изменение яркости выглядело линейно в программе имеется таблица, которая содержит коэффициенты таймера для каждой градаций яркости.

Внимание! Контроллер не имеет гальванической развязки от сети 220 В, поэтому при монтаже и эксплуатации необходимо соблюдать соответствующие меры безопасности. При использовании указанных в схеме симисторов без радиаторов мощность коммутируемой нагрузки не должна превышать 200..300 Вт, что примерно соответствует 10 м светового шнура.

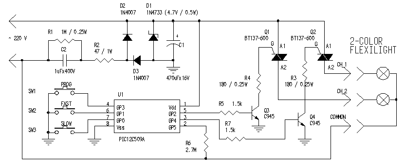
Второй вариант контроллера с целью уменьшения себестоимости выполнен на PIC12C509 с использованием внутреннего RC генератора.

Схема контроллера двухцветного светового шнура Flexilight(второй вариант)

Рис.2. Схема контроллера двухцветного светового шнура Flexilight(второй вариант)

Для загрузки доступна демо-версия программы для первого варианта контроллера (на PIC16F84). Прошивка находится в файле bi_demo.zip (2,151 Кбайт). Демо-версия имеет 3 эффекта с ограниченным временем выполнения. По истечении этого времени контроллер останавливает выполнение эффекта. Для продолжения работы необходимо нажать кнопку PROG.

Автор проекта: Евгений Солошенко E-mail:solosh@ukr.net

Документация (Datashit) на МК PIC16F84A


Добавил:  Павел (Admin)  
Автор:  Евгений Солошенко E-mail:solosh@ukr.net 

Вас может заинтересовать:

  1. USB программатор микроконтроллеров AVR и AT89S, совместимый с AVR910
  2. Простой термометр для дома с двумя датчиками DS18B20
  3. Сопряжение с компьютером цифрового мультиметра серии 830
  4. Электронная игра "Светодиодные наперстки"
  5. Схема управления RGB светодиодом


    © PavKo, 2007-2018   Обратная связь   Ссылки views: 1525 -- users: 1507 -- web3   Яндекс.Метрика