Портал для радиолюбителей
   Частотомер до 1 GHz
    Главная -> Статьи -> Измерительная техника -> Частотомер до 1 GHz


<< Назад в раздел   Распечатать Дата добавления: 2008-04-19 | Просмотров: 12973

Этот простой частотомер полезен для измерения частоты различного оборудования, особенно передатчиков, приемников и генераторов сигнала в ВЧ/СВЧ диапазоне.

Спецификации:

  • Диапазон измерений: 0,0 до 999,9 MHz, шаг 0,1 MHz
  • Правильное округление, уменьшенное мигание последней цифры
  • индикация Over-диапазона
  • Быстрое измерение - короткое измерение период
  • Высокая чувствительность в ВЧ/СВЧ - диапазоне
  • Можно вычитать 10,7 MHz для использования с приемником

Технические данные:

Напряжение питания: 8-20 V
Потребляемый ток: тип. 80 mA, макс. 120 mA
Входное напряжение: max. 10 mV в диап. 70-1000 MHz
Период измерения: 0,082 сек.
Обновление дисплея: 49 Hz

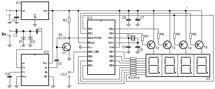
СХЕМА:

Частотомер до 1 GHz

ДЕТАЛИ:

R1 - 39 k
R2 - 1 k
R3-R6 - 2,2 k
R7-R14 - 220

C1, C5, C6 - 100 нФ
C2, C3, C4 - 1 нФ
C7 - 100 мкФ
C8, C9 - 22 пФ

IC1 - 7805(КРЕН5А)
IC2 - SAB6456
IC3 - PIC16F84 запрограммированный + панелька
T1 - BC546B
T2-T5 - BC556B
D1, D2 - BAT41 (BAR19)
D3 - HD-M514RD (красн.) или HD-M512RD (зеленый), 4-цифровой коммутируемый LED - дисплей
X1 - 4 MHz Кварц
ВЧ - соединиткль

Для использования с приёмником соедините перемычку "10.7".

1 GHz программа для IC3: counter.hex
Установки для программирования: генератор: XT, WDT: выкл.

Установки для SAB6456:

SAB6456 предделитель для ВЧ/СВЧ тюнеров. ВХОД: 70 MHz - 1 GHz, с высокой чувствительностью. Ниже 3 MHz чувств. - хуже.
Микросхема содержит входной усилитель, компаратор. Компаратор может колебаться в течение отсутствия сигнала, но это колебание подавляется, когда получены входные сигналы.

Печатная плата

Важно!
Имеются две версии подключения выводов SAB6456. В схемах выведено стандартное подключение, как предусмотрено в Philips datasheet.

Скачайте файл counter.rar с макетом печатной платы от Werewolf'а.

PCB - Стандартное подключение выводов SAB6456 (Схема раположения элекментов)

PCB - Стандартное подключение выводов SAB6456(Печатная плата)

Дисплей устанавливается вертикально на плате.


Добавил:  Павел (Admin)  
Автор:  Неизвестно 

Вас может заинтересовать:

  1. Измеритель емкости электролитических конденсаторов с тестом на утечку
  2. Прибор для измерения величины емкости и тока утечки электролитических конденсаторов
  3. Пробник электроцепей с применением компьтерного LPT-порта
  4. Пробник-индикатор
  5. Тестер для контроля энергоемкости элементов питания


    © PavKo, 2007-2018   Обратная связь   Ссылки views: 7683 -- users: 7273 -- web3   Яндекс.Метрика