Портал для радиолюбителей
   Блок питания на микросхеме LM723
    Главная -> Статьи -> Блоки питания, зарядные устройства -> Блок питания на микросхеме LM723


<< Назад в раздел   Распечатать Дата добавления: 2008-07-16 | Просмотров: 18209

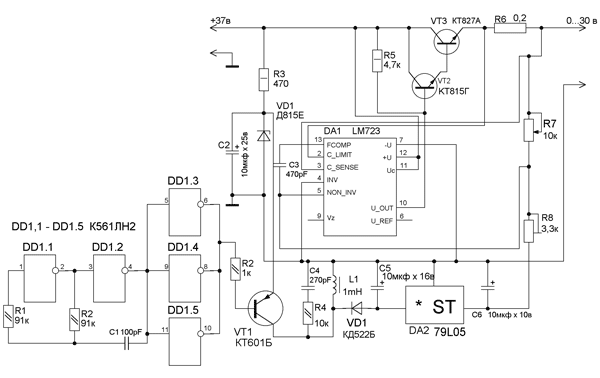
   Много лет лежала на полке у меня микросхема LM723. Раньше на этой микросхеме представляли конструкции зарубежные журналы в 80х - 90х годах. Это известные журналы "RADIOTECHNIKA" (Венгрия), "FUNKAMATEUR" (Германия) и другие. В настоящее время эта микросхема стала доступна в России. Пределы регулировки выходного напряжения (по паспорту) от 2 до 37 В. Немного подумав, я построил блок питания на данной микросхеме с параметрами:

Uвых...................... 0...30В
Iвых....................... 3...5А

Блок питания на микросхеме LM723

Рис. 1. Блок питания на микросхеме LM723

Резистором R8 устанавливают верхний предел регулировки, т.е. 30,4 В. Защиту по току и напряжению можно поставить любую, Вас устраивающую. В авторском варианте индикация цифровая. Собирался блок питания как экспериментальный, прошел апробацию и показал неплохие результаты. По моей просьбе его повторили несколько радиолюбителей. Нареканий не было. В авторском варианте трансформатор брался ШЛ25/40-25. Ток использовался на 3А (необходимости на больший ток не было). Блок индикации выполнен на микросхеме КР572ПВ2А. Печатная плата разрабатывалась, в зависимости от применяемых деталей. Удачного повторения. Все вопросы по e-mail.

Автор: Patrin
Патрин Анатолий
г.Кирсанов, Россия,
Тамбовская обл.


Добавил:  Павел (Admin)  
Автор:  Патрин Анатолий, г.Кирсанов 

Вас может заинтересовать:

  1. "Лавинная реанимация" батареек
  2. Устройство бесперебойного питания на основе импульсного стабилизатора
  3. Универсальное зарядное устройство СЦ-21, СЦ-32, Д-0,06, Д-0,1, Д-0,25, Д-0,55, 7Д-0,115, 316, 332, 3336
  4. Простой блок питания 5В, 0,5А
  5. Применение термокомпенсированной оптронной развязки в преобразователях напряжения (Оптронов не жалеть-2)


    © PavKo, 2007-2018   Обратная связь   Ссылки views: 238 -- users: 228 -- web3   Яндекс.Метрика